Suppr超能文献

小鼠内皮祖细胞中Lnk的特异性破坏通过增强血管生成、激活肌成纤维细胞和抑制炎症细胞募集来促进皮肤伤口愈合。

Specific disruption of Lnk in murine endothelial progenitor cells promotes dermal wound healing via enhanced vasculogenesis, activation of myofibroblasts, and suppression of inflammatory cell recruitment.

作者信息

Lee Jun Hee, Ji Seung Taek, Kim Jaeho, Takaki Satoshi, Asahara Takayuki, Hong Young-Joon, Kwon Sang-Mo

机构信息

Department of Pharmacology and Toxicology, University of Alabama at Birmingham School of Medicine, Birmingham, AL, 35294, USA.

Department of Physiology, Laboratory for Vascular Medicine and Stem Cell Biology, Medical Research Institute, School of Medicine, Pusan National University, Yangsan, 626-870, Republic of Korea.

出版信息

Stem Cell Res Ther. 2016 Oct 28;7(1):158. doi: 10.1186/s13287-016-0403-3.

Abstract

BACKGROUND

Although endothelial progenitor cells (EPCs) contribute to wound repair by promoting neovascularization, the mechanism of EPC-mediated wound healing remains poorly understood due to the lack of pivotal molecular targets of dermal wound repair.

METHODS AND RESULTS

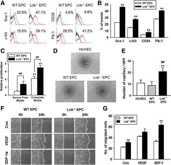
We found that genetic targeting of the Lnk gene in EPCs dramatically enhances the vasculogenic potential including cell proliferation, migration, and tubule-like formation as well as accelerates in vivo wound healing, with a reduction in fibrotic tissue and improved neovascularization via significant suppression of inflammatory cell recruitment. When injected into wound sites, Lnk EPCs gave rise to a significant number of new vessels, with remarkably increased survival of transplanted cells and decreased recruitment of cytotoxic T cells, macrophages, and neutrophils, but caused activation of fibroblasts in the wound-remodeling phase. Notably, in a mouse model of type I diabetes, transplanted Lnk EPCs induced significantly better wound healing than Lnk EPCs did.

CONCLUSIONS

The specific targeting of Lnk may be a promising EPC-based therapeutic strategy for dermal wound healing via improvement of neovascularization but inhibition of excessive inflammation as well as activation of myofibroblasts during dermal tissue remodeling.

摘要

背景

尽管内皮祖细胞(EPCs)通过促进新生血管形成来促进伤口修复,但由于缺乏皮肤伤口修复的关键分子靶点,EPC介导的伤口愈合机制仍知之甚少。

方法与结果

我们发现,对EPCs中的Lnk基因进行基因靶向显著增强了血管生成潜能,包括细胞增殖、迁移和管状结构形成,还加速了体内伤口愈合,通过显著抑制炎症细胞募集减少了纤维化组织并改善了新生血管形成。当注射到伤口部位时,Lnk - EPCs产生了大量新血管,移植细胞的存活率显著提高,细胞毒性T细胞、巨噬细胞和中性粒细胞的募集减少,但在伤口重塑阶段导致成纤维细胞活化。值得注意的是,在I型糖尿病小鼠模型中,移植的Lnk - EPCs比Lnk + EPCs诱导的伤口愈合明显更好。

结论

Lnk的特异性靶向可能是一种有前景的基于EPCs的治疗策略,用于皮肤伤口愈合,通过改善新生血管形成、抑制过度炎症以及在皮肤组织重塑过程中激活肌成纤维细胞来实现。

https://cdn.ncbi.nlm.nih.gov/pmc/blobs/3db5/5084514/627d6554fe79/13287_2016_403_Fig1_HTML.jpg

文献AI研究员

20分钟写一篇综述,助力文献阅读效率提升50倍。

立即体验

用中文搜PubMed

大模型驱动的PubMed中文搜索引擎

马上搜索

文档翻译

学术文献翻译模型,支持多种主流文档格式。

立即体验