Suppr超能文献

表观遗传学工程揭示了着丝粒维持过程中组蛋白修饰和转录之间的平衡。

Epigenetic engineering reveals a balance between histone modifications and transcription in kinetochore maintenance.

机构信息

Wellcome Trust Centre for Cell Biology, University of Edinburgh, EH9 3QR, UK.

Department of Frontier Research, Laboratory of Cell Engineering, Kazusa DNA research Institute, Kisarazu 292-0818, Japan.

出版信息

Nat Commun. 2016 Nov 14;7:13334. doi: 10.1038/ncomms13334.

Abstract

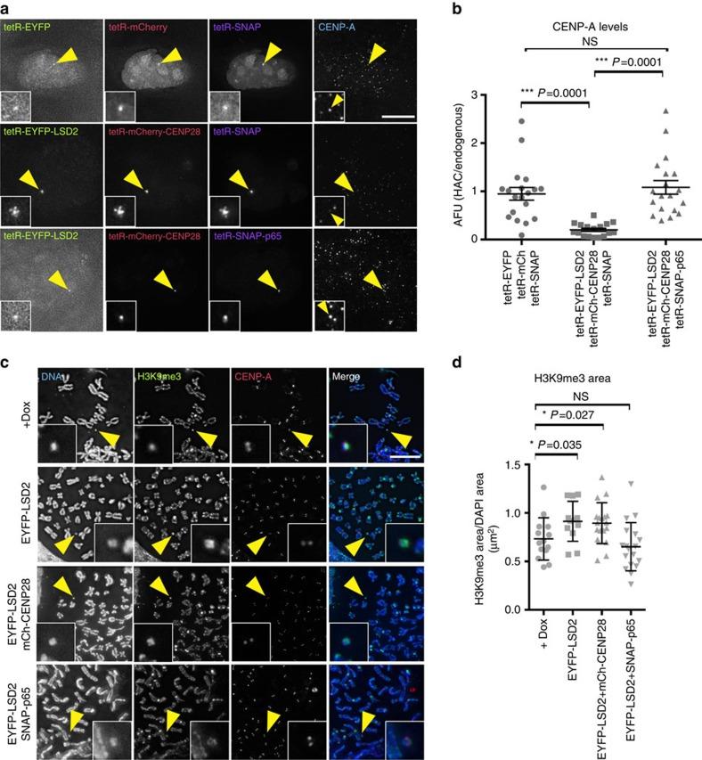
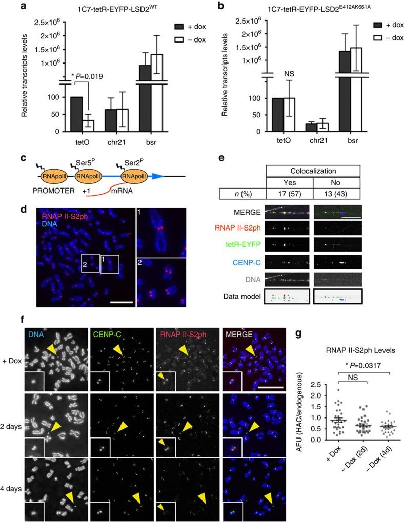
Centromeres consist of specialized centrochromatin containing CENP-A nucleosomes intermingled with H3 nucleosomes carrying transcription-associated modifications. We have designed a novel synthetic biology 'in situ epistasis' analysis in which H3 dimethylated on lysine 4 (H3K4me2) demethylase LSD2 plus synthetic modules with competing activities are simultaneously targeted to a synthetic alphoid HAC centromere. This allows us to uncouple transcription from histone modifications at the centromere. Here, we report that H3K4me2 loss decreases centromeric transcription, CENP-A assembly and stability and causes spreading of H3K9me3 across the HAC, ultimately inactivating the centromere. Surprisingly, CENP-28/Eaf6-induced transcription of the alphoid array associated with H4K12 acetylation does not rescue the phenotype, whereas p65-induced transcription associated with H3K9 acetylation does rescue. Thus mitotic transcription plus histone modifications including H3K9ac constitute the 'epigenetic landscape' allowing CENP-A assembly and centrochromatin maintenance. H3K4me2 is required for the transcription and H3K9ac may form a barrier to prevent heterochromatin spreading and kinetochore inactivation at human centromeres.

摘要

着丝粒由富含 CENP-A 核小体的特化中心染色质组成,这些核小体与携带转录相关修饰的 H3 核小体混合在一起。我们设计了一种新的合成生物学“原位上位性分析”,其中赖氨酸 4 上二甲基化的 H3(H3K4me2)去甲基酶 LSD2 加上具有竞争活性的合成模块同时靶向合成的α卫星着丝粒。这使我们能够将转录与着丝粒处的组蛋白修饰解耦。在这里,我们报告说 H3K4me2 的缺失会降低着丝粒处的转录、CENP-A 组装和稳定性,并导致 H3K9me3 在 HAC 上扩散,最终使着丝粒失活。令人惊讶的是,CENP-28/Eaf6 诱导与 H4K12 乙酰化相关的α卫星序列的转录不能挽救表型,而 p65 诱导与 H3K9 乙酰化相关的转录可以挽救。因此,有丝分裂转录加上包括 H3K9ac 的组蛋白修饰构成了允许 CENP-A 组装和中心染色质维持的“表观遗传景观”。H3K4me2 是转录所必需的,H3K9ac 可能形成一个屏障,以防止异染色质扩散和人着丝粒的动粒失活。

https://cdn.ncbi.nlm.nih.gov/pmc/blobs/930d/5114538/fcbf864a529f/ncomms13334-f1.jpg

文献AI研究员

20分钟写一篇综述,助力文献阅读效率提升50倍。

立即体验

用中文搜PubMed

大模型驱动的PubMed中文搜索引擎

马上搜索

文档翻译

学术文献翻译模型,支持多种主流文档格式。

立即体验