Suppr超能文献

miR-199a-5p在三阴性乳腺癌中发挥肿瘤抑制作用。

miR-199a-5p confers tumor-suppressive role in triple-negative breast cancer.

作者信息

Chen Jiawei, Shin Vivian Y, Siu Man T, Ho John C W, Cheuk Isabella, Kwong Ava

机构信息

Breast Surgery Division, Department of Surgery, The University of Hong Kong, Hong Kong, SAR, China.

Hong Kong Hereditary Breast Cancer Family Registry, Queen Mary Hospital, Room K1401, Pokfulam Road, Pok Fu Lam, Hong Kong.

出版信息

BMC Cancer. 2016 Nov 14;16(1):887. doi: 10.1186/s12885-016-2916-7.

Abstract

BACKGROUND

Triple-negative breast cancer (TNBC) remains a poor prognostic factor for breast cancer since no effective targeted therapy is readily available. Our previous studies confirmed miR-199a-5p is a TNBC-specific circulating biomarker, however, its functional roles in breast cancer is largely unknown. Thus, we investigated the functional implication of miR-199a-5p in TNBC and its potential underlying mechanisms.

METHODS

MTT assay was performed to investigate the cell proliferation after transient transfection of miR-199a-5p in MDA-MB-231 cell line, followed by cell cycle analysis. Transwell invasion assay and wound healing assay were used to study the invasion and migration ability respectively. To further investigate the stemness-related characteristics of miR-199a-5p in breast cancer cells, single-cell clonogenic assay and aldehyde dehydrogenase (ALDH) assay were performed. 32 normal and 100 breast cancer patients' plasma were recruited to identify the potential circulating markers by qPCR.

RESULTS

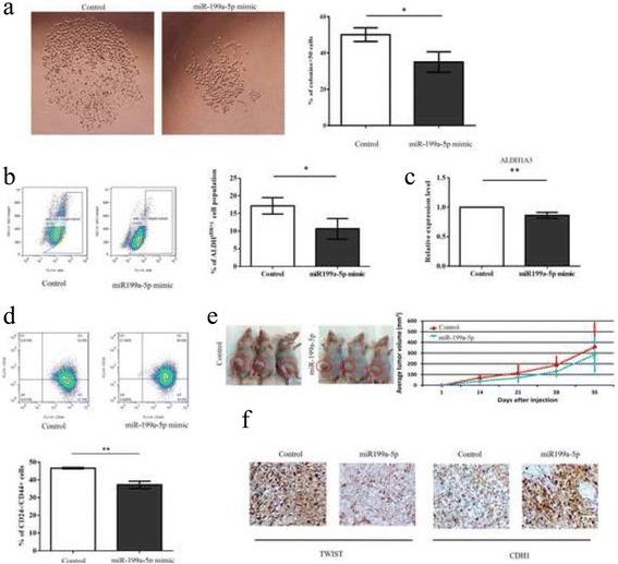
Cell proliferation assay revealed significant inhibition after miR-199a-5p ectopic expression (p < 0.0001), as a result of decreased S phase (p = 0.0284), increased G0/G1 phase (p = 0.0260) and apoptosis (p = 0.0374). Invasiveness (p = 0.0005) and wound healing ability were also decreased upon miR-199a-5p overexpression. It significantly altered EMT-related genes expression, namely CDH1, ZEB1 and TWIST. Single-cell clonogenic assay showed decreased colonies in miR-199a-5p (p = 0.0182). Significant downregulation (p = 0.0088) and inhibited activity (p = 0.0390) of ALDH was observed in miR-199a-5p. ALDH1A3, which is the dominant isoform of ALDH, is significantly upregulated in breast cancer plasma especially in TNBC (p = 0.0248). PIK3CD was identified as a potential downstream target of miR-199a-5p.

CONCLUSIONS

Taken together, we unraveled, for the first time, the tumor-suppressive role of miR-199a-5p in TNBC, which attributed to EMT and cancer stemness properties, providing a novel therapeutic options towards this aggressive disease.

摘要

背景

三阴性乳腺癌(TNBC)仍然是乳腺癌预后不良的因素,因为目前尚无有效的靶向治疗方法。我们之前的研究证实miR-199a-5p是TNBC特异性循环生物标志物,然而,其在乳腺癌中的功能作用在很大程度上尚不清楚。因此,我们研究了miR-199a-5p在TNBC中的功能意义及其潜在的机制。

方法

进行MTT试验以研究miR-199a-5p瞬时转染MDA-MB-231细胞系后的细胞增殖,随后进行细胞周期分析。分别使用Transwell侵袭试验和伤口愈合试验研究侵袭和迁移能力。为了进一步研究miR-199a-5p在乳腺癌细胞中的干性相关特征,进行了单细胞克隆形成试验和醛脱氢酶(ALDH)试验。招募了32名正常人和100名乳腺癌患者的血浆,通过qPCR鉴定潜在的循环标志物。

结果

细胞增殖试验显示miR-199a-5p异位表达后有显著抑制作用(p < 0.0001),这是由于S期减少(p = 0.0284)、G0/G1期增加(p = 0.0260)和细胞凋亡(p = 0.0374)。miR-199a-5p过表达后侵袭性(p = 0.0005)和伤口愈合能力也降低。它显著改变了与EMT相关的基因表达,即CDH1、ZEB1和TWIST。单细胞克隆形成试验显示miR-199a-5p中的集落减少(p = 0.0182)。在miR-199a-5p中观察到ALDH的显著下调(p = 0.0088)和活性抑制(p = 0.0390)。ALDH的主要同工型ALDH1A3在乳腺癌血浆中显著上调,尤其是在TNBC中(p = 0.0248)。PIK3CD被鉴定为miR-199a-5p的潜在下游靶点。

结论

综上所述,我们首次揭示了miR-

https://cdn.ncbi.nlm.nih.gov/pmc/blobs/dd13/5109692/8ad970aadfc1/12885_2016_2916_Fig1_HTML.jpg

文献AI研究员

20分钟写一篇综述,助力文献阅读效率提升50倍。

立即体验

用中文搜PubMed

大模型驱动的PubMed中文搜索引擎

马上搜索

文档翻译

学术文献翻译模型,支持多种主流文档格式。

立即体验