Suppr超能文献

脂肪细胞特异性缺氧诱导因子 2 促进脂肪沉积和饮食诱导的胰岛素抵抗。

Adipocyte-specific Hypoxia-inducible gene 2 promotes fat deposition and diet-induced insulin resistance.

机构信息

From the Program in Molecular Medicine, University of Massachusetts Medical School, Worcester, MA 01605, USA.

From the Program in Molecular Medicine and the Department of Medicine, Division of Endocrinology, Metabolism and Diabetes, University of Massachusetts Medical School, Worcester, MA 01605, USA.

出版信息

Mol Metab. 2016 Sep 28;5(12):1149-1161. doi: 10.1016/j.molmet.2016.09.009. eCollection 2016 Dec.

Abstract

OBJECTIVE

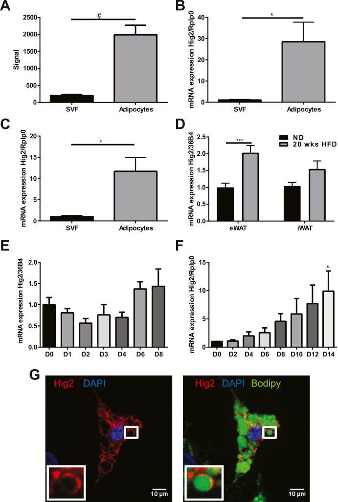
Adipose tissue relies on lipid droplet (LD) proteins in its role as a lipid-storing endocrine organ that controls whole body metabolism. Hypoxia-inducible Gene 2 (Hig2) is a recently identified LD-associated protein in hepatocytes that promotes hepatic lipid storage, but its role in the adipocyte had not been investigated. Here we tested the hypothesis that Hig2 localization to LDs in adipocytes promotes adipose tissue lipid deposition and systemic glucose homeostasis.

METHOD

White and brown adipocyte-deficient (Hig2 × Adiponection cre+) and selective brown/beige adipocyte-deficient (Hig2 × Ucp1 cre+) mice were generated to investigate the role of Hig2 in adipose depots. Additionally, we used multiple housing temperatures to investigate the role of active brown/beige adipocytes in this process.

RESULTS

Hig2 localized to LDs in SGBS cells, a human adipocyte cell strain. Mice with adipocyte-specific Hig2 deficiency in all adipose depots demonstrated reduced visceral adipose tissue weight and increased glucose tolerance. This metabolic effect could be attributed to brown/beige adipocyte-specific Hig2 deficiency since Hig2 × Ucp1 cre+ mice displayed the same phenotype. Furthermore, when adipocyte-deficient Hig2 mice were moved to thermoneutral conditions in which non-shivering thermogenesis is deactivated, these improvements were abrogated and glucose intolerance ensued. Adipocyte-specific Hig2 deficient animals displayed no detectable changes in adipocyte lipolysis or energy expenditure, suggesting that Hig2 may not mediate these metabolic effects by restraining lipolysis in adipocytes.

CONCLUSIONS

We conclude that Hig2 localizes to LDs in adipocytes, promoting adipose tissue lipid deposition and that its selective deficiency in active brown/beige adipose tissue mediates improved glucose tolerance at 23 °C. Reversal of this phenotype at thermoneutrality in the absence of detectable changes in energy expenditure, adipose mass, or liver triglyceride suggests that Hig2 deficiency triggers a deleterious endocrine or neuroendocrine pathway emanating from brown/beige fat cells.

摘要

目的

脂肪组织依赖于脂滴 (LD) 蛋白,作为控制全身代谢的脂质储存内分泌器官。缺氧诱导基因 2 (Hig2) 是最近在肝细胞中发现的与 LD 相关的蛋白,可促进肝内脂质储存,但它在脂肪细胞中的作用尚未被研究。在这里,我们检验了这样一个假设,即脂肪细胞中的 Hig2 定位于 LD 可促进脂肪组织的脂质沉积和全身葡萄糖稳态。

方法

生成白色和棕色脂肪细胞缺陷型 (Hig2 × Adiponection cre+) 和选择性棕色/米色脂肪细胞缺陷型 (Hig2 × Ucp1 cre+) 小鼠,以研究 Hig2 在脂肪组织中的作用。此外,我们使用多种环境温度来研究活性棕色/米色脂肪细胞在这个过程中的作用。

结果

Hig2 在 SGBS 细胞(一种人脂肪细胞株)中定位于 LD。所有脂肪组织中脂肪细胞特异性 Hig2 缺失的小鼠表现出内脏脂肪组织重量减少和葡萄糖耐量增加。这种代谢效应可归因于棕色/米色脂肪细胞特异性 Hig2 缺失,因为 Hig2 × Ucp1 cre+ 小鼠表现出相同的表型。此外,当脂肪细胞缺陷型 Hig2 小鼠被转移到变温环境中,非颤抖性产热被激活时,这些改善就会消失,导致葡萄糖耐量降低。脂肪细胞特异性 Hig2 缺失的动物没有检测到脂肪分解或能量消耗的变化,这表明 Hig2 可能不是通过抑制脂肪细胞中的脂肪分解来介导这些代谢效应。

结论

我们得出结论,Hig2 定位于脂肪细胞的 LD 中,促进脂肪组织的脂质沉积,其在活性棕色/米色脂肪组织中的选择性缺失介导了 23°C 时葡萄糖耐量的提高。在不存在可检测的能量消耗、脂肪量或肝脏甘油三酯变化的情况下,在变温条件下逆转这种表型表明,Hig2 缺失触发了源自棕色/米色脂肪细胞的有害内分泌或神经内分泌途径。

https://cdn.ncbi.nlm.nih.gov/pmc/blobs/8af7/5123203/e6a879459ca2/gr1.jpg

文献AI研究员

20分钟写一篇综述,助力文献阅读效率提升50倍。

立即体验

用中文搜PubMed

大模型驱动的PubMed中文搜索引擎

马上搜索

文档翻译

学术文献翻译模型,支持多种主流文档格式。

立即体验