Suppr超能文献

Smad核相互作用蛋白1作为压力超负荷诱导的病理性心脏肥大的保护性调节因子。

Smad Nuclear Interacting Protein 1 Acts as a Protective Regulator of Pressure Overload-Induced Pathological Cardiac Hypertrophy.

作者信息

Lu Yu-Yan, Xu Da-Chun, Zhao Yi-Fan, Zhu Guo-Fu, Zhu Meng-Yun, Liu Wei-Jing, Yu Xue-Jing, Chen Wei, Liu Zheng, Xu Ya-Wei

机构信息

Department of Cardiology, Cardiovascular Disease Institute, Shanghai Tenth People's Hospital, Tongji University School of Medicine, Shanghai, China.

Department of Cardiology, Cardiovascular Disease Institute, Shanghai Tenth People's Hospital, Tongji University School of Medicine, Shanghai, China

出版信息

J Am Heart Assoc. 2016 Oct 26;5(11):e003943. doi: 10.1161/JAHA.116.003943.

Abstract

BACKGROUND

Smad nuclear interacting protein 1 (SNIP1) plays a critical role in cell proliferation, transformation of embryonic fibroblasts, and immune regulation. However, the role of SNIP1 in cardiac hypertrophy remains unclear.

METHODS AND RESULTS

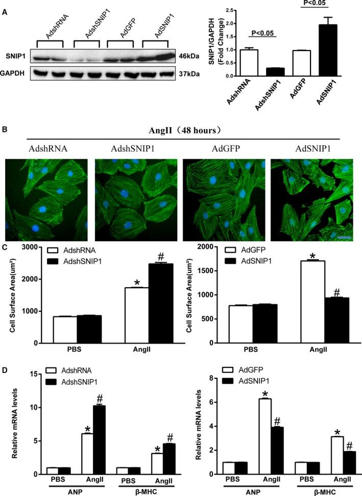
Here we examined the role of SNIP1 in pressure overload-induced cardiac hypertrophy and its mechanisms. Our results demonstrated that SNIP1 expression was downregulated in human dilated cardiomyopathic hearts, aortic banding-induced mice hearts, and angiotensin II-treated cardiomyocytes. Accordingly, SNIP1 deficiency significantly exacerbated aortic banding-induced cardiac hypertrophy, fibrosis, and contractile dysfunction, whereas cardiac-specific overexpression of SNIP1 markedly recovered pressure overload-induced cardiac hypertrophy and fibrosis. Besides that, SNIP1 protected neonatal rat cardiomyocytes against angiotensin II-induced hypertrophy in vitro. Moreover, we identified that SNIP1 suppressed nuclear factor-κB signaling during pathological cardiac hypertrophy, and inhibition of nuclear factor-κB signaling by a cardiac-specific conditional inhibitor of κB transgene blocked these adverse effects of SNIP1 deficiency on hearts.

CONCLUSIONS

Together, our findings demonstrated that SNIP1 had protective effects in pressure overload-induced pathological cardiac hypertrophy via inhibition of nuclear factor-κB signaling. Thus, SNIP1 may be a novel approach for the treatment of heart failure.

摘要

背景

Smad核相互作用蛋白1(SNIP1)在细胞增殖、胚胎成纤维细胞转化及免疫调节中发挥关键作用。然而,SNIP1在心肌肥厚中的作用仍不清楚。

方法与结果

在此,我们研究了SNIP1在压力超负荷诱导的心肌肥厚中的作用及其机制。我们的结果表明,在人类扩张型心肌病心脏、主动脉缩窄诱导的小鼠心脏及血管紧张素II处理的心肌细胞中,SNIP1表达下调。相应地,SNIP1缺乏显著加剧了主动脉缩窄诱导的心肌肥厚、纤维化及收缩功能障碍,而心脏特异性过表达SNIP1则明显缓解了压力超负荷诱导的心肌肥厚和纤维化。除此之外,SNIP1在体外可保护新生大鼠心肌细胞免受血管紧张素II诱导的肥大。此外,我们发现SNIP1在病理性心肌肥厚过程中抑制核因子κB信号通路,并且通过心脏特异性κB转基因条件抑制剂抑制核因子κB信号通路可阻断SNIP1缺乏对心脏的这些不利影响。

结论

总之,我们的研究结果表明,SNIP1通过抑制核因子κB信号通路对压力超负荷诱导的病理性心肌肥厚具有保护作用。因此,SNIP1可能是治疗心力衰竭的一种新方法。

https://cdn.ncbi.nlm.nih.gov/pmc/blobs/7d32/5210333/970d9d5cffe8/JAH3-5-e003943-g002.jpg

文献AI研究员

20分钟写一篇综述,助力文献阅读效率提升50倍。

立即体验

用中文搜PubMed

大模型驱动的PubMed中文搜索引擎

马上搜索

文档翻译

学术文献翻译模型,支持多种主流文档格式。

立即体验