Suppr超能文献

新型 A53E 阿尔法-突触核蛋白突变对其寡聚化和聚集的影响。

The effects of the novel A53E alpha-synuclein mutation on its oligomerization and aggregation.

机构信息

Department of Neurodegeneration and Restorative Research, University Medical Center Göttingen, Waldweg 33, 37073, Göttingen, Germany.

Institut de Biotecnologia i Biomedicina and Departament de Bioquímica i Biologia Molecular, Universitat Autònoma de Barcelona, 08193, Bellaterra, Barcelona, Spain.

出版信息

Acta Neuropathol Commun. 2016 Dec 9;4(1):128. doi: 10.1186/s40478-016-0402-8.

Abstract

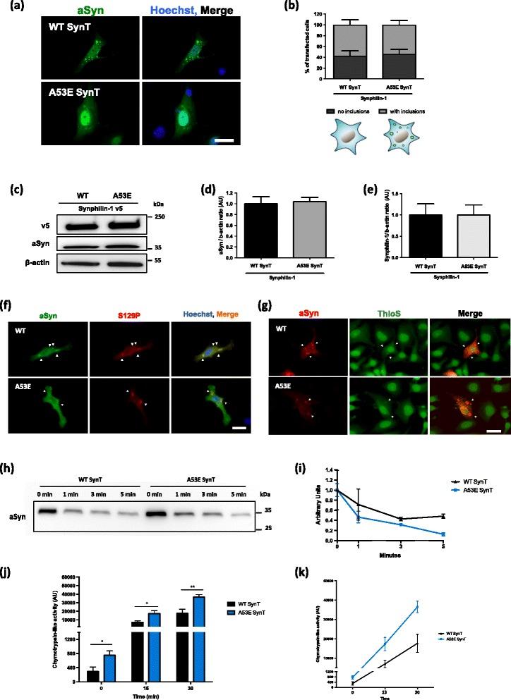
α-synuclein (aSyn) is associated with both sporadic and familial forms of Parkinson's disease (PD), the second most common neurodegenerative disorder after Alzheimer's disease. In particular, multiplications and point mutations in the gene encoding for aSyn cause familial forms of PD. Moreover, the accumulation of aSyn in Lewy Bodies and Lewy neurites in disorders such as PD, dementia with Lewy bodies, or multiple system atrophy, suggests aSyn misfolding and aggregation plays an important role in these disorders, collectively known as synucleinopathies. The exact function of aSyn remains unclear, but it is known to be associated with vesicles and membranes, and to have an impact on important cellular functions such as intracellular trafficking and protein degradation systems, leading to cellular pathologies that can be readily studied in cell-based models. Thus, understanding the molecular effects of aSyn point mutations may provide important insight into the molecular mechanisms underlying disease onset.We investigated the effect of the recently identified A53E aSyn mutation. Combining in vitro studies with studies in cell models, we found that this mutation reduces aSyn aggregation and increases proteasome activity, altering normal proteostasis.We observed that, in our experimental paradigms, the A53E mutation affects specific steps of the aggregation process of aSyn and different cellular processes, providing novel ideas about the molecular mechanisms involved in synucleinopathies.

摘要

α-突触核蛋白(aSyn)与散发性和家族性帕金森病(PD)有关,PD 是仅次于阿尔茨海默病的第二常见神经退行性疾病。特别是,编码 aSyn 的基因的倍增和点突变导致家族性 PD。此外,aSyn 在 PD、路易体痴呆或多系统萎缩等疾病中的路易体和路易神经突中的积累表明,aSyn 错误折叠和聚集在这些疾病中发挥重要作用,这些疾病统称为突触核蛋白病。aSyn 的确切功能仍不清楚,但已知与囊泡和膜有关,并对重要的细胞功能(如细胞内运输和蛋白质降解系统)产生影响,导致细胞病理学,这些病理学可以在基于细胞的模型中进行研究。因此,了解 aSyn 点突变的分子影响可能为疾病发病的分子机制提供重要的见解。

我们研究了最近发现的 A53E aSyn 突变的影响。通过将体外研究与细胞模型研究相结合,我们发现该突变降低了 aSyn 的聚集并增加了蛋白酶体的活性,改变了正常的蛋白质稳态。

我们观察到,在我们的实验范例中,A53E 突变影响 aSyn 聚集过程的特定步骤和不同的细胞过程,为突触核蛋白病涉及的分子机制提供了新的思路。

https://cdn.ncbi.nlm.nih.gov/pmc/blobs/d936/5148884/c787c1b3fe14/40478_2016_402_Fig1_HTML.jpg

文献AI研究员

20分钟写一篇综述,助力文献阅读效率提升50倍。

立即体验

用中文搜PubMed

大模型驱动的PubMed中文搜索引擎

马上搜索

文档翻译

学术文献翻译模型,支持多种主流文档格式。

立即体验