Suppr超能文献

在果蝇发育和衰老过程中,4E-BP是GCN2-ATF4信号通路的一个靶点。

4E-BP is a target of the GCN2-ATF4 pathway during Drosophila development and aging.

作者信息

Kang Min-Ji, Vasudevan Deepika, Kang Kwonyoon, Kim Kyunggon, Park Jung-Eun, Zhang Nan, Zeng Xiaomei, Neubert Thomas A, Marr Michael T, Ryoo Hyung Don

机构信息

Department of Cell Biology, New York University School of Medicine, New York, NY 10016

Department of Biomedical Science, Asan Medical Center, University of Ulsan College of Medicine, Seoul 05505, Korea.

出版信息

J Cell Biol. 2017 Jan 2;216(1):115-129. doi: 10.1083/jcb.201511073. Epub 2016 Dec 15.

Abstract

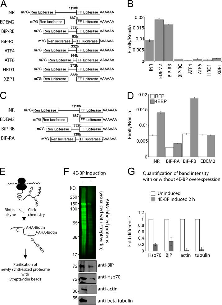
Reduced amino acid availability attenuates mRNA translation in cells and helps to extend lifespan in model organisms. The amino acid deprivation-activated kinase GCN2 mediates this response in part by phosphorylating eIF2α. In addition, the cap-dependent translational inhibitor 4E-BP is transcriptionally induced to extend lifespan in Drosophila melanogaster, but through an unclear mechanism. Here, we show that GCN2 and its downstream transcription factor, ATF4, mediate 4E-BP induction, and GCN2 is required for lifespan extension in response to dietary restriction of amino acids. The 4E-BP intron contains ATF4-binding sites that not only respond to stress but also show inherent ATF4 activity during normal development. Analysis of the newly synthesized proteome through metabolic labeling combined with click chemistry shows that certain stress-responsive proteins are resistant to inhibition by 4E-BP, and gcn2 mutant flies have reduced levels of stress-responsive protein synthesis. These results indicate that GCN2 and ATF4 are important regulators of 4E-BP transcription during normal development and aging.

摘要

氨基酸可用性降低会减弱细胞中的mRNA翻译,并有助于延长模式生物的寿命。氨基酸剥夺激活的激酶GCN2部分通过磷酸化eIF2α来介导这种反应。此外,帽依赖性翻译抑制剂4E-BP在果蝇中被转录诱导以延长寿命,但其机制尚不清楚。在这里,我们表明GCN2及其下游转录因子ATF4介导4E-BP的诱导,并且GCN2是响应氨基酸饮食限制而延长寿命所必需的。4E-BP内含子包含ATF4结合位点,这些位点不仅对压力有反应,而且在正常发育过程中显示出固有的ATF4活性。通过代谢标记结合点击化学对新合成蛋白质组的分析表明,某些应激反应蛋白对4E-BP的抑制具有抗性,并且gcn2突变果蝇的应激反应蛋白合成水平降低。这些结果表明,GCN2和ATF4是正常发育和衰老过程中4E-BP转录的重要调节因子。

https://cdn.ncbi.nlm.nih.gov/pmc/blobs/9bd1/5223598/e24d017b44aa/JCB_201511073_Fig1.jpg

文献AI研究员

20分钟写一篇综述,助力文献阅读效率提升50倍。

立即体验

用中文搜PubMed

大模型驱动的PubMed中文搜索引擎

马上搜索

文档翻译

学术文献翻译模型,支持多种主流文档格式。

立即体验