Suppr超能文献

组蛋白去甲基化酶UTX调节不变自然杀伤T细胞的谱系特异性表观遗传程序。

The histone demethylase UTX regulates the lineage-specific epigenetic program of invariant natural killer T cells.

作者信息

Beyaz Semir, Kim Ji Hyung, Pinello Luca, Xifaras Michael E, Hu Yu, Huang Jialiang, Kerenyi Marc A, Das Partha P, Barnitz R Anthony, Herault Aurelie, Dogum Rizkullah, Haining W Nicholas, Yilmaz Ömer H, Passegue Emmanuelle, Yuan Guo-Cheng, Orkin Stuart H, Winau Florian

机构信息

Division of Hematology/Oncology, Boston Children's Hospital, Harvard Medical School, Boston, Massachusetts, USA.

Department of Pediatric Oncology, Dana-Farber Cancer Institute, Howard Hughes Medical Institute, Harvard Stem Cell Institute, Harvard Medical School, Boston, Massachusetts, USA.

出版信息

Nat Immunol. 2017 Feb;18(2):184-195. doi: 10.1038/ni.3644. Epub 2016 Dec 19.

Abstract

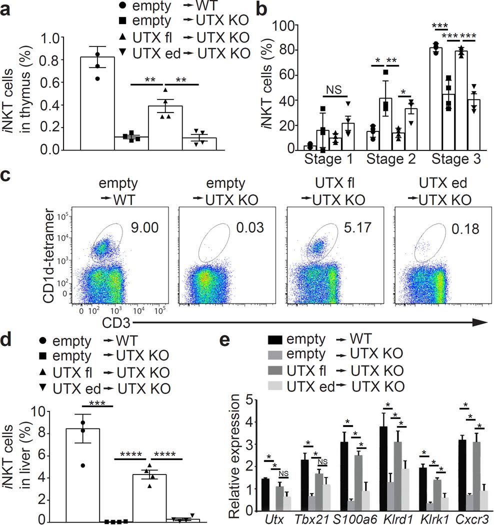
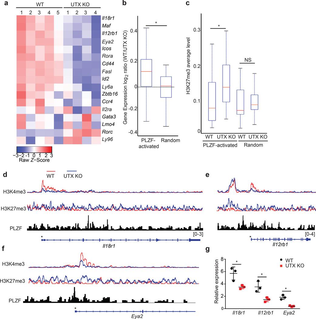
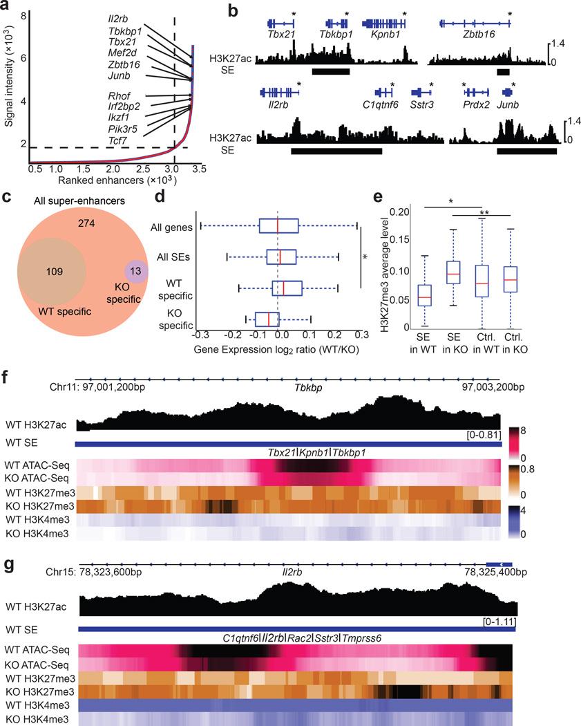
Invariant natural killer T cells (iNKT cells) are innate-like lymphocytes that protect against infection, autoimmune disease and cancer. However, little is known about the epigenetic regulation of iNKT cell development. Here we found that the H3K27me3 histone demethylase UTX was an essential cell-intrinsic factor that controlled an iNKT-cell lineage-specific gene-expression program and epigenetic landscape in a demethylase-activity-dependent manner. UTX-deficient iNKT cells exhibited impaired expression of iNKT cell signature genes due to a decrease in activation-associated H3K4me3 marks and an increase in repressive H3K27me3 marks within the promoters occupied by UTX. We found that JunB regulated iNKT cell development and that the expression of genes that were targets of both JunB and the iNKT cell master transcription factor PLZF was UTX dependent. We identified iNKT cell super-enhancers and demonstrated that UTX-mediated regulation of super-enhancer accessibility was a key mechanism for commitment to the iNKT cell lineage. Our findings reveal how UTX regulates the development of iNKT cells through multiple epigenetic mechanisms.

摘要

不变自然杀伤T细胞(iNKT细胞)是一类固有样淋巴细胞,可抵御感染、自身免疫性疾病和癌症。然而,关于iNKT细胞发育的表观遗传调控知之甚少。在此,我们发现H3K27me3组蛋白去甲基化酶UTX是一种重要的细胞内在因子,它以去甲基化酶活性依赖的方式控制iNKT细胞谱系特异性基因表达程序和表观遗传格局。UTX缺陷的iNKT细胞表现出iNKT细胞特征基因表达受损,这是由于UTX占据的启动子内与激活相关的H3K4me3标记减少以及抑制性H3K27me3标记增加所致。我们发现JunB调节iNKT细胞发育,且JunB和iNKT细胞主转录因子PLZF共同靶向的基因的表达依赖于UTX。我们鉴定出了iNKT细胞超级增强子,并证明UTX介导的超级增强子可及性调节是决定iNKT细胞谱系的关键机制。我们的研究结果揭示了UTX如何通过多种表观遗传机制调节iNKT细胞的发育。

https://cdn.ncbi.nlm.nih.gov/pmc/blobs/1e88/5247321/11fcf2f6600e/nihms832198f1.jpg

文献AI研究员

20分钟写一篇综述,助力文献阅读效率提升50倍。

立即体验

用中文搜PubMed

大模型驱动的PubMed中文搜索引擎

马上搜索

文档翻译

学术文献翻译模型,支持多种主流文档格式。

立即体验