Suppr超能文献

母乳摄入对早产儿肠道微生物组获得的影响。

Influence of maternal breast milk ingestion on acquisition of the intestinal microbiome in preterm infants.

机构信息

Department of Pediatric Newborn Medicine, Brigham and Women's Hospital, 75 Francis Street, Boston, MA, 02115, USA.

Alkek Center for Metagenomics and Microbiome Research, Department of Molecular Virology and Microbiology, Baylor College of Medicine, Houston, TX, 77030, USA.

出版信息

Microbiome. 2016 Dec 30;4(1):68. doi: 10.1186/s40168-016-0214-x.

Abstract

BACKGROUND

The initial acquisition and early development of the intestinal microbiome during infancy are important to human health across the lifespan. Mode of birth, antibiotic administration, environment of care, and nutrition have all been shown to play a role in the assembly of the intestinal microbiome during early life. For preterm infants, who are disproportionately at risk of inflammatory intestinal disease (i.e., necrotizing enterocolitis), a unique set of clinical factors influence the establishment of the microbiome. The purpose of this study was to establish the influence of nutritional exposures on the intestinal microbiome in a cohort of preterm infants early in life.

RESULTS

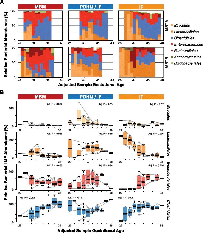
Principal component analysis of 199 samples from 30 preterm infants (<32 weeks) over the first 60 days following birth showed that the intestinal microbiome was influenced by postnatal time (p < 0.001, R  = 0.13), birth weight (p < 0.001, R  = 0.08), and nutrition (p < 0.001, R  = 0.21). Infants who were fed breast milk had a greater initial bacterial diversity and a more gradual acquisition of diversity compared to infants who were fed infant formula. The microbiome of infants fed breast milk were more similar regardless of birth weight (p = 0.049), in contrast to the microbiome of infants fed infant formula, which clustered differently based on birth weight (p < 0.001). By adjusting for differences in gut maturity, an ordered succession of microbial phylotypes was observed in breast milk-fed infants, which appeared to be disrupted in those fed infant formula. Supplementation with pasteurized donor human milk was partially successful in promoting a microbiome more similar to breast milk-fed infants and moderating rapid increases in bacterial diversity.

CONCLUSIONS

The preterm infant intestinal microbiome is influenced by postnatal time, birth weight, gestational age, and nutrition. Feeding with breast milk appears to mask the influence of birth weight, suggesting a protective effect against gut immaturity in the preterm infant. These findings suggest not only a microbial mechanism underpinning the body of evidence showing that breast milk promotes intestinal health in the preterm infant but also a dynamic interplay of host and dietary factors that facilitate the colonization of and enrichment for specific microbes during establishment of the preterm infant microbiota.

摘要

背景

婴儿期肠道微生物组的初始获得和早期发育对人类终生健康都很重要。已证实分娩方式、抗生素使用、护理环境和营养都对生命早期肠道微生物组的组成起作用。对于早产儿而言,他们炎症性肠道疾病(即坏死性小肠结肠炎)的风险不成比例,一系列独特的临床因素影响着肠道微生物组的建立。本研究旨在确定营养暴露对生命早期早产儿肠道微生物组的影响。

结果

对 30 名早产儿(<32 周)出生后 60 天内的 199 个样本进行主成分分析,结果表明肠道微生物组受产后时间(p<0.001,R=0.13)、出生体重(p<0.001,R=0.08)和营养(p<0.001,R=0.21)的影响。母乳喂养的婴儿初始细菌多样性更大,多样性获得速度更慢,而配方奶喂养的婴儿则相反。与配方奶喂养的婴儿相比,无论出生体重如何,母乳喂养的婴儿的微生物组更为相似(p=0.049),而配方奶喂养的婴儿的微生物组则根据出生体重聚类不同(p<0.001)。通过调整肠道成熟度的差异,观察到母乳喂养婴儿的微生物群有一个有序的进化顺序,而配方奶喂养的婴儿的这种顺序似乎被打乱了。经巴氏消毒的人乳供体奶的补充在一定程度上成功地促进了与母乳喂养婴儿更相似的微生物组,并减缓了细菌多样性的快速增加。

结论

早产儿肠道微生物组受产后时间、出生体重、胎龄和营养的影响。母乳喂养似乎掩盖了出生体重的影响,提示母乳喂养对早产儿肠道不成熟有保护作用。这些发现不仅为母乳喂养促进早产儿肠道健康的大量证据提供了微生物学机制,还表明宿主和饮食因素之间存在动态相互作用,有利于在早产儿肠道微生物组建立过程中定植和丰富特定微生物。

https://cdn.ncbi.nlm.nih.gov/pmc/blobs/0f52/5200970/9fec68766eba/40168_2016_214_Fig1_HTML.jpg

文献AI研究员

20分钟写一篇综述,助力文献阅读效率提升50倍。

立即体验

用中文搜PubMed

大模型驱动的PubMed中文搜索引擎

马上搜索

文档翻译

学术文献翻译模型,支持多种主流文档格式。

立即体验