Suppr超能文献

基于重组禽痘病毒载体的疫苗:鼻内接种后的表达动力学、传播及安全性概况

Recombinant fowlpox virus vector-based vaccines: expression kinetics, dissemination and safety profile following intranasal delivery.

作者信息

Townsend David G, Trivedi Shubhanshi, Jackson Ronald J, Ranasinghe Charani

机构信息

Molecular Mucosal Vaccine Immunology Group, Department of Immunology and Infectious Disease, The John Curtin School of Medical Research, The Australian National University, Canberra ACT 2601, Australia.

Present address: Division of Infectious Diseases, Department of Internal Medicine, The University of Utah, Salt Lake City, UT, USA.

出版信息

J Gen Virol. 2017 Mar;98(3):496-505. doi: 10.1099/jgv.0.000702. Epub 2017 Apr 1.

Abstract

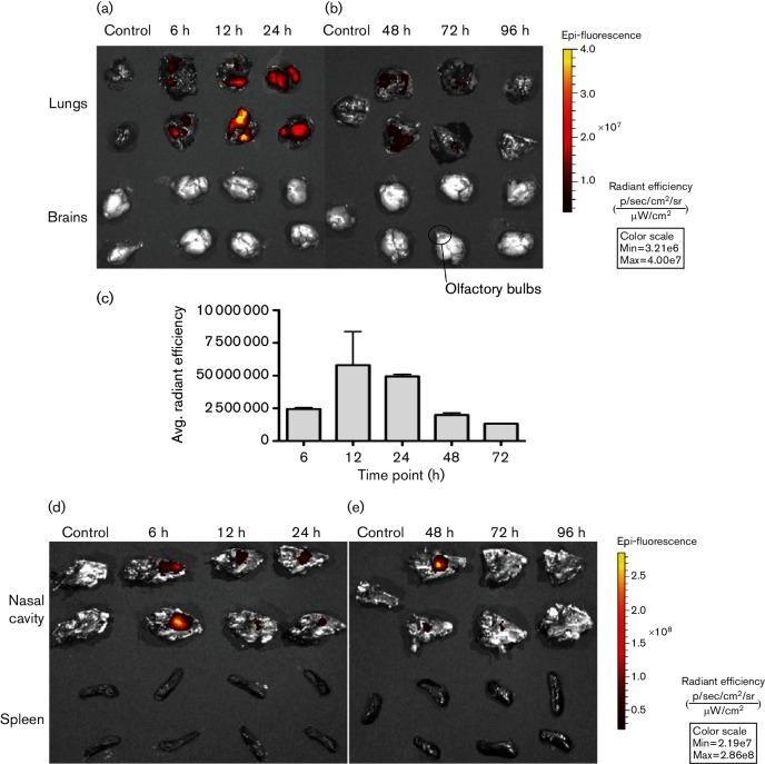
We have previously established that mucosal uptake of recombinant fowlpox virus (rFPV) vaccines is far superior to other vector-based vaccines. Specifically, intranasal priming with rFPV vaccines can recruit unique antigen-presenting cells, which induce excellent mucosal and systemic HIV-specific CD8+ T-cell immunity. In this study, we have for the first time investigated the in vivo dissemination, safety and expression kinetics of rFPV post intranasal delivery using recombinant viruses expressing green fluorescent protein or mCherry. Both confocal microscopy of tissue sections using green fluorescent protein and in vivo Imaging System (IVIS) spectrum live animal and whole organ imaging studies using mCherry revealed that (i) the peak antigen expression occurs 12 to 24 h post vaccination and no active viral gene expression is detected 96 h post vaccination. (ii) The virus only infects the initial vaccination site (lung and nasal cavity) and does not disseminate to distal sites such as the spleen or gut. (iii) More importantly, rFPV does not cross the olfactory receptor neuron pathway. Collectively, our findings indicate that rFPV vector-based vaccines have all the hallmarks of a safe and effective mucosal delivery vector, suitable for clinical evaluation.

摘要

我们之前已经证实,重组鸡痘病毒(rFPV)疫苗的黏膜摄取能力远优于其他基于载体的疫苗。具体而言,用rFPV疫苗进行鼻内初免可募集独特的抗原呈递细胞,从而诱导出优异的黏膜和全身性HIV特异性CD8 + T细胞免疫。在本研究中,我们首次使用表达绿色荧光蛋白或mCherry的重组病毒,研究了鼻内接种后rFPV在体内的传播、安全性及表达动力学。使用绿色荧光蛋白对组织切片进行共聚焦显微镜检查以及使用mCherry进行体内成像系统(IVIS)光谱活体动物和全器官成像研究均显示:(i)接种疫苗后12至24小时出现抗原表达峰值,接种疫苗96小时后未检测到活跃的病毒基因表达。(ii)病毒仅感染初次接种部位(肺和鼻腔),不会扩散至脾脏或肠道等远端部位。(iii)更重要的是,rFPV不会穿过嗅觉受体神经元途径。总体而言,我们的研究结果表明,基于rFPV载体的疫苗具有安全有效的黏膜递送载体的所有特征,适合进行临床评估。

https://cdn.ncbi.nlm.nih.gov/pmc/blobs/9fe4/5797952/57482ac2176c/jgv-98-496-g001.jpg

文献AI研究员

20分钟写一篇综述,助力文献阅读效率提升50倍。

立即体验

用中文搜PubMed

大模型驱动的PubMed中文搜索引擎

马上搜索

文档翻译

学术文献翻译模型,支持多种主流文档格式。

立即体验