Suppr超能文献

MLL-AF4 扩散确定的结合位点与超级增强子不同,且决定白血病对 DOT1L 抑制的敏感性。

MLL-AF4 Spreading Identifies Binding Sites that Are Distinct from Super-Enhancers and that Govern Sensitivity to DOT1L Inhibition in Leukemia.

作者信息

Kerry Jon, Godfrey Laura, Repapi Emmanouela, Tapia Marta, Blackledge Neil P, Ma Helen, Ballabio Erica, O'Byrne Sorcha, Ponthan Frida, Heidenreich Olaf, Roy Anindita, Roberts Irene, Konopleva Marina, Klose Robert J, Geng Huimin, Milne Thomas A

机构信息

MRC, Molecular Haematology Unit, NIHR Oxford Biomedical Research Centre Programme, University of Oxford, John Radcliffe Hospital, Oxford OX3 9DS, UK.

Computational Biology Research Group, Weatherall Institute of Molecular Medicine, University of Oxford, John Radcliffe Hospital, Oxford OX3 9DS, UK.

出版信息

Cell Rep. 2017 Jan 10;18(2):482-495. doi: 10.1016/j.celrep.2016.12.054.

Abstract

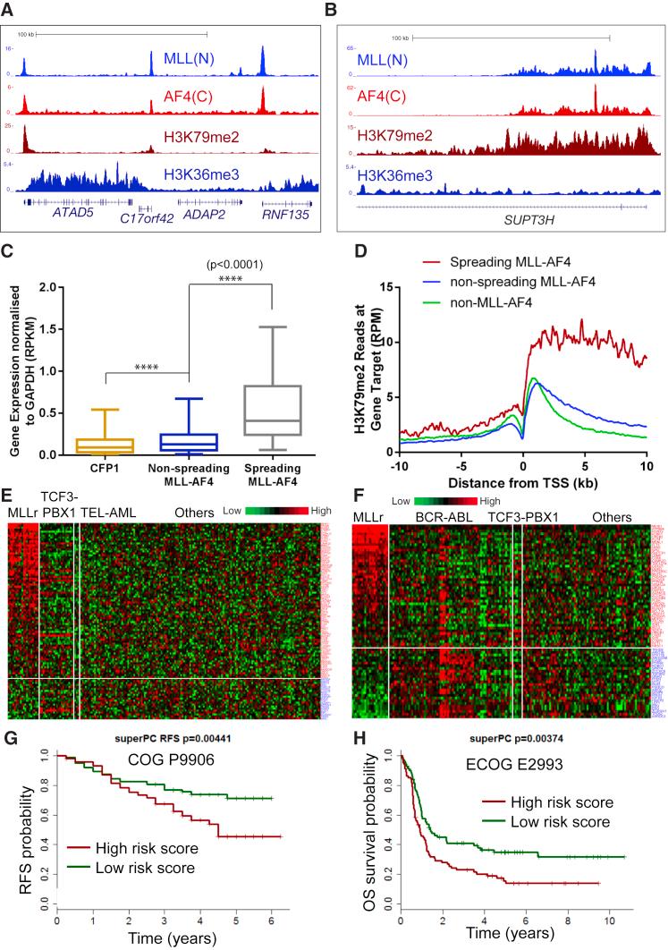
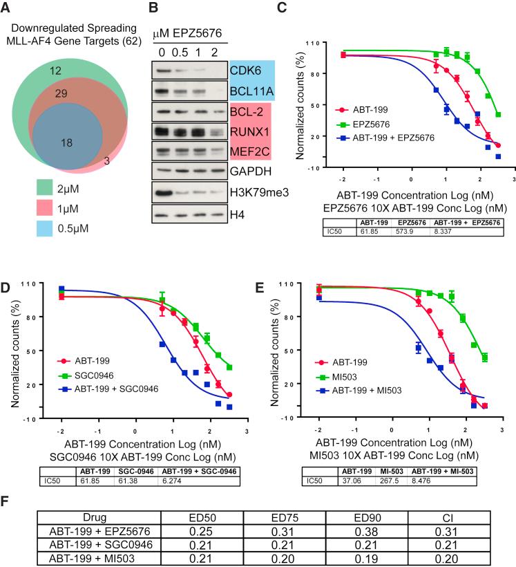
Understanding the underlying molecular mechanisms of defined cancers is crucial for effective personalized therapies. Translocations of the mixed-lineage leukemia (MLL) gene produce fusion proteins such as MLL-AF4 that disrupt epigenetic pathways and cause poor-prognosis leukemias. Here, we find that at a subset of gene targets, MLL-AF4 binding spreads into the gene body and is associated with the spreading of Menin binding, increased transcription, increased H3K79 methylation (H3K79me2/3), a disruption of normal H3K36me3 patterns, and unmethylated CpG regions in the gene body. Compared to other H3K79me2/3 marked genes, MLL-AF4 spreading gene expression is downregulated by inhibitors of the H3K79 methyltransferase DOT1L. This sensitivity mediates synergistic interactions with additional targeted drug treatments. Therefore, epigenetic spreading and enhanced susceptibility to epidrugs provides a potential marker for better understanding combination therapies in humans.

摘要

了解特定癌症的潜在分子机制对于有效的个性化治疗至关重要。混合谱系白血病(MLL)基因的易位产生融合蛋白,如MLL-AF4,其破坏表观遗传途径并导致预后不良的白血病。在这里,我们发现,在一部分基因靶点上,MLL-AF4结合扩散到基因体内,并与Menin结合的扩散、转录增加、H3K79甲基化增加(H3K79me2/3)、正常H3K36me3模式的破坏以及基因体内未甲基化的CpG区域有关。与其他H3K79me2/3标记的基因相比,MLL-AF4扩散基因的表达被H3K79甲基转移酶DOT1L的抑制剂下调。这种敏感性介导了与其他靶向药物治疗的协同相互作用。因此,表观遗传扩散和对表观药物的易感性增强为更好地理解人类联合治疗提供了一个潜在的标志物。

https://cdn.ncbi.nlm.nih.gov/pmc/blobs/3e39/5263239/d2eeabfa612d/fx1.jpg

文献AI研究员

20分钟写一篇综述,助力文献阅读效率提升50倍。

立即体验

用中文搜PubMed

大模型驱动的PubMed中文搜索引擎

马上搜索

文档翻译

学术文献翻译模型,支持多种主流文档格式。

立即体验