Suppr超能文献

疟原虫在冈比亚按蚊发育过程中克隆变异基因表达的表观遗传调控。

Epigenetic regulation of Plasmodium falciparum clonally variant gene expression during development in Anopheles gambiae.

机构信息

Department of Biology, Emory University, 1510 Clifton Road NE, Atlanta, GA 30322, USA.

Institut de Recherche en Sciences de la Santé (IRSS), 01 BP 171 Bobo Dioulasso, Burkina Faso.

出版信息

Sci Rep. 2017 Jan 16;7:40655. doi: 10.1038/srep40655.

Abstract

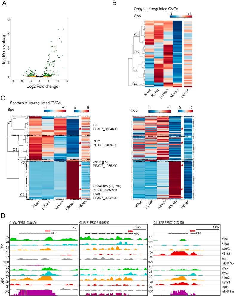
P. falciparum phenotypic plasticity is linked to the variant expression of clonal multigene families such as the var genes. We have examined changes in transcription and histone modifications that occur during sporogonic development of P. falciparum in the mosquito host. All var genes are silenced or transcribed at low levels in blood stages (gametocyte/ring) of the parasite in the human host. After infection of mosquitoes, a single var gene is selected for expression in the oocyst, and transcription of this gene increases dramatically in the sporozoite. The same PF3D7_1255200 var gene was activated in 4 different experimental infections. Transcription of this var gene during parasite development in the mosquito correlates with the presence of low levels of H3K9me3 at the binding site for the PF3D7_1466400 AP2 transcription factor. This chromatin state in the sporozoite also correlates with the expression of an antisense long non-coding RNA (lncRNA) that has previously been shown to promote var gene transcription during the intraerythrocytic cycle in vitro. Expression of both the sense protein-coding transcript and the antisense lncRNA increase dramatically in sporozoites. The findings suggest a complex process for the activation of a single particular var gene that involves AP2 transcription factors and lncRNAs.

摘要

恶性疟原虫表型可塑性与克隆多基因家族(如 var 基因)的变异表达有关。我们研究了疟原虫在蚊媒中孢子生殖发育过程中发生的转录和组蛋白修饰变化。在人类宿主中,寄生虫的血液阶段(配子体/环)中所有 var 基因均被沉默或低水平转录。感染蚊子后,单个 var 基因被选择在卵囊中表达,该基因在孢子体中的转录显著增加。在 4 种不同的实验感染中,相同的 PF3D7_1255200 var 基因被激活。寄生虫在蚊子中的发育过程中,该 var 基因的转录与 AP2 转录因子 PF3D7_1466400 的结合位点处存在低水平的 H3K9me3 相关。这种孢子体中的染色质状态也与先前已证明在体外红内期循环中促进 var 基因转录的反义长非编码 RNA(lncRNA)的表达相关。在孢子体中,有意义的蛋白质编码转录本和反义 lncRNA 的表达都显著增加。这些发现表明,激活单个特定 var 基因涉及 AP2 转录因子和 lncRNAs 的复杂过程。

https://cdn.ncbi.nlm.nih.gov/pmc/blobs/4e75/5238449/a2f6a921cd56/srep40655-f1.jpg

文献AI研究员

20分钟写一篇综述,助力文献阅读效率提升50倍。

立即体验

用中文搜PubMed

大模型驱动的PubMed中文搜索引擎

马上搜索

文档翻译

学术文献翻译模型,支持多种主流文档格式。

立即体验