Suppr超能文献

食品级 TiO 会损害肠道和全身免疫稳态,引发大鼠结肠的癌前病变和促进异常隐窝发育。

Food-grade TiO impairs intestinal and systemic immune homeostasis, initiates preneoplastic lesions and promotes aberrant crypt development in the rat colon.

机构信息

Toxalim (Research Centre in Food Toxicology), Université de Toulouse, INRA, ENVT, INP-Purpan, UPS, Toulouse, France.

Luxembourg Institute of Science and Technology (LIST), Materials Research and Technology (MRT), Advanced Instrumentation for Ion Nano-Analytics (IANA), L-4362 Esch-sur-Alzette, Luxembourg.

出版信息

Sci Rep. 2017 Jan 20;7:40373. doi: 10.1038/srep40373.

Abstract

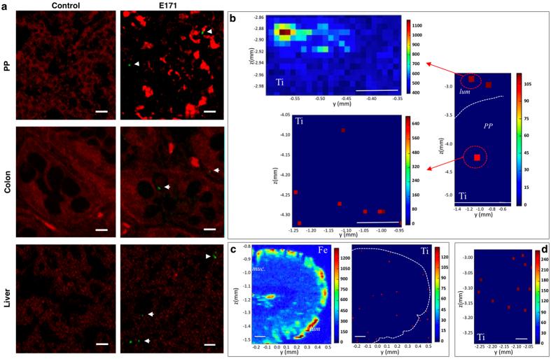
Food-grade titanium dioxide (TiO) containing a nanoscale particle fraction (TiO-NPs) is approved as a white pigment (E171 in Europe) in common foodstuffs, including confectionary. There are growing concerns that daily oral TiO-NP intake is associated with an increased risk of chronic intestinal inflammation and carcinogenesis. In rats orally exposed for one week to E171 at human relevant levels, titanium was detected in the immune cells of Peyer's patches (PP) as observed with the TiO-NP model NM-105. Dendritic cell frequency increased in PP regardless of the TiO treatment, while regulatory T cells involved in dampening inflammatory responses decreased with E171 only, an effect still observed after 100 days of treatment. In all TiO-treated rats, stimulation of immune cells isolated from PP showed a decrease in Thelper (Th)-1 IFN-γ secretion, while splenic Th1/Th17 inflammatory responses sharply increased. E171 or NM-105 for one week did not initiate intestinal inflammation, while a 100-day E171 treatment promoted colon microinflammation and initiated preneoplastic lesions while also fostering the growth of aberrant crypt foci in a chemically induced carcinogenesis model. These data should be considered for risk assessments of the susceptibility to Th17-driven autoimmune diseases and to colorectal cancer in humans exposed to TiO from dietary sources.

摘要

食品级二氧化钛(TiO)含有纳米级颗粒部分(TiO-NPs),被批准作为一种白色颜料(欧洲的 E171)用于普通食品,包括糖果。人们越来越担心,每日口服 TiO-NP 摄入与慢性肠道炎症和致癌风险增加有关。在大鼠中,以人类相关水平口服 E171 一周后,与 TiO-NP 模型 NM-105 一样,在派尔氏斑(PP)的免疫细胞中检测到了钛。无论 TiO 处理如何,PP 中的树突状细胞频率都增加了,而参与抑制炎症反应的调节性 T 细胞仅在 E171 处理后减少,这种作用在 100 天的治疗后仍可观察到。在所有接受 TiO 处理的大鼠中,从 PP 分离的免疫细胞刺激显示 Th1 IFN-γ 分泌减少,而脾 Th1/Th17 炎症反应急剧增加。E171 或 NM-105 处理一周不会引发肠道炎症,而 100 天的 E171 处理会促进结肠微炎症,并引发癌前病变,同时还会促进化学诱导的致癌模型中异常隐窝病灶的生长。这些数据应考虑到人类从饮食来源摄入 TiO 时对 Th17 驱动的自身免疫性疾病和结直肠癌易感性的风险评估。

https://cdn.ncbi.nlm.nih.gov/pmc/blobs/e9dd/5247795/46a448fc13b2/srep40373-f1.jpg

文献AI研究员

20分钟写一篇综述,助力文献阅读效率提升50倍。

立即体验

用中文搜PubMed

大模型驱动的PubMed中文搜索引擎

马上搜索

文档翻译

学术文献翻译模型,支持多种主流文档格式。

立即体验