Suppr超能文献

异质核核糖核蛋白 M 与 mTORC2 结合并调节肌肉分化。

Heterogeneous nuclear ribonucleoprotein M associates with mTORC2 and regulates muscle differentiation.

机构信息

Department of Life Science, National Taiwan Normal University, Taipei 116, Taiwan.

Department of Biological Science and Technology, National Chiao Tung University, Hsinchu 300, Taiwan.

出版信息

Sci Rep. 2017 Jan 20;7:41159. doi: 10.1038/srep41159.

Abstract

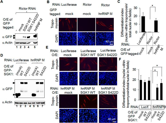
Mammalian target of rapamycin (mTOR) plays a range of crucial roles in cell survival, growth, proliferation, metabolism, and morphology. However, mTOR forms two distinct complexes, mTOR complex 1 and mTOR complex 2 (mTORC1 and mTORC2), via association with a series of different components; this allows the complexes to execute their wide range of functions. This study explores further the composition of the mTORC2 complex. Utilizing Rictor knock-out cells, immunoprecipitation and mass spectrometry, a novel Rictor associated protein, heterogeneous nuclear ribonucleoprotein M (hnRNP M), was identified. The association between hnRNP M and Rictor was verified using recombinant and endogenous protein and the binding site was found to be within aa 1~532 of hnRNP M. The presence of hnRNP M significantly affects phosphorylation of SGK1 S422, but not of Akt S473, PKCα S657 and PKCζ T560. Furthermore, hnRNP M also plays a critical role in muscle differentiation because knock-down of either hnRNP M or Rictor in C2C12 myoblasts reduced differentiation. This decrease is able to be rescued by overexpression SGK S422D in hnRNP M knockdown C2C12 myoblasts. Taken together, we have identified a novel Rictor/mTOR binding molecule, hnRNP M, that allows mTORC2 signaling to phosphorylate SGK1 thus regulating muscle differentiation.

摘要

哺乳动物雷帕霉素靶蛋白(mTOR)在细胞存活、生长、增殖、代谢和形态中发挥着一系列关键作用。然而,mTOR 通过与一系列不同的成分结合形成两个不同的复合物,mTOR 复合物 1 和 mTOR 复合物 2(mTORC1 和 mTORC2);这使得复合物能够执行其广泛的功能。本研究进一步探讨了 mTORC2 复合物的组成。利用 Rictor 敲除细胞,通过免疫沉淀和质谱分析,鉴定出一种新型的 Rictor 相关蛋白异质核核糖核蛋白 M(hnRNP M)。利用重组蛋白和内源性蛋白验证了 hnRNP M 与 Rictor 之间的相互作用,发现 hnRNP M 的结合位点位于 aa 1~532。hnRNP M 的存在显著影响 SGK1 S422 的磷酸化,但不影响 Akt S473、PKCα S657 和 PKCζ T560 的磷酸化。此外,hnRNP M 在肌肉分化中也起着至关重要的作用,因为 C2C12 成肌细胞中 hnRNP M 或 Rictor 的敲低会减少分化。hnRNP M 敲低的 C2C12 成肌细胞中过表达 SGK S422D 能够挽救这种减少。总之,我们已经鉴定出一种新型的 Rictor/mTOR 结合分子 hnRNP M,它允许 mTORC2 信号转导磷酸化 SGK1,从而调节肌肉分化。

https://cdn.ncbi.nlm.nih.gov/pmc/blobs/9c28/5247691/ed4efbcb99cb/srep41159-f1.jpg

文献AI研究员

20分钟写一篇综述,助力文献阅读效率提升50倍。

立即体验

用中文搜PubMed

大模型驱动的PubMed中文搜索引擎

马上搜索

文档翻译

学术文献翻译模型,支持多种主流文档格式。

立即体验