Suppr超能文献

宫颈癌的综合基因组和分子特征分析

Integrated genomic and molecular characterization of cervical cancer.

出版信息

Nature. 2017 Mar 16;543(7645):378-384. doi: 10.1038/nature21386. Epub 2017 Jan 23.

Abstract

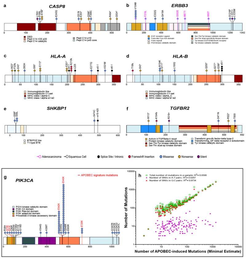
Cervical cancer remains one of the leading causes of cancer-related deaths worldwide. Here we report the extensive molecular characterization of 228 primary cervical cancers, one of the largest comprehensive genomic studies of cervical cancer to date. We observed notable APOBEC mutagenesis patterns and identified SHKBP1, ERBB3, CASP8, HLA-A and TGFBR2 as novel significantly mutated genes in cervical cancer. We also discovered amplifications in immune targets CD274 (also known as PD-L1) and PDCD1LG2 (also known as PD-L2), and the BCAR4 long non-coding RNA, which has been associated with response to lapatinib. Integration of human papilloma virus (HPV) was observed in all HPV18-related samples and 76% of HPV16-related samples, and was associated with structural aberrations and increased target-gene expression. We identified a unique set of endometrial-like cervical cancers, comprised predominantly of HPV-negative tumours with relatively high frequencies of KRAS, ARID1A and PTEN mutations. Integrative clustering of 178 samples identified keratin-low squamous, keratin-high squamous and adenocarcinoma-rich subgroups. These molecular analyses reveal new potential therapeutic targets for cervical cancers.

摘要

宫颈癌仍然是全球癌症相关死亡的主要原因之一。在此,我们报告了228例原发性宫颈癌的广泛分子特征,这是迄今为止最大规模的宫颈癌综合基因组研究之一。我们观察到显著的载脂蛋白B mRNA编辑酶催化多肽样蛋白(APOBEC)诱变模式,并鉴定出SHKBP1、ERBB3、CASP8、HLA - A和TGFBR2为宫颈癌中新的显著突变基因。我们还发现免疫靶点CD274(也称为程序性死亡受体配体1,PD - L1)和PDCD1LG2(也称为程序性死亡受体配体2,PD - L2)以及与拉帕替尼反应相关的BCAR4长链非编码RNA存在扩增。在所有与18型人乳头瘤病毒(HPV)相关的样本以及76%与16型HPV相关的样本中均观察到HPV整合,且其与结构畸变和靶基因表达增加相关。我们鉴定出一组独特的子宫内膜样宫颈癌,主要由HPV阴性肿瘤组成,KRAS、ARID1A和PTEN突变频率相对较高。对178个样本的综合聚类确定了低角蛋白鳞状、高角蛋白鳞状和富含腺癌的亚组。这些分子分析揭示了宫颈癌新的潜在治疗靶点。

https://cdn.ncbi.nlm.nih.gov/pmc/blobs/e251/5354998/669b57db4f27/nihms843846f1.jpg

文献AI研究员

20分钟写一篇综述,助力文献阅读效率提升50倍。

立即体验

用中文搜PubMed

大模型驱动的PubMed中文搜索引擎

马上搜索

文档翻译

学术文献翻译模型,支持多种主流文档格式。

立即体验