Suppr超能文献

在成年β细胞中删除组蛋白去乙酰化酶 3 通过增加胰岛素分泌来改善葡萄糖耐量。

Deletion of histone deacetylase 3 in adult beta cells improves glucose tolerance via increased insulin secretion.

机构信息

Institute for Diabetes, Obesity, and Metabolism, Perelman School of Medicine at the University of Pennsylvania, Philadelphia, PA 19104, USA; Department of Medicine, Division of Endocrinology, Diabetes, and Metabolism, Perelman School of Medicine at the University of Pennsylvania, Philadelphia, PA 19104, USA; Department of Biochemistry and Biophysics, Perelman School of Medicine at the University of Pennsylvania, Philadelphia, PA 19104, USA.

Institute for Diabetes, Obesity, and Metabolism, Perelman School of Medicine at the University of Pennsylvania, Philadelphia, PA 19104, USA; Department of Medicine, Division of Endocrinology, Diabetes, and Metabolism, Perelman School of Medicine at the University of Pennsylvania, Philadelphia, PA 19104, USA.

出版信息

Mol Metab. 2016 Nov 22;6(1):30-37. doi: 10.1016/j.molmet.2016.11.007. eCollection 2017 Jan.

Abstract

OBJECTIVE

Histone deacetylases are epigenetic regulators known to control gene transcription in various tissues. A member of this family, histone deacetylase 3 (HDAC3), has been shown to regulate metabolic genes. Cell culture studies with HDAC-specific inhibitors and siRNA suggest that HDAC3 plays a role in pancreatic β-cell function, but a recent genetic study in mice has been contradictory. Here we address the functional role of HDAC3 in β-cells of adult mice.

METHODS

An HDAC3 β-cell specific knockout was generated in adult ERT transgenic mice using the Cre-loxP system. Induction of HDAC3 deletion was initiated at 8 weeks of age with administration of tamoxifen in corn oil (2 mg/day for 5 days). Mice were assayed for glucose tolerance, glucose-stimulated insulin secretion, and islet function 2 weeks after induction of the knockout. Transcriptional functions of HDAC3 were assessed by ChIP-seq as well as RNA-seq comparing control and β-cell knockout islets.

RESULTS

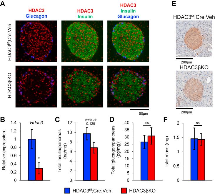
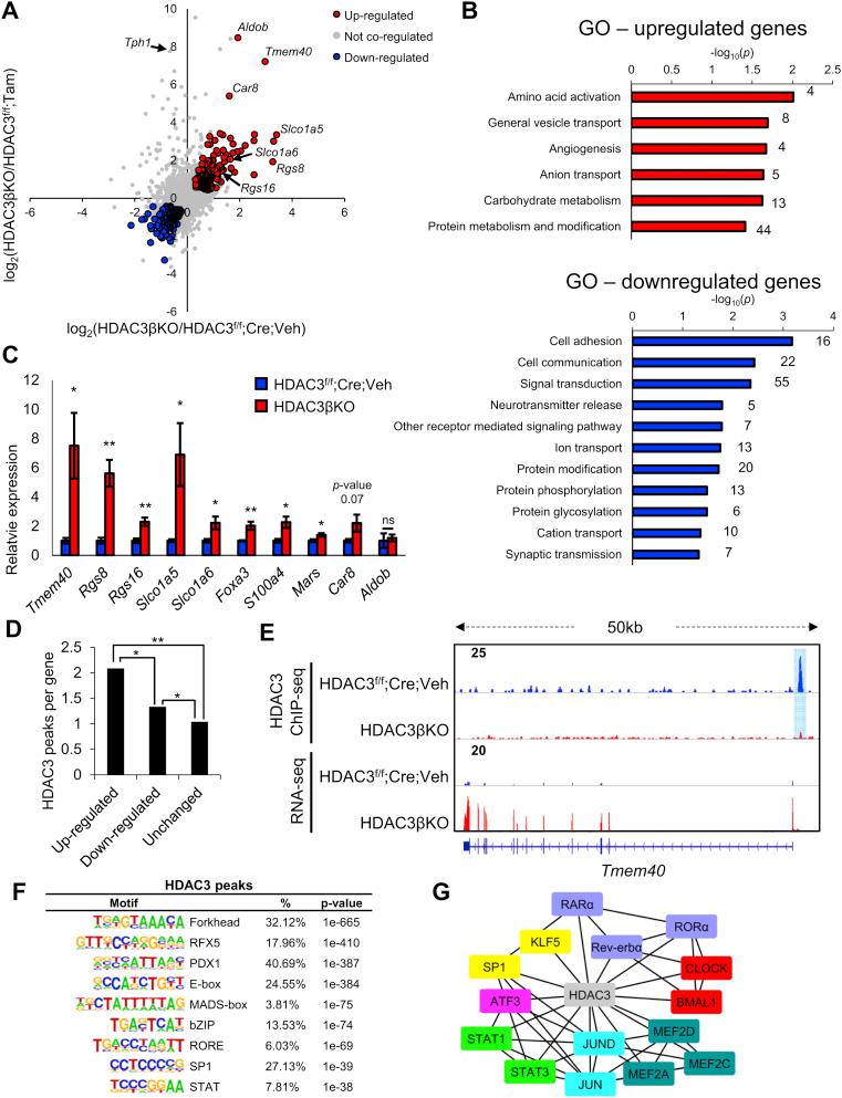
HDAC3 β-cell specific knockout (HDAC3βKO) did not increase total pancreatic insulin content or β-cell mass. However, HDAC3βKO mice demonstrated markedly improved glucose tolerance. This improved glucose metabolism coincided with increased basal and glucose-stimulated insulin secretion as well as in isolated islets. Cistromic and transcriptomic analyses of pancreatic islets revealed that HDAC3 regulates multiple genes that contribute to glucose-stimulated insulin secretion.

CONCLUSIONS

HDAC3 plays an important role in regulating insulin secretion , and therapeutic intervention may improve glucose homeostasis.

摘要

目的

组蛋白去乙酰化酶是表观遗传调控因子,已知其在各种组织中控制基因转录。该家族的一个成员,组蛋白去乙酰化酶 3(HDAC3),已被证明调节代谢基因。使用 HDAC 特异性抑制剂和 siRNA 的细胞培养研究表明,HDAC3 在胰岛β细胞功能中发挥作用,但最近在小鼠中的一项遗传研究结果相互矛盾。在这里,我们研究了 HDAC3 在成年小鼠胰岛β细胞中的功能作用。

方法

使用 Cre-loxP 系统在成年 ERT 转基因小鼠中生成 HDAC3 胰岛β细胞特异性敲除小鼠。在 8 周龄时,用玉米油中的他莫昔芬(2mg/天,连续 5 天)诱导 HDAC3 缺失。在诱导敲除后 2 周,检测小鼠的葡萄糖耐量、葡萄糖刺激的胰岛素分泌和胰岛功能。通过 ChIP-seq 以及比较对照和胰岛β细胞敲除胰岛的 RNA-seq 评估 HDAC3 的转录功能。

结果

HDAC3 胰岛β细胞特异性敲除(HDAC3βKO)并未增加胰腺总胰岛素含量或β细胞质量。然而,HDAC3βKO 小鼠表现出明显改善的葡萄糖耐量。这种改善的葡萄糖代谢与基础和葡萄糖刺激的胰岛素分泌增加以及分离的胰岛相一致。对胰腺胰岛的染色质和转录组分析表明,HDAC3 调节多个与葡萄糖刺激的胰岛素分泌有关的基因。

结论

HDAC3 在调节胰岛素分泌方面发挥重要作用,治疗干预可能改善葡萄糖稳态。

https://cdn.ncbi.nlm.nih.gov/pmc/blobs/bf72/5220396/36b726974eda/gr1.jpg

文献AI研究员

20分钟写一篇综述,助力文献阅读效率提升50倍。

立即体验

用中文搜PubMed

大模型驱动的PubMed中文搜索引擎

马上搜索

文档翻译

学术文献翻译模型,支持多种主流文档格式。

立即体验