Suppr超能文献

非典型脑膜瘤发生新途径的综合基因组分析。

Integrated genomic analyses of de novo pathways underlying atypical meningiomas.

机构信息

Yale Program in Brain Tumor Research, Yale School of Medicine, New Haven, Connecticut 06510, USA.

Department of Neurosurgery, Yale School of Medicine, New Haven, Connecticut 06510, USA.

出版信息

Nat Commun. 2017 Feb 14;8:14433. doi: 10.1038/ncomms14433.

Abstract

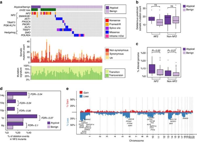
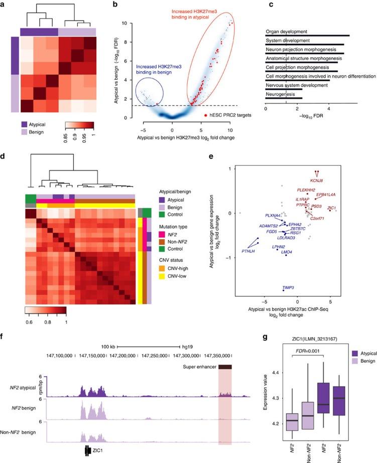
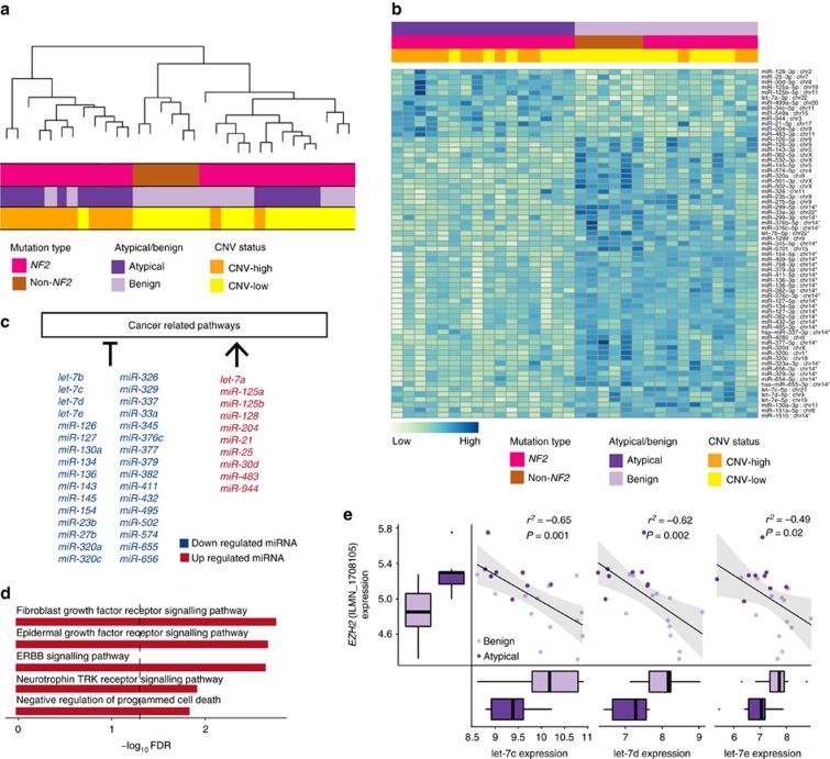
Meningiomas are mostly benign brain tumours, with a potential for becoming atypical or malignant. On the basis of comprehensive genomic, transcriptomic and epigenomic analyses, we compared benign meningiomas to atypical ones. Here, we show that the majority of primary (de novo) atypical meningiomas display loss of NF2, which co-occurs either with genomic instability or recurrent SMARCB1 mutations. These tumours harbour increased H3K27me3 signal and a hypermethylated phenotype, mainly occupying the polycomb repressive complex 2 (PRC2) binding sites in human embryonic stem cells, thereby phenocopying a more primitive cellular state. Consistent with this observation, atypical meningiomas exhibit upregulation of EZH2, the catalytic subunit of the PRC2 complex, as well as the E2F2 and FOXM1 transcriptional networks. Importantly, these primary atypical meningiomas do not harbour TERT promoter mutations, which have been reported in atypical tumours that progressed from benign ones. Our results establish the genomic landscape of primary atypical meningiomas and potential therapeutic targets.

摘要

脑膜瘤大多为良性脑肿瘤,但有发展为非典型或恶性的可能。基于全面的基因组、转录组和表观基因组分析,我们比较了良性脑膜瘤和非典型脑膜瘤。在这里,我们表明大多数原发性(从头发生)非典型脑膜瘤显示 NF2 的缺失,其要么与基因组不稳定性或反复发生的 SMARCB1 突变同时发生。这些肿瘤具有更高的 H3K27me3 信号和超甲基化表型,主要占据人胚胎干细胞中的多梳抑制复合物 2(PRC2)结合位点,从而模拟出更原始的细胞状态。与这一观察结果一致的是,非典型脑膜瘤表现出 EZH2(PRC2 复合物的催化亚基)以及 E2F2 和 FOXM1 转录网络的上调。重要的是,这些原发性非典型脑膜瘤不携带 TERT 启动子突变,而 TERT 启动子突变已在从良性肿瘤进展而来的非典型肿瘤中报道过。我们的研究结果确立了原发性非典型脑膜瘤的基因组景观和潜在的治疗靶点。

https://cdn.ncbi.nlm.nih.gov/pmc/blobs/0cb1/5316884/0599c90e2f52/ncomms14433-f1.jpg

文献AI研究员

20分钟写一篇综述,助力文献阅读效率提升50倍。

立即体验

用中文搜PubMed

大模型驱动的PubMed中文搜索引擎

马上搜索

文档翻译

学术文献翻译模型,支持多种主流文档格式。

立即体验