Suppr超能文献

钙的存在会降低枯草芽孢杆菌菌落生物膜的扩张。

Presence of Calcium Lowers the Expansion of Bacillus subtilis Colony Biofilms.

作者信息

Mhatre Eisha, Sundaram Anandaroopan, Hölscher Theresa, Mühlstädt Mike, Bossert Jörg, Kovács Ákos T

机构信息

Terrestrial Biofilms Group, Institute of Microbiology, Friedrich Schiller University Jena, Jena 07743, Germany.

Otto Schott Institute of Materials Research, Friedrich Schiller University Jena, Jena 07743, Germany.

出版信息

Microorganisms. 2017 Feb 16;5(1):7. doi: 10.3390/microorganisms5010007.

Abstract

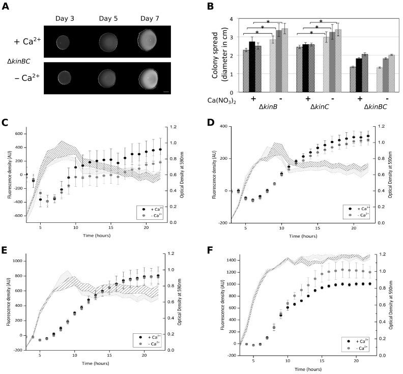
Robust colony formation by is recognized as one of the sessile, multicellular lifestyles of this bacterium. Numerous pathways and genes are responsible for the architecturally complex colony structure development. Cells in the biofilm colony secrete extracellular polysaccharides (EPS) and protein components (TasA and the hydrophobin BslA) that hold them together and provide a protective hydrophobic shield. Cells also secrete surfactin with antimicrobial as well as surface tension reducing properties that aid cells to colonize the solid surface. Depending on the environmental conditions, these secreted components of the colony biofilm can also promote the flagellum-independent surface spreading of , called sliding. In this study, we emphasize the influence of Ca in the medium on colony expansion of . Interestingly, the availability of Ca has no major impact on the induction of complex colony morphology. However, in the absence of this divalent ion, peripheral cells of the colony expand radially at later stages of development, causing colony size to increase. We demonstrate that the secreted extracellular compounds, EPS, BslA, and surfactin facilitate colony expansion after biofilm maturation. We propose that Ca hinders biofilm colony expansion by modifying the amphiphilic properties of surfactin.

摘要

形成稳健的菌落被认为是这种细菌固着的多细胞生活方式之一。众多途径和基因负责构建结构复杂的菌落结构。生物膜菌落中的细胞分泌胞外多糖(EPS)和蛋白质成分(TasA和疏水蛋白BslA),这些成分将细胞聚集在一起,并提供一个保护性的疏水屏障。细胞还分泌具有抗菌和降低表面张力特性的表面活性素,有助于细胞在固体表面定殖。根据环境条件,菌落生物膜的这些分泌成分还可促进该菌不依赖鞭毛的表面扩展,即滑动。在本研究中,我们着重强调了培养基中的钙对该菌菌落扩展的影响。有趣的是,钙的存在对复杂菌落形态的诱导没有重大影响。然而,在没有这种二价离子的情况下,菌落在发育后期外周细胞会径向扩展,导致菌落大小增加。我们证明,分泌的胞外化合物EPS、BslA和表面活性素在生物膜成熟后促进菌落扩展。我们提出,钙通过改变表面活性素的两亲性质来阻碍生物膜菌落的扩展。

https://cdn.ncbi.nlm.nih.gov/pmc/blobs/d967/5374384/3e2ce2518aac/microorganisms-05-00007-g001.jpg

文献AI研究员

20分钟写一篇综述,助力文献阅读效率提升50倍。

立即体验

用中文搜PubMed

大模型驱动的PubMed中文搜索引擎

马上搜索

文档翻译

学术文献翻译模型,支持多种主流文档格式。

立即体验