Suppr超能文献

上皮-间质转化(EMT)、ATM和SLFN11的动态变化决定了小细胞肺癌对PARP抑制剂和顺铂的反应。

Dynamic variations in epithelial-to-mesenchymal transition (EMT), ATM, and SLFN11 govern response to PARP inhibitors and cisplatin in small cell lung cancer.

作者信息

Allison Stewart C, Tong Pan, Cardnell Robert J, Sen Triparna, Li Lerong, Gay Carl M, Masrorpour Fatemah, Fan You, Bara Rasha O, Feng Ying, Ru Yuanbin, Fujimoto Junya, Kundu Samrat T, Post Leonard E, Yu Karen, Shen Yuqiao, Glisson Bonnie S, Wistuba Ignacio, Heymach John V, Gibbons Don L, Wang Jing, Byers Lauren Averett

机构信息

Department of Thoracic Head & Neck Medical Oncology, The University of Texas MD Anderson Cancer Center, Houston, TX 77030, USA.

Department of Bioinformatics and Computational Biology, The University of Texas MD Anderson Cancer Center, Houston, TX 77030, USA.

出版信息

Oncotarget. 2017 Apr 25;8(17):28575-28587. doi: 10.18632/oncotarget.15338.

Abstract

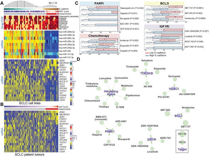
Small cell lung cancer (SCLC) is one of the most aggressive forms of cancer, with a 5-year survival <7%. A major barrier to progress is the absence of predictive biomarkers for chemotherapy and novel targeted agents such as PARP inhibitors. Using a high-throughput, integrated proteomic, transcriptomic, and genomic analysis of SCLC patient-derived xenografts (PDXs) and profiled cell lines, we identified biomarkers of drug sensitivity and determined their prevalence in patient tumors. In contrast to breast and ovarian cancer, PARP inhibitor response was not associated with mutations in homologous recombination (HR) genes (e.g., BRCA1/2) or HRD scores. Instead, we found several proteomic markers that predicted PDX response, including high levels of SLFN11 and E-cadherin and low ATM. SLFN11 and E-cadherin were also significantly associated with in vitro sensitivity to cisplatin and topoisomerase1/2 inhibitors (all commonly used in SCLC). Treatment with cisplatin or PARP inhibitors downregulated SLFN11 and E-cadherin, possibly explaining the rapid development of therapeutic resistance in SCLC. Supporting their functional role, silencing SLFN11 reduced in vitro sensitivity and drug-induced DNA damage; whereas ATM knockdown or pharmacologic inhibition enhanced sensitivity. Notably, SCLC with mesenchymal phenotypes (i.e., loss of E-cadherin and high epithelial-to-mesenchymal transition (EMT) signature scores) displayed striking alterations in expression of miR200 family and key SCLC genes (e.g., NEUROD1, ASCL1, ALDH1A1, MYCL1). Thus, SLFN11, EMT, and ATM mediate therapeutic response in SCLC and warrant further clinical investigation as predictive biomarkers.

摘要

小细胞肺癌(SCLC)是侵袭性最强的癌症形式之一,5年生存率低于7%。进展的一个主要障碍是缺乏用于化疗和新型靶向药物(如PARP抑制剂)的预测性生物标志物。通过对小细胞肺癌患者来源的异种移植瘤(PDXs)和分析的细胞系进行高通量、综合蛋白质组学、转录组学和基因组分析,我们鉴定了药物敏感性生物标志物,并确定了它们在患者肿瘤中的流行情况。与乳腺癌和卵巢癌不同,PARP抑制剂反应与同源重组(HR)基因(如BRCA1/2)的突变或HRD评分无关。相反,我们发现了几种预测PDX反应的蛋白质组学标志物,包括高水平的SLFN11和E-钙黏蛋白以及低水平的ATM。SLFN11和E-钙黏蛋白也与对顺铂和拓扑异构酶1/2抑制剂(均常用于SCLC)的体外敏感性显著相关。用顺铂或PARP抑制剂治疗会下调SLFN11和E-钙黏蛋白,这可能解释了SCLC中治疗耐药性的快速发展。支持它们的功能作用,沉默SLFN11会降低体外敏感性和药物诱导的DNA损伤;而敲低ATM或药物抑制会增强敏感性。值得注意的是,具有间充质表型的SCLC(即E-钙黏蛋白缺失和高上皮-间充质转化(EMT)特征评分)在miR200家族和关键SCLC基因(如NEUROD1、ASCL1、ALDH1A1、MYCL1)的表达上表现出显著改变。因此,SLFN11、EMT和ATM介导SCLC的治疗反应,作为预测性生物标志物值得进一步临床研究。

https://cdn.ncbi.nlm.nih.gov/pmc/blobs/75eb/5438673/24faf19f20d5/oncotarget-08-28575-g001.jpg

文献AI研究员

20分钟写一篇综述,助力文献阅读效率提升50倍。

立即体验

用中文搜PubMed

大模型驱动的PubMed中文搜索引擎

马上搜索

文档翻译

学术文献翻译模型,支持多种主流文档格式。

立即体验