Suppr超能文献

新兴病原体耳念珠菌:生长表型、毒力因子、抗真菌药物活性以及新型葡聚糖合成抑制剂SCY-078对生长形态和生物膜形成的影响

The Emerging Pathogen Candida auris: Growth Phenotype, Virulence Factors, Activity of Antifungals, and Effect of SCY-078, a Novel Glucan Synthesis Inhibitor, on Growth Morphology and Biofilm Formation.

作者信息

Larkin Emily, Hager Christopher, Chandra Jyotsna, Mukherjee Pranab K, Retuerto Mauricio, Salem Iman, Long Lisa, Isham Nancy, Kovanda Laura, Borroto-Esoda Katyna, Wring Steve, Angulo David, Ghannoum Mahmoud

机构信息

Center for Medical Mycology, Case Western Reserve University, and University Hospitals Cleveland Medical Center, Cleveland, Ohio, USA.

Astellas Pharma Global Development, Inc., Northbrook, Illinois, USA.

出版信息

Antimicrob Agents Chemother. 2017 Apr 24;61(5). doi: 10.1128/AAC.02396-16. Print 2017 May.

Abstract

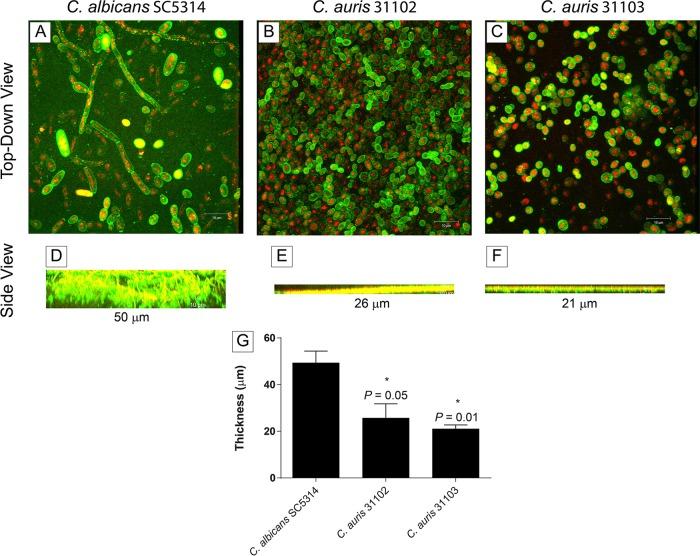
, a new multidrug-resistant spp. which is associated with invasive infection and high rates of mortality, has recently emerged. Here, we determined the virulence factors (germination, adherence, biofilm formation, phospholipase and proteinase production) of 16 isolates and their susceptibilities to 11 drugs belonging to different antifungal classes, including a novel orally bioavailable 1,3-β-d-glucan synthesis inhibitor (SCY-078). We also examined the effect of SCY-078 on the growth, ultrastructure, and biofilm-forming abilities of Our data showed that while the tested strains did not germinate, they did produce phospholipase and proteinase in a strain-dependent manner and had a significantly reduced ability to adhere and form biofilms compared to that of ( = 0.01). isolates demonstrated reduced susceptibility to fluconazole and amphotericin B, while, in general, they were susceptible to the remaining drugs tested. SCY-078 had an MIC of 1 mg/liter against and caused complete inhibition of the growth of and Scanning electron microscopy analysis showed that SCY-078 interrupted cell division, with the organism forming abnormal fused fungal cells. Additionally, SCY-078 possessed potent antibiofilm activity, wherein treated biofilms demonstrated significantly reduced metabolic activity and a significantly reduced thickness compared to the untreated control ( < 0.05 for both comparisons). Our study shows that expresses several virulence determinants (albeit to a lesser extent than ) and is resistant to fluconazole and amphotericin B. SCY-078, the new orally bioavailable antifungal, had potent antifungal/antibiofilm activity against , indicating that further evaluation of this antifungal is warranted.

摘要

一种与侵袭性感染和高死亡率相关的新型多重耐药菌最近出现了。在此,我们测定了16株该菌的毒力因子(萌发、黏附、生物膜形成、磷脂酶和蛋白酶产生)及其对11种不同抗真菌类别的药物的敏感性,包括一种新型口服生物可利用的1,3-β-D-葡聚糖合成抑制剂(SCY-078)。我们还研究了SCY-078对该菌生长、超微结构和生物膜形成能力的影响。我们的数据显示,虽然受试菌株不萌发,但它们确实以菌株依赖的方式产生磷脂酶和蛋白酶,并且与[某种对照菌]相比,其黏附和形成生物膜的能力显著降低(P = 0.01)。该菌分离株对氟康唑和两性霉素B的敏感性降低,而总体上它们对其余受试药物敏感。SCY-078对该菌的最低抑菌浓度为1毫克/升,并导致该菌和[另一种菌]的生长完全受到抑制。扫描电子显微镜分析表明,SCY-078中断了该菌的细胞分裂,使该菌形成异常融合的真菌细胞。此外,SCY-078具有强大的抗生物膜活性,其中与未处理的对照相比,经处理的生物膜显示出代谢活性显著降低和厚度显著减小(两项比较P均< 0.05)。我们的研究表明,该菌表达多种毒力决定因素(尽管程度低于[某种对照菌]),并且对氟康唑和两性霉素B耐药。新型口服生物可利用抗真菌药SCY-078对该菌具有强大的抗真菌/抗生物膜活性,表明有必要对这种抗真菌药进行进一步评估。

https://cdn.ncbi.nlm.nih.gov/pmc/blobs/4a7e/5404565/cddf4df6a991/zac0051761190001.jpg

文献AI研究员

20分钟写一篇综述,助力文献阅读效率提升50倍。

立即体验

用中文搜PubMed

大模型驱动的PubMed中文搜索引擎

马上搜索

文档翻译

学术文献翻译模型,支持多种主流文档格式。

立即体验