Suppr超能文献

晚期糖基化终产物通过激活人髓核细胞中的NLRP3炎性小体来调节合成代谢和分解代谢活动。

Advanced glycation end products regulate anabolic and catabolic activities via NLRP3-inflammasome activation in human nucleus pulposus cells.

作者信息

Song Yu, Wang Yan, Zhang Yukun, Geng Wen, Liu Wei, Gao Yong, Li Shuai, Wang Kun, Wu Xinghuo, Kang Liang, Yang Cao

机构信息

Department of Orthopedics, Union Hospital, Tongji Medical College, Huazhong University of Science and Technology, Wuhan, China.

Department of Physical Education, China University of Geosciences, Wuhan, China.

出版信息

J Cell Mol Med. 2017 Jul;21(7):1373-1387. doi: 10.1111/jcmm.13067. Epub 2017 Feb 22.

Abstract

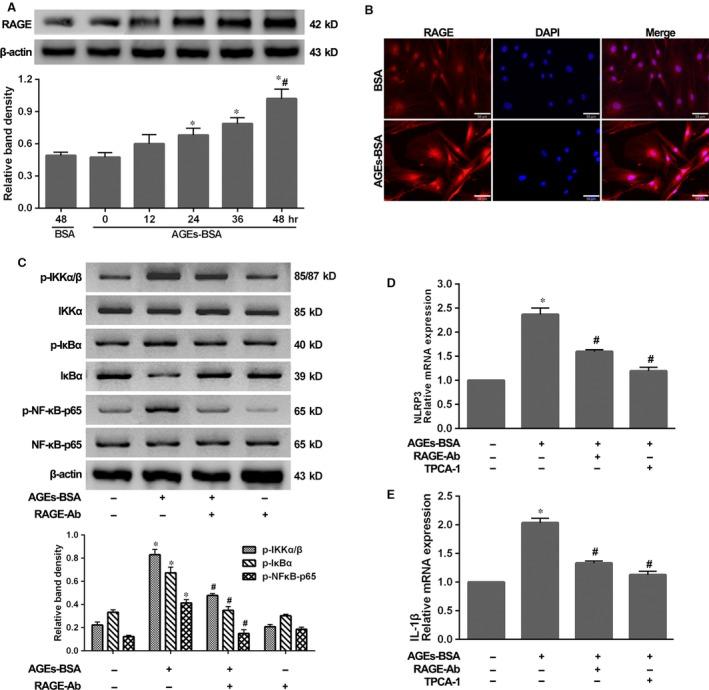
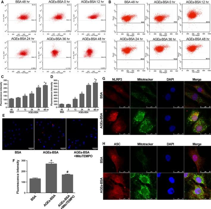
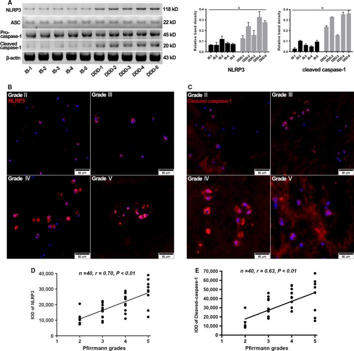
Intervertebral disc degeneration is widely recognized as a cause of lower back pain, neurological dysfunction and other musculoskeletal disorders. The major inflammatory cytokine IL-1β is associated with intervertebral disc degeneration; however, the molecular mechanisms that drive IL-1β production in the intervertebral disc, especially in nucleus pulposus (NP) cells, are unknown. In some tissues, advanced glycation end products (AGEs), which accumulate in NP tissues and promote its degeneration, increase oxidative stress and IL-1β secretion, resulting in disorders, such as obesity, diabetes mellitus and ageing. It remains unclear whether AGEs exhibit similar effects in NP cells. In this study, we observed significant activation of the NLRP3 inflammasome in NP tissues obtained from patients with degenerative disc disease compared to that with idiopathic scoliosis according to results detected by Western blot and immunofluorescence. Using NP cells established from healthy tissues, our in vitro study revealed that AGEs induced an inflammatory response in NP cells and a degenerative phenotype in a NLRP3-inflammasome-dependent manner related to the receptor for AGEs (RAGE)/NF-κB pathway and mitochondrial damage induced by mitochondrial reactive oxygen species (mtROS) generation, mitochondrial permeability transition pore (mPTP) activation and calcium mobilization. Among these signals, both RAGE and mitochondrial damage primed NLRP3 and pro-IL-1β activation as upstream signals of NF-κB activity, whereas mitochondrial damage was critical for the assembly of inflammasome components. These results revealed that accumulation of AGEs in NP tissue may initiate inflammation-related degeneration of the intervertebral disc via activation of the NLRP3 inflammasome.

摘要

椎间盘退变被广泛认为是下腰痛、神经功能障碍和其他肌肉骨骼疾病的病因。主要炎性细胞因子白细胞介素-1β(IL-1β)与椎间盘退变相关;然而,驱动椎间盘尤其是髓核(NP)细胞中IL-1β产生的分子机制尚不清楚。在一些组织中,晚期糖基化终产物(AGEs)在NP组织中积累并促进其退变,增加氧化应激和IL-1β分泌,导致肥胖、糖尿病和衰老等疾病。AGEs在NP细胞中是否表现出类似作用仍不清楚。在本研究中,根据蛋白质印迹和免疫荧光检测结果,我们观察到与特发性脊柱侧凸患者相比,退变椎间盘疾病患者的NP组织中NLRP3炎性小体显著激活。利用从健康组织建立的NP细胞,我们的体外研究表明,AGEs以依赖NLRP3炎性小体的方式在NP细胞中诱导炎症反应和退变表型,这与AGEs受体(RAGE)/核因子κB(NF-κB)途径以及线粒体活性氧(mtROS)生成、线粒体通透性转换孔(mPTP)激活和钙动员诱导的线粒体损伤有关。在这些信号中,RAGE和线粒体损伤均引发NLRP3和前体IL-1β激活作为NF-κB活性的上游信号,而线粒体损伤对于炎性小体成分的组装至关重要。这些结果表明,NP组织中AGEs的积累可能通过激活NLRP3炎性小体引发椎间盘的炎症相关退变。

https://cdn.ncbi.nlm.nih.gov/pmc/blobs/ee17/5487914/c247ffd04f52/JCMM-21-1373-g001.jpg

文献AI研究员

20分钟写一篇综述,助力文献阅读效率提升50倍。

立即体验

用中文搜PubMed

大模型驱动的PubMed中文搜索引擎

马上搜索

文档翻译

学术文献翻译模型,支持多种主流文档格式。

立即体验