Suppr超能文献

短暂的 ALT 激活可保护人原代细胞免受低慢性氧化应激诱导的染色体不稳定性。

Transient ALT activation protects human primary cells from chromosome instability induced by low chronic oxidative stress.

机构信息

Department of Science, University Roma Tre, V. le G. Marconi, 446, 00146, Rome, Italy.

Department of Biological Sciences, Virginia Tech, Blacksburg, VA, 24061, USA.

出版信息

Sci Rep. 2017 Feb 27;7:43309. doi: 10.1038/srep43309.

Abstract

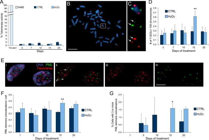
Cells are often subjected to the effect of reactive oxygen species (ROS) as a result of both intracellular metabolism and exposure to exogenous factors. ROS-dependent oxidative stress can induce 8-oxodG within the GGG triplet found in the G-rich human telomeric sequence (TTAGGG), making telomeres highly susceptible to ROS-induced oxidative damage. Telomeres are nucleoprotein complexes that protect the ends of linear chromosomes and their dysfunction is believed to affect a wide range of cellular and/or organismal processes. Acute oxidative stress was shown to affect telomere integrity, but how prolonged low level oxidative stress, which may be more physiologically relevant, affects telomeres is still poorly investigated. Here, we explored this issue by chronically exposing human primary fibroblasts to a low dose of hydrogen peroxide. We observed fluctuating changes in telomere length and fluctuations in the rates of chromosome instability phenotypes, such that when telomeres shortened, chromosome instability increased and when telomeres lengthened, chromosome instability decreased. We found that telomere length fluctuation is associated with transient activation of an alternative lengthening of telomere (ALT) pathway, but found no evidence of cell death, impaired proliferation, or cell cycle arrest, suggesting that ALT activation may prevent oxidative damage from reaching levels that threaten cell survival.

摘要

细胞经常受到活性氧(ROS)的影响,这是由于细胞内代谢和暴露于外源性因素的结果。ROS 依赖性氧化应激可以诱导富含 G 的人端粒序列(TTAGGG)中 GGG 三核苷酸内的 8-oxodG,使端粒极易受到 ROS 诱导的氧化损伤。端粒是保护线性染色体末端的核蛋白复合物,其功能障碍被认为会影响广泛的细胞和/或机体过程。急性氧化应激被证明会影响端粒的完整性,但持续的低水平氧化应激(可能更具生理相关性)如何影响端粒仍未得到充分研究。在这里,我们通过长期将人原代成纤维细胞暴露于低剂量的过氧化氢来探讨这个问题。我们观察到端粒长度的波动变化和染色体不稳定性表型的波动变化,即当端粒缩短时,染色体不稳定性增加,而当端粒延长时,染色体不稳定性降低。我们发现端粒长度的波动与端粒的替代性延长(ALT)途径的瞬时激活有关,但没有发现细胞死亡、增殖受损或细胞周期停滞的证据,这表明 ALT 激活可能防止氧化损伤达到威胁细胞生存的水平。

https://cdn.ncbi.nlm.nih.gov/pmc/blobs/786f/5327399/70ac066d4864/srep43309-f1.jpg

相似文献

2
Oxidative stress induces persistent telomeric DNA damage responsible for nuclear morphology change in mammalian cells.
PLoS One. 2014 Oct 29;9(10):e110963. doi: 10.1371/journal.pone.0110963. eCollection 2014.
5
Telomere susceptibility to cigarette smoke-induced oxidative damage and chromosomal instability of mouse embryos in vitro.
Free Radic Biol Med. 2010 Jun 15;48(12):1663-76. doi: 10.1016/j.freeradbiomed.2010.03.026. Epub 2010 Apr 8.
6
Accumulation of single-strand breaks is the major cause of telomere shortening in human fibroblasts.
Free Radic Biol Med. 2000 Jan 1;28(1):64-74. doi: 10.1016/s0891-5849(99)00207-5.
7
Telomere shortening during aging: Attenuation by antioxidants and anti-inflammatory agents.
Mech Ageing Dev. 2017 Jun;164:61-66. doi: 10.1016/j.mad.2017.04.004. Epub 2017 Apr 18.
8
Telomeres: Implications for Cancer Development.
Int J Mol Sci. 2018 Jan 19;19(1):294. doi: 10.3390/ijms19010294.
9
Telomere dynamics in human mesenchymal stem cells after exposure to acute oxidative stress.
DNA Repair (Amst). 2012 Sep 1;11(9):774-9. doi: 10.1016/j.dnarep.2012.06.003. Epub 2012 Jul 9.
10
Mechanism of telomere shortening by oxidative stress.
Ann N Y Acad Sci. 2004 Jun;1019:278-84. doi: 10.1196/annals.1297.047.

引用本文的文献

3
Telomere function and regulation from mouse models to human ageing and disease.
Nat Rev Mol Cell Biol. 2025 Apr;26(4):297-313. doi: 10.1038/s41580-024-00800-5. Epub 2024 Nov 29.
4
Telomeres and aging: on and off the planet!
Biogerontology. 2024 Apr;25(2):313-327. doi: 10.1007/s10522-024-10098-7. Epub 2024 Apr 6.
5
Oxidative guanine base damage plays a dual role in regulating productive ALT-associated homology-directed repair.
Cell Rep. 2024 Jan 23;43(1):113656. doi: 10.1016/j.celrep.2023.113656. Epub 2024 Jan 8.
6
TERT Extra-Telomeric Roles: Antioxidant Activity and Mitochondrial Protection.
Int J Mol Sci. 2023 Feb 23;24(5):4450. doi: 10.3390/ijms24054450.
7
Cell Immortalization: In Vivo Molecular Bases and In Vitro Techniques for Obtention.
BioTech (Basel). 2023 Jan 28;12(1):14. doi: 10.3390/biotech12010014.
8
Editorial: Telomere Flexibility and Versatility: A Role of Telomeres in Adaptive Potential.
Front Genet. 2021 Oct 4;12:771938. doi: 10.3389/fgene.2021.771938. eCollection 2021.
9
Telomeric Double Strand Breaks in G1 Human Cells Facilitate Formation of 5' C-Rich Overhangs and Recruitment of TERRA.
Front Genet. 2021 Mar 25;12:644803. doi: 10.3389/fgene.2021.644803. eCollection 2021.

本文引用的文献

1
Chromosome Bridges Maintain Kinetochore-Microtubule Attachment throughout Mitosis and Rarely Break during Anaphase.
PLoS One. 2016 Jan 19;11(1):e0147420. doi: 10.1371/journal.pone.0147420. eCollection 2016.
2
Short- and long-term effects of chromosome mis-segregation and aneuploidy.
Nat Rev Mol Cell Biol. 2015 Aug;16(8):473-85. doi: 10.1038/nrm4025.
3
Human telomerase: biogenesis, trafficking, recruitment, and activation.
Genes Dev. 2015 Jun 1;29(11):1095-105. doi: 10.1101/gad.263863.115.
5
Oxidative stress induces persistent telomeric DNA damage responsible for nuclear morphology change in mammalian cells.
PLoS One. 2014 Oct 29;9(10):e110963. doi: 10.1371/journal.pone.0110963. eCollection 2014.
6
Telomere recombination and alternative telomere lengthening mechanisms.
Front Biosci (Landmark Ed). 2013 Jan 1;18(1):1-20. doi: 10.2741/4084.
7
Telomeric DNA damage is irreparable and causes persistent DNA-damage-response activation.
Nat Cell Biol. 2012 Mar 18;14(4):355-65. doi: 10.1038/ncb2466.
9
Factors that influence telomeric oxidative base damage and repair by DNA glycosylase OGG1.
DNA Repair (Amst). 2011 Jan 2;10(1):34-44. doi: 10.1016/j.dnarep.2010.09.008. Epub 2010 Oct 16.

文献AI研究员

20分钟写一篇综述,助力文献阅读效率提升50倍。

立即体验

用中文搜PubMed

大模型驱动的PubMed中文搜索引擎

马上搜索

文档翻译

学术文献翻译模型,支持多种主流文档格式。

立即体验