Suppr超能文献

Netrin-1作为人脐带华通氏胶间充质干细胞(WJ-MSC)产生的一种非典型血管生成因子发挥作用。

Netrin-1 acts as a non-canonical angiogenic factor produced by human Wharton's jelly mesenchymal stem cells (WJ-MSC).

作者信息

Prieto Catalina P, Ortiz María Carolina, Villanueva Andrea, Villarroel Cynthia, Edwards Sandra S, Elliott Matías, Lattus José, Aedo Sócrates, Meza Daniel, Lois Pablo, Palma Verónica

机构信息

Laboratory of Stem Cells and Developmental Biology, Faculty of Sciences, University of Chile, Santiago de Chile, Chile.

Campus Oriente, Department of Obstetrics and Gynecology, Faculty of Medicine, University of Chile, Santiago de Chile, Chile.

出版信息

Stem Cell Res Ther. 2017 Feb 28;8(1):43. doi: 10.1186/s13287-017-0494-5.

Abstract

BACKGROUND

Angiogenesis, the process in which new blood vessels are formed from preexisting ones, is highly dependent on the presence of classical angiogenic factors. Recent evidence suggests that axonal guidance proteins and their receptors can also act as angiogenic regulators. Netrin, a family of laminin-like proteins, specifically Netrin-1 and 4, act via DCC/Neogenin-1 and UNC5 class of receptors to promote or inhibit angiogenesis, depending on the physiological context.

METHODS

Mesenchymal stem cells secrete a broad set of classical angiogenic factors. However, little is known about the expression of non-canonical angiogenic factors such as Netrin-1. The aim was to characterize the possible secretion of Netrin ligands by Wharton's jelly-derived mesenchymal stem cells (WJ-MSC). We evaluated if Netrin-1 presence in the conditioned media from these cells was capable of inducing angiogenesis both in vitro and in vivo, using human umbilical vein endothelial cells (HUVEC) and chicken chorioallantoic membrane (CAM), respectively. In addition, we investigated if the RhoA/ROCK pathway is responsible for the integration of Netrin signaling to control vessel formation.

RESULTS

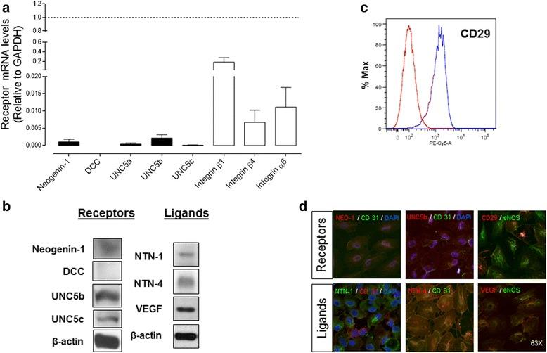
The paracrine angiogenic effect of the WJ-MSC-conditioned media is mediated at least in part by Netrin-1 given that pharmacological blockage of Netrin-1 in WJ-MSC resulted in diminished angiogenesis on HUVEC. When HUVEC were stimulated with exogenous Netrin-1 assayed at physiological concentrations (10-200 ng/mL), endothelial vascular migration occurred in a concentration-dependent manner. In line with our determination of Netrin-1 present in WJ-MSC-conditioned media we were able to obtain endothelial tubule formation even in the pg/mL range. Through CAM assays we validated that WJ-MSC-secreted Netrin-1 promotes an increased angiogenesis in vivo. Netrin-1, secreted by WJ-MSC, might mediate its angiogenic effect through specific cell surface receptors on the endothelium, such as UNC5b and/or integrin α6β1, expressed in HUVEC. However, the angiogenic response of Netrin-1 seems not to be mediated through the RhoA/ROCK pathway.

CONCLUSIONS

Thus, here we show that stromal production of Netrin-1 is a critical component of the vascular regulatory machinery. This signaling event may have deep implications in the modulation of several processes related to a number of diseases where angiogenesis plays a key role in vascular homeostasis.

摘要

背景

血管生成是指从已有的血管形成新血管的过程,高度依赖于经典血管生成因子的存在。最近的证据表明,轴突导向蛋白及其受体也可作为血管生成调节因子。Netrin是一类层粘连蛋白样蛋白家族,特别是Netrin-1和Netrin-4,根据生理环境,通过DCC/Neogenin-1和UNC5类受体发挥作用,促进或抑制血管生成。

方法

间充质干细胞分泌多种经典血管生成因子。然而,对于非经典血管生成因子如Netrin-1的表达了解甚少。目的是表征来自华通氏胶的间充质干细胞(WJ-MSC)可能分泌的Netrin配体。我们分别使用人脐静脉内皮细胞(HUVEC)和鸡胚绒毛尿囊膜(CAM)评估了这些细胞条件培养基中Netrin-1的存在是否能够在体外和体内诱导血管生成。此外,我们研究了RhoA/ROCK途径是否负责Netrin信号整合以控制血管形成。

结果

WJ-MSC条件培养基的旁分泌血管生成作用至少部分由Netrin-1介导,因为WJ-MSC中Netrin-1的药理学阻断导致HUVEC上的血管生成减少。当用生理浓度(10-200 ng/mL)测定的外源性Netrin-1刺激HUVEC时,内皮血管迁移以浓度依赖性方式发生。与我们对WJ-MSC条件培养基中Netrin-1的测定一致,即使在pg/mL范围内,我们也能够获得内皮小管形成。通过CAM试验,我们验证了WJ-MSC分泌的Netrin-1在体内促进血管生成增加。WJ-MSC分泌的Netrin-1可能通过内皮细胞表面的特定细胞表面受体介导其血管生成作用,例如在HUVEC中表达的UNC5b和/或整合素α6β1。然而,Netrin-1的血管生成反应似乎不是通过RhoA/ROCK途径介导的。

结论

因此,我们在此表明Netrin-1的基质产生是血管调节机制的关键组成部分。这一信号事件可能对与多种疾病相关的若干过程的调节具有深远影响,在这些疾病中血管生成在血管稳态中起关键作用。

https://cdn.ncbi.nlm.nih.gov/pmc/blobs/0773/5330133/5248b435fa13/13287_2017_494_Fig1_HTML.jpg

文献AI研究员

20分钟写一篇综述,助力文献阅读效率提升50倍。

立即体验

用中文搜PubMed

大模型驱动的PubMed中文搜索引擎

马上搜索

文档翻译

学术文献翻译模型,支持多种主流文档格式。

立即体验