Suppr超能文献

SENP1通过HIF-1α去SUMO化和SENP1/HIF-1α正反馈环促进缺氧诱导的癌症干性。

SENP1 promotes hypoxia-induced cancer stemness by HIF-1α deSUMOylation and SENP1/HIF-1α positive feedback loop.

作者信息

Cui Chun-Ping, Wong Carmen Chak-Lui, Kai Alan Ka-Lun, Ho Daniel Wai-Hung, Lau Eunice Yuen-Ting, Tsui Yu-Man, Chan Lo-Kong, Cheung Tan-To, Chok Kenneth Siu-Ho, Chan Albert C Y, Lo Regina Cheuk-Lam, Lee Joyce Man-Fong, Lee Terence Kin-Wah, Ng Irene Oi Lin

机构信息

Department of Pathology, The University of Hong Kong, Queen Mary Hospital, Pokfulam, Hong Kong.

State Key Laboratory of Proteomics, Beijing Proteome Research Center, Beijing Institute of Radiation Medicine, Beijing, China.

出版信息

Gut. 2017 Dec;66(12):2149-2159. doi: 10.1136/gutjnl-2016-313264. Epub 2017 Mar 3.

Abstract

OBJECTIVE

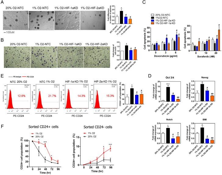
We investigated the effect and mechanism of hypoxic microenvironment and hypoxia-inducible factors (HIFs) on hepatocellular carcinoma (HCC) cancer stemness.

DESIGN

HCC cancer stemness was analysed by self-renewal ability, chemoresistance, expression of stemness-related genes and cancer stem cell (CSC) marker-positive cell population. Specific small ubiquitin-like modifier (SUMO) proteases 1 (SENP1) mRNA level was examined with quantitative PCR in human paired HCCs. Immunoprecipitation was used to examine the binding of proteins and chromatin immunoprecipitation assay to detect the binding of HIFs with hypoxia response element sequence. In vivo characterisation was performed in immunocompromised mice and stem cell frequency was analysed.

RESULTS

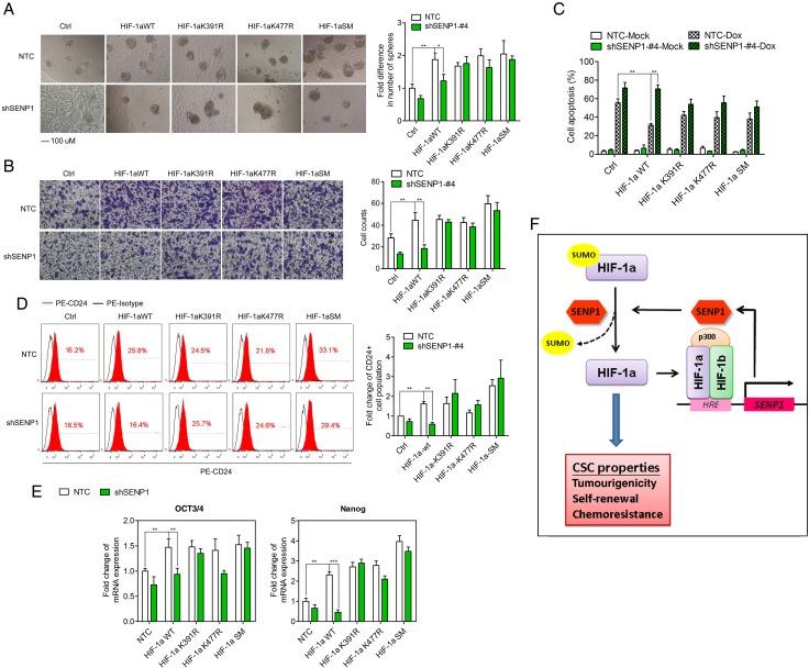
We showed that hypoxia enhanced the stemness of HCC cells and hepatocarcinogenesis through enhancing HIF-1α deSUMOylation by SENP1 and increasing stabilisation and transcriptional activity of HIF-1α. Furthermore, we demonstrated that SENP1 is a direct target of HIF-1/2α and a previously unrecognised positive feedback loop exists between SENP1 and HIF-1α.

CONCLUSIONS

Taken together, our findings suggest the significance of this positive feedback loop between HIF-1α and SENP1 in contributing to the increased cancer stemness in HCC and hepatocarcinogenesis under hypoxia. Drugs that specifically target SENP1 may offer a potential novel therapeutic approach for HCC.

摘要

目的

我们研究了缺氧微环境和缺氧诱导因子(HIFs)对肝细胞癌(HCC)癌干性的影响及机制。

设计

通过自我更新能力、化学抗性、干性相关基因的表达以及癌干细胞(CSC)标志物阳性细胞群体来分析HCC癌干性。在人配对的HCC中,采用定量PCR检测特异性小泛素样修饰物(SUMO)蛋白酶1(SENP1)的mRNA水平。利用免疫沉淀检测蛋白质结合情况,并通过染色质免疫沉淀分析检测HIFs与缺氧反应元件序列的结合。在免疫缺陷小鼠中进行体内特征分析,并分析干细胞频率。

结果

我们发现缺氧通过增强SENP1介导的HIF-1α去SUMO化作用,增加HIF-1α的稳定性和转录活性,从而增强HCC细胞的干性和肝癌发生。此外,我们证明SENP1是HIF-1/2α的直接靶点,且SENP1与HIF-1α之间存在此前未被认识的正反馈环。

结论

综上所述,我们的研究结果表明HIF-1α与SENP1之间的这种正反馈环在缺氧条件下促进HCC癌干性增加和肝癌发生中具有重要意义。特异性靶向SENP1的药物可能为HCC提供一种潜在的新型治疗方法。

https://cdn.ncbi.nlm.nih.gov/pmc/blobs/1bad/5749365/b9e9be8f6fff/gutjnl-2016-313264f01.jpg

文献AI研究员

20分钟写一篇综述,助力文献阅读效率提升50倍。

立即体验

用中文搜PubMed

大模型驱动的PubMed中文搜索引擎

马上搜索

文档翻译

学术文献翻译模型,支持多种主流文档格式。

立即体验