Suppr超能文献

T细胞急性淋巴细胞白血病中PI3K信号通路的调控:一种新型的PTEN/IKAROS/miR-26b机制揭示了PIK3CD的关键可靶向作用。

Regulation of PI3K signaling in T-cell acute lymphoblastic leukemia: a novel PTEN/Ikaros/miR-26b mechanism reveals a critical targetable role for PIK3CD.

作者信息

Yuan T, Yang Y, Chen J, Li W, Li W, Zhang Q, Mi Y, Goswami R S, You J Q, Lin D, Qian M D, Calin S, Liang Y, Miranda R N, Calin G A, Zhou X, Ma L, Zweidler-McKay P A, Liu B, Weng A P, Medeiros L J, Zhang Y, You M J

机构信息

Department of Hematopathology, the University of Texas MD Anderson Cancer Center, Houston, TX, USA.

Department of Hematology, Tianjin Medical University Cancer Institute and Hospital, National Clinical Research Center for Cancer, Key Laboratory of Cancer Prevention and Therapy, Tianjin's Clinical Research Center for Cancer, Tianjin, China.

出版信息

Leukemia. 2017 Nov;31(11):2355-2364. doi: 10.1038/leu.2017.80. Epub 2017 Mar 10.

Abstract

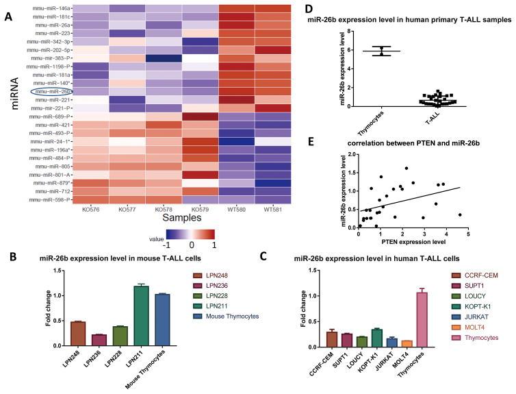
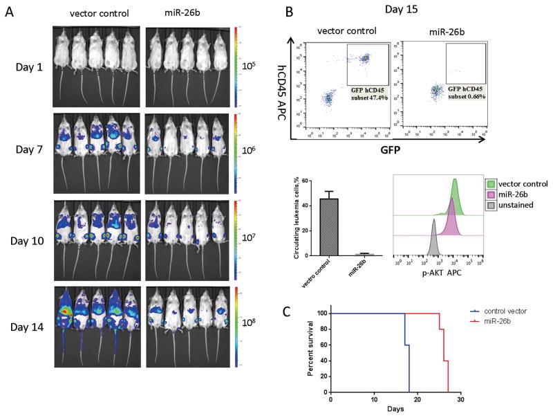
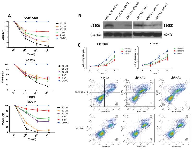
T-cell acute lymphoblastic leukemia (T-ALL) is an aggressive hematologic malignancy, and T-ALL patients are prone to early disease relapse and suffer from poor outcomes. The PTEN, PI3K/AKT and Notch pathways are frequently altered in T-ALL. PTEN is a tumor suppressor that inactivates the PI3K pathway. We profiled miRNAs in Pten-deficient mouse T-ALL and identified miR-26b as a potentially dysregulated gene. We validated decreased expression levels of miR-26b in mouse and human T-ALL cells. In addition, expression of exogenous miR-26b reduced proliferation and promoted apoptosis of T-ALL cells in vitro, and hindered progression of T-ALL in vivo. Furthermore, miR-26b inhibited the PI3K/AKT pathway by directly targeting PIK3CD, the gene encoding PI3Kδ, in human T-ALL cell lines. ShRNA for PIK3CD and CAL-101, a PIK3CD inhibitor, reduced the growth and increased apoptosis of T-ALL cells. Finally, we showed that PTEN induced miR-26b expression by regulating the differential expression of Ikaros isoforms that are transcriptional regulators of miR-26b. These results suggest that miR-26b functions as a tumor suppressor in the development of T-ALL. Further characterization of targets and regulators of miR-26b may be promising for the development of novel therapies.

摘要

T细胞急性淋巴细胞白血病(T-ALL)是一种侵袭性血液系统恶性肿瘤,T-ALL患者容易出现疾病早期复发,预后较差。PTEN、PI3K/AKT和Notch信号通路在T-ALL中经常发生改变。PTEN是一种肿瘤抑制因子,可使PI3K信号通路失活。我们分析了Pten基因缺陷型小鼠T-ALL中的微小RNA(miRNA),并确定miR-26b为一个潜在的失调基因。我们验证了miR-26b在小鼠和人类T-ALL细胞中的表达水平降低。此外,外源性miR-26b的表达在体外降低了T-ALL细胞的增殖并促进其凋亡,在体内则阻碍了T-ALL的进展。此外,在人类T-ALL细胞系中,miR-26b通过直接靶向编码PI3Kδ的基因PIK3CD来抑制PI3K/AKT信号通路。针对PIK3CD的短发夹RNA(shRNA)和PIK3CD抑制剂CAL-101可降低T-ALL细胞的生长并增加其凋亡。最后,我们发现PTEN通过调节作为miR-26b转录调节因子的Ikaros异构体的差异表达来诱导miR-26b的表达。这些结果表明,miR-26b在T-ALL的发生发展中发挥肿瘤抑制作用。对miR-26b的靶标和调节因子进行进一步的表征可能为开发新的治疗方法带来希望。

https://cdn.ncbi.nlm.nih.gov/pmc/blobs/3348/5986278/c0d5cb3ff5f1/nihms855382f1.jpg

文献AI研究员

20分钟写一篇综述,助力文献阅读效率提升50倍。

立即体验

用中文搜PubMed

大模型驱动的PubMed中文搜索引擎

马上搜索

文档翻译

学术文献翻译模型,支持多种主流文档格式。

立即体验