Suppr超能文献

来自健康和患脆叶病椰枣树(Phoenix dactylifera L.)的真菌根微生物群揭示了一个隐藏的、未开发的抗菌和广谱抗真菌次生代谢产物宝库。

Fungal Root Microbiome from Healthy and Brittle Leaf Diseased Date Palm Trees ( L.) Reveals a Hidden Untapped Arsenal of Antibacterial and Broad Spectrum Antifungal Secondary Metabolites.

作者信息

Mefteh Fedia B, Daoud Amal, Chenari Bouket Ali, Alenezi Faizah N, Luptakova Lenka, Rateb Mostafa E, Kadri Adel, Gharsallah Neji, Belbahri Lassaad

机构信息

Laboratory of Plant Biotechnology, Faculty of Science, University of Sfax Sfax, Tunisia.

Biotechnology, NextBiotechAgareb, Tunisia; Graduate School of Life and Environmental Sciences, Osaka Prefecture UniversitySakai, Japan.

出版信息

Front Microbiol. 2017 Feb 28;8:307. doi: 10.3389/fmicb.2017.00307. eCollection 2017.

Abstract

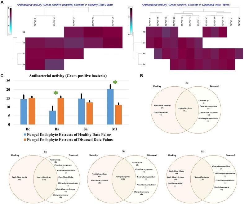
In this study, we aimed to explore and compare the composition, metabolic diversity and antimicrobial potential of endophytic fungi colonizing internal tissues of healthy and brittle leaf diseased (BLD) date palm trees ( L.) widely cultivated in arid zones of Tunisia. A total of 52 endophytic fungi were isolated from healthy and BLD roots of date palm trees, identified based on internal transcribed spacer-rDNA sequence analysis and shown to represent 13 species belonging to five genera. About 36.8% of isolates were shared between healthy and diseased root fungal microbiomes, whereas 18.4 and 44.7% of isolates were specific to healthy and BLD root fungal microbiomes, respectively. All isolates were able to produce at least two of the screened enzymes including amylase, cellulase, chitinase, pectinase, protease, laccase and lipase. A preliminary screening of the isolates using disk diffusion method for antibacterial activity against four Gram-positive and three Gram-negative bacteria and antifungal activities against three phytopathogenic fungi indicated that healthy and BLD root fungal microbiomes displayed interesting bioactivities against examined bacteria and broad spectrum bioactivity against fungal pathogens. Some of these endophytic fungi (17 isolates) were fermented and their extracts were evaluated for antimicrobial potential against bacterial and fungal isolates. Results revealed that fungal extracts exhibited antibacterial activities and were responsible for approximately half of antifungal activities against living fungi. These results suggest a strong link between fungal bioactivities and their secondary metabolite arsenal. EtOAc extracts of and originating from BLD microbiome gave best results against and with minimum inhibitory concentration (MIC, 0.78 mg/mL) and minimum bactericidal concentration (6.25 mg/mL). gave the best result against with MIC 0.78 mg/mL and minimum fungicidal concentration (MFC, 6.25 mg/mL). In conclusion, using plant microbiomes subjected to biotic stresses offers new endophytes with different bioactivities than those of healthy plants. Therefore, date palm endophytic fungi represent a hidden untapped arsenal of antibacterial and broad spectrum antifungal secondary metabolites and could be considered promising source of bioactive compounds with industrial and pharmaceutical applications.

摘要

在本研究中,我们旨在探索和比较定殖于突尼斯干旱地区广泛种植的健康和患脆叶病(BLD)海枣树(Phoenix dactylifera L.)内部组织的内生真菌的组成、代谢多样性和抗菌潜力。从海枣树的健康和BLD根部共分离出52株内生真菌,基于内转录间隔区核糖体DNA序列分析进行鉴定,结果表明它们分属于五个属的13个物种。健康和患病根部真菌微生物群落之间共有约36.8%的分离株,而分别有18.4%和44.7%的分离株是健康和BLD根部真菌微生物群落所特有的。所有分离株均能够产生至少两种所筛选的酶,包括淀粉酶、纤维素酶、几丁质酶、果胶酶、蛋白酶、漆酶和脂肪酶。使用纸片扩散法对分离株针对四种革兰氏阳性菌和三种革兰氏阴性菌的抗菌活性以及针对三种植物病原真菌的抗真菌活性进行初步筛选,结果表明健康和BLD根部真菌微生物群落对所检测细菌表现出有趣的生物活性,对真菌病原体具有广谱生物活性。对其中一些内生真菌(17株分离株)进行发酵,并对其提取物针对细菌和真菌分离株的抗菌潜力进行评估。结果显示,真菌提取物具有抗菌活性,并且对活真菌的抗真菌活性约占一半。这些结果表明真菌生物活性与其次生代谢产物库之间存在紧密联系。源自BLD微生物群落的Alternaria alternata和Fusarium oxysporum的乙酸乙酯提取物对Bacillus subtilis和Staphylococcus aureus的效果最佳,最低抑菌浓度(MIC,0.78 mg/mL)和最低杀菌浓度(6.25 mg/mL)。Penicillium sp.对Aspergillus niger的效果最佳,MIC为0.78 mg/mL,最低杀菌浓度(MFC,6.25 mg/mL)。总之,利用遭受生物胁迫的植物微生物群落可提供具有与健康植物不同生物活性的新内生菌。因此,海枣内生真菌代表了一个隐藏的未开发的抗菌和广谱抗真菌次生代谢产物库,可被视为具有工业和制药应用前景的生物活性化合物来源。

https://cdn.ncbi.nlm.nih.gov/pmc/blobs/3e39/5329013/dd05ea97b018/fmicb-08-00307-g001.jpg

文献AI研究员

20分钟写一篇综述,助力文献阅读效率提升50倍。

立即体验

用中文搜PubMed

大模型驱动的PubMed中文搜索引擎

马上搜索

文档翻译

学术文献翻译模型,支持多种主流文档格式。

立即体验