Suppr超能文献

粘着斑激酶缺失通过抑制zeste同源物2增强子来降低人肝癌生长。

Focal adhesion kinase depletion reduces human hepatocellular carcinoma growth by repressing enhancer of zeste homolog 2.

作者信息

Gnani Daniela, Romito Ilaria, Artuso Simona, Chierici Marco, De Stefanis Cristiano, Panera Nadia, Crudele Annalisa, Ceccarelli Sara, Carcarino Elena, D'Oria Valentina, Porru Manuela, Giorda Ezio, Ferrari Karin, Miele Luca, Villa Erica, Balsano Clara, Pasini Diego, Furlanello Cesare, Locatelli Franco, Nobili Valerio, Rota Rossella, Leonetti Carlo, Alisi Anna

机构信息

Liver Research Unit, Bambino Gesù Children's Hospital, IRCCS, Rome, Italy.

UOSD SAFU, Regina Elena National Cancer Institute, Rome, Italy.

出版信息

Cell Death Differ. 2017 May;24(5):889-902. doi: 10.1038/cdd.2017.34. Epub 2017 Mar 24.

Abstract

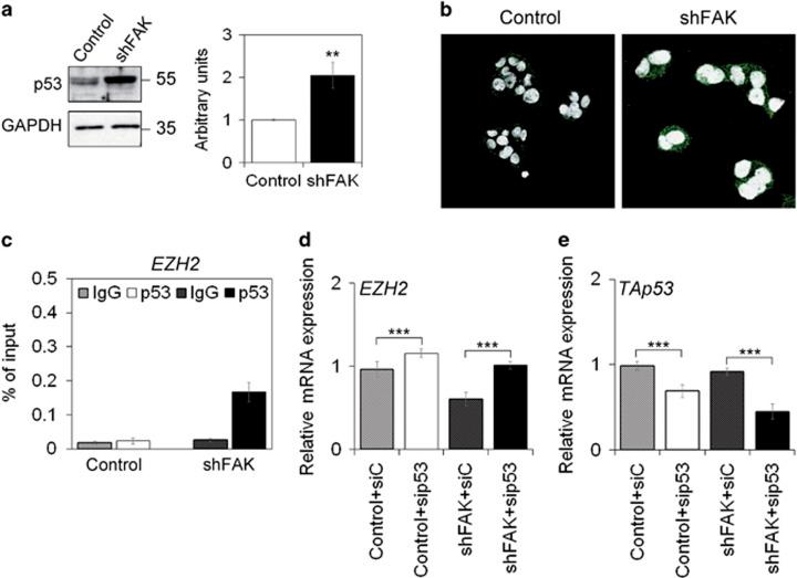
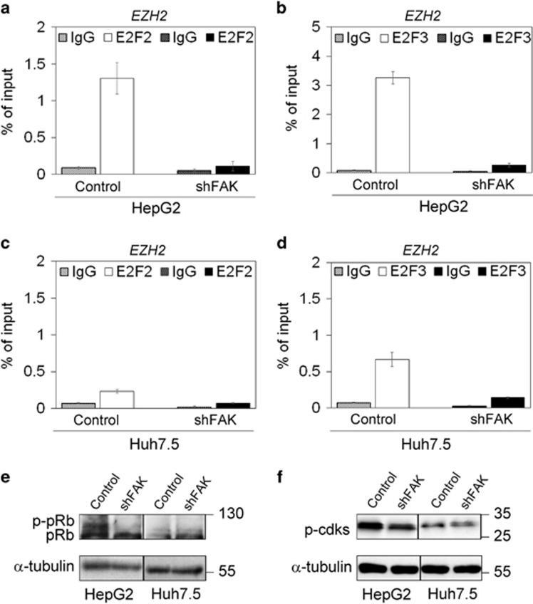
Hepatocellular carcinoma (HCC) is the most common type of liver cancer in humans. The focal adhesion tyrosine kinase (FAK) is often over-expressed in human HCC and FAK inhibition may reduce HCC cell invasiveness. However, the anti-oncogenic effect of FAK knockdown in HCC cells remains to be clarified. We found that FAK depletion in HCC cells reduced in vitro and in vivo tumorigenicity, by inducing G2/M arrest and apoptosis, decreasing anchorage-independent growth, and modulating the expression of several cancer-related genes. Among these genes, we showed that FAK silencing decreased transcription and nuclear localization of enhancer of zeste homolog 2 (EZH2) and its tri-methylation activity on lysine 27 of histone H3 (H3K27me3). Accordingly, FAK, EZH2 and H3K27me3 were concomitantly upregulated in human HCCs compared to non-tumor livers. In vitro experiments demonstrated that FAK affected EZH2 expression and function by modulating, at least in part, p53 and E2F2/3 transcriptional activity. Moreover, FAK silencing downregulated both EZH2 binding and histone H3K27me3 levels at the promoter of its target gene NOTCH2. Finally, we found that pharmacological inhibition of FAK activity resembled these effects although milder. In summary, we demonstrate that FAK depletion reduces HCC cell growth by affecting cancer-promoting genes including the pro-oncogene EZH2. Furthermore, we unveil a novel unprecedented FAK/EZH2 crosstalk in HCC cells, thus identifying a targetable network paving the way for new anticancer therapies.

摘要

肝细胞癌(HCC)是人类最常见的肝癌类型。粘着斑酪氨酸激酶(FAK)在人类HCC中常过度表达,抑制FAK可能会降低HCC细胞的侵袭性。然而,FAK基因敲低对HCC细胞的抗癌作用仍有待阐明。我们发现,HCC细胞中FAK的缺失通过诱导G2/M期阻滞和凋亡、降低非锚定依赖性生长以及调节多个癌症相关基因的表达,从而降低了体外和体内的致瘤性。在这些基因中,我们发现FAK沉默会降低zeste同源物2(EZH2)增强子的转录和核定位及其对组蛋白H3赖氨酸27(H3K27me3)的三甲基化活性。因此,与非肿瘤肝脏相比,FAK、EZH2和H3K27me3在人类HCC中同时上调。体外实验表明,FAK至少部分地通过调节p53和E2F2/3转录活性来影响EZH2的表达和功能。此外,FAK沉默下调了其靶基因NOTCH2启动子处的EZH2结合和组蛋白H3K27me3水平。最后,我们发现对FAK活性的药理抑制虽然作用较弱,但也具有类似的效果。总之,我们证明FAK的缺失通过影响包括原癌基因EZH2在内的促癌基因来降低HCC细胞的生长。此外,我们揭示了HCC细胞中一种前所未有的新型FAK/EZH2相互作用,从而确定了一个可靶向的网络,为新的抗癌治疗铺平了道路。

https://cdn.ncbi.nlm.nih.gov/pmc/blobs/41ba/5423113/34cdc2ac86f6/cdd201734f1.jpg

文献AI研究员

20分钟写一篇综述,助力文献阅读效率提升50倍。

立即体验

用中文搜PubMed

大模型驱动的PubMed中文搜索引擎

马上搜索

文档翻译

学术文献翻译模型,支持多种主流文档格式。

立即体验