Suppr超能文献

环状锌指蛋白609是一种可翻译并在肌肉生成中发挥作用的环状RNA。

Circ-ZNF609 Is a Circular RNA that Can Be Translated and Functions in Myogenesis.

作者信息

Legnini Ivano, Di Timoteo Gaia, Rossi Francesca, Morlando Mariangela, Briganti Francesca, Sthandier Olga, Fatica Alessandro, Santini Tiziana, Andronache Adrian, Wade Mark, Laneve Pietro, Rajewsky Nikolaus, Bozzoni Irene

机构信息

Department of Biology and Biotechnology Charles Darwin and IBPM, Sapienza University of Rome, P.le A. Moro 5, 00185 Rome, Italy.

Center for Life Nano Science@Sapienza, Istituto Italiano di Tecnologia, Viale Regina Elena 291, 00161 Rome, Italy.

出版信息

Mol Cell. 2017 Apr 6;66(1):22-37.e9. doi: 10.1016/j.molcel.2017.02.017. Epub 2017 Mar 23.

Abstract

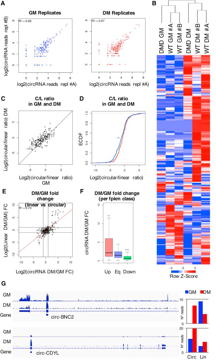
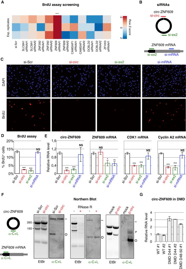
Circular RNAs (circRNAs) constitute a family of transcripts with unique structures and still largely unknown functions. Their biogenesis, which proceeds via a back-splicing reaction, is fairly well characterized, whereas their role in the modulation of physiologically relevant processes is still unclear. Here we performed expression profiling of circRNAs during in vitro differentiation of murine and human myoblasts, and we identified conserved species regulated in myogenesis and altered in Duchenne muscular dystrophy. A high-content functional genomic screen allowed the study of their functional role in muscle differentiation. One of them, circ-ZNF609, resulted in specifically controlling myoblast proliferation. Circ-ZNF609 contains an open reading frame spanning from the start codon, in common with the linear transcript, and terminating at an in-frame STOP codon, created upon circularization. Circ-ZNF609 is associated with heavy polysomes, and it is translated into a protein in a splicing-dependent and cap-independent manner, providing an example of a protein-coding circRNA in eukaryotes.

摘要

环状RNA(circRNAs)构成了一类具有独特结构且功能仍大多未知的转录本。它们通过反向剪接反应产生的生物合成过程已得到相当充分的表征,而它们在调节生理相关过程中的作用仍不清楚。在这里,我们对小鼠和人类成肌细胞的体外分化过程中的circRNAs进行了表达谱分析,并鉴定出在肌生成中受到调控且在杜兴氏肌营养不良症中发生改变的保守物种。一项高内涵功能基因组筛选使得能够研究它们在肌肉分化中的功能作用。其中之一,circ-ZNF609,被发现特异性地控制成肌细胞增殖。Circ-ZNF609包含一个开放阅读框,该开放阅读框从起始密码子开始,与线性转录本相同,并在环化时产生的框内终止密码子处终止。Circ-ZNF609与重多核糖体相关联,并且以剪接依赖性和帽依赖性方式翻译成蛋白质,这为真核生物中一种蛋白质编码circRNA提供了一个例子。

https://cdn.ncbi.nlm.nih.gov/pmc/blobs/a9a9/5387670/41f8d53a617f/fx1.jpg

文献AI研究员

20分钟写一篇综述,助力文献阅读效率提升50倍。

立即体验

用中文搜PubMed

大模型驱动的PubMed中文搜索引擎

马上搜索

文档翻译

学术文献翻译模型,支持多种主流文档格式。

立即体验