Suppr超能文献

CRISPR-Cas9表观基因组编辑可实现对人类基因组中功能调控元件的高通量筛选。

CRISPR-Cas9 epigenome editing enables high-throughput screening for functional regulatory elements in the human genome.

作者信息

Klann Tyler S, Black Joshua B, Chellappan Malathi, Safi Alexias, Song Lingyun, Hilton Isaac B, Crawford Gregory E, Reddy Timothy E, Gersbach Charles A

机构信息

Department of Biomedical Engineering, Duke University, Durham, North Carolina, USA.

Center for Genomic and Computational Biology, Duke University, Durham, North Carolina, USA.

出版信息

Nat Biotechnol. 2017 Jun;35(6):561-568. doi: 10.1038/nbt.3853. Epub 2017 Apr 3.

Abstract

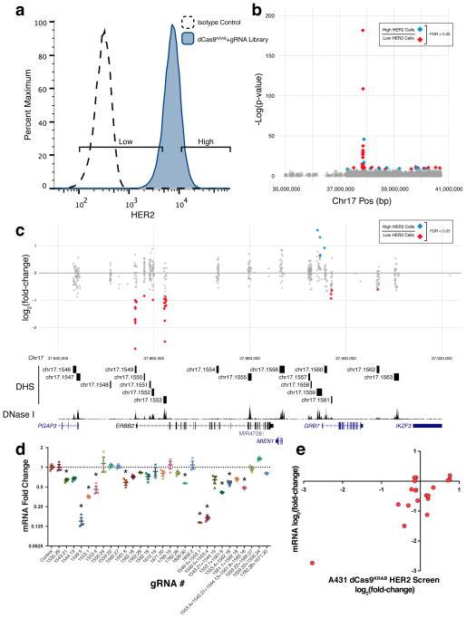
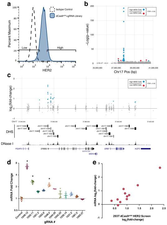
Large genome-mapping consortia and thousands of genome-wide association studies have identified non-protein-coding elements in the genome as having a central role in various biological processes. However, decoding the functions of the millions of putative regulatory elements discovered in these studies remains challenging. CRISPR-Cas9-based epigenome editing technologies have enabled precise perturbation of the activity of specific regulatory elements. Here we describe CRISPR-Cas9-based epigenomic regulatory element screening (CERES) for improved high-throughput screening of regulatory element activity in the native genomic context. Using dCas9 repressor and dCas9 activator constructs and lentiviral single guide RNA libraries to target DNase I hypersensitive sites surrounding a gene of interest, we carried out both loss- and gain-of-function screens to identify regulatory elements for the β-globin and HER2 loci in human cells. CERES readily identified known and previously unidentified regulatory elements, some of which were dependent on cell type or direction of perturbation. This technology allows the high-throughput functional annotation of putative regulatory elements in their native chromosomal context.

摘要

大型基因组图谱研究联盟以及数千项全基因组关联研究已确定基因组中的非蛋白质编码元件在各种生物过程中发挥核心作用。然而,解读这些研究中发现的数百万个假定调控元件的功能仍然具有挑战性。基于CRISPR-Cas9的表观基因组编辑技术能够精确干扰特定调控元件的活性。在此,我们描述了基于CRISPR-Cas9的表观基因组调控元件筛选(CERES)方法,用于在天然基因组环境中改进对调控元件活性的高通量筛选。我们使用dCas9阻遏物和dCas9激活物构建体以及慢病毒单导向RNA文库来靶向感兴趣基因周围的DNase I超敏位点,进行了功能缺失和功能获得筛选,以鉴定人类细胞中β-珠蛋白和HER2基因座的调控元件。CERES能够轻松识别已知和先前未鉴定的调控元件,其中一些元件依赖于细胞类型或干扰方向。这项技术能够在天然染色体环境中对假定调控元件进行高通量功能注释。

https://cdn.ncbi.nlm.nih.gov/pmc/blobs/c958/5462860/d0b267b205d2/nihms861702f1.jpg

文献AI研究员

20分钟写一篇综述,助力文献阅读效率提升50倍。

立即体验

用中文搜PubMed

大模型驱动的PubMed中文搜索引擎

马上搜索

文档翻译

学术文献翻译模型,支持多种主流文档格式。

立即体验