Suppr超能文献

p53信号通路决定了MCF-7乳腺癌细胞对酒精诱导的DNA损伤的细胞反应。

p53 pathway determines the cellular response to alcohol-induced DNA damage in MCF-7 breast cancer cells.

作者信息

Zhao Ming, Howard Erin W, Guo Zhiying, Parris Amanda B, Yang Xiaohe

机构信息

Department of Biological and Biomedical Sciences, Julius L. Chambers Biomedical/Biotechnology Research Institute (BBRI), North Carolina Central University, Kannapolis, North Carolina.

出版信息

PLoS One. 2017 Apr 3;12(4):e0175121. doi: 10.1371/journal.pone.0175121. eCollection 2017.

Abstract

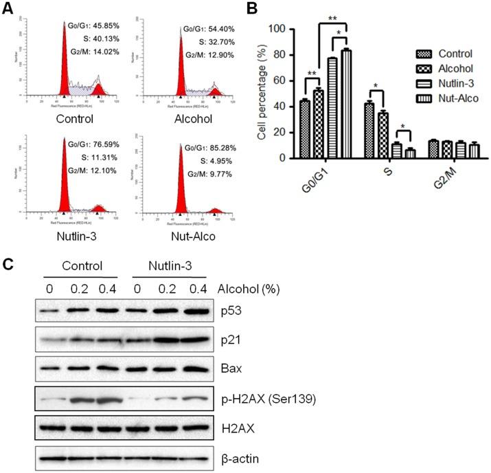
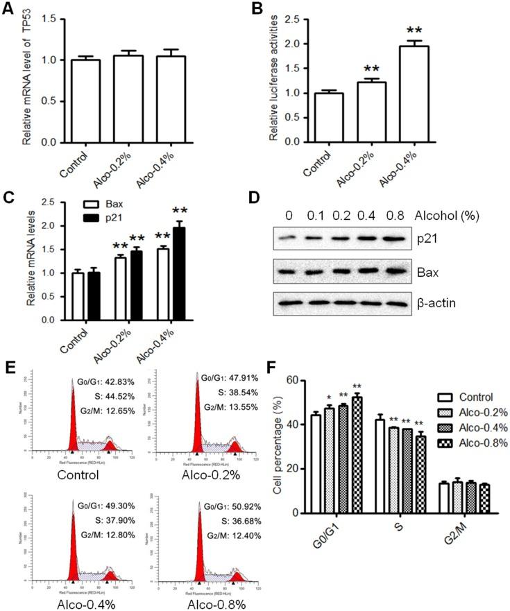
Alcohol consumption is associated with increased breast cancer risk; however, the underlying mechanisms that contribute to mammary tumor initiation and progression are unclear. Alcohol is known to induce oxidative stress and DNA damage; likewise, p53 is a critical modulator of the DNA repair pathway and ensures genomic integrity. p53 mutations are frequently detected in breast and other tumors. The impact of alcohol on p53 is recognized, yet the role of p53 in alcohol-induced mammary carcinogenesis remains poorly defined. In our study, we measured alcohol-mediated oxidative DNA damage in MCF-7 cells using 8-OHdG and p-H2AX foci formation assays. p53 activity and target gene expression after alcohol exposure were determined using p53 luciferase reporter assay, qPCR, and Western blotting. A mechanistic study delineating the role of p53 in DNA damage response and cell cycle arrest was based on isogenic MCF-7 cells stably transfected with control (MCF-7/Con) or p53-targeting siRNA (MCF-7/sip53), and MCF-7 cells that were pretreated with Nutlin-3 (Mdm2 inhibitor) to stabilize p53. Alcohol treatment resulted in significant DNA damage in MCF-7 cells, as indicated by increased levels of 8-OHdG and p-H2AX foci number. A p53-dependent signaling cascade was stimulated by alcohol-induced DNA damage. Moderate to high concentrations of alcohol (0.1-0.8% v/v) induced p53 activation, as indicated by increased p53 phosphorylation, reporter gene activity, and p21/Bax gene expression, which led to G0/G1 cell cycle arrest. Importantly, compared to MCF-7/Con cells, alcohol-induced DNA damage was significantly enhanced, while alcohol-induced p21/Bax expression and cell cycle arrest were attenuated in MCF-7/sip53 cells. In contrast, inhibition of p53 degradation via Nutlin-3 reinforced G0/G1 cell cycle arrest in MCF-7 control cells. Our study suggests that functional p53 plays a critical role in cellular responses to alcohol-induced DNA damage, which protects the cells from DNA damage associated with breast cancer risk.

摘要

饮酒与乳腺癌风险增加有关;然而,导致乳腺肿瘤发生和进展的潜在机制尚不清楚。已知酒精会诱导氧化应激和DNA损伤;同样,p53是DNA修复途径的关键调节因子,可确保基因组完整性。p53突变在乳腺癌和其他肿瘤中经常被检测到。酒精对p53的影响已得到认可,但p53在酒精诱导的乳腺癌发生中的作用仍不清楚。在我们的研究中,我们使用8-OHdG和p-H2AX焦点形成试验测量了MCF-7细胞中酒精介导的氧化性DNA损伤。使用p53荧光素酶报告基因试验、qPCR和蛋白质印迹法测定酒精暴露后p53的活性和靶基因表达。基于稳定转染对照(MCF-7/Con)或靶向p53的小干扰RNA(MCF-7/sip53)的同基因MCF-7细胞,以及用Nutlin-3(Mdm2抑制剂)预处理以稳定p53的MCF-7细胞进行了一项机制研究,以阐明p53在DNA损伤反应和细胞周期停滞中的作用。酒精处理导致MCF-7细胞中显著的DNA损伤,8-OHdG水平升高和p-H2AX焦点数量增加表明了这一点。酒精诱导的DNA损伤刺激了p53依赖性信号级联反应。中度至高度浓度的酒精(0.1-0.8%v/v)诱导p53激活,p53磷酸化增加、报告基因活性以及p21/Bax基因表达增加表明了这一点,这导致G0/G1细胞周期停滞。重要的是,与MCF-7/Con细胞相比,酒精诱导的DNA损伤在MCF-7/sip53细胞中显著增强,而酒精诱导的p21/Bax表达和细胞周期停滞减弱。相反,通过Nutlin-3抑制p53降解增强了MCF-7对照细胞中的G0/G1细胞周期停滞。我们的研究表明,功能性p53在细胞对酒精诱导的DNA损伤的反应中起关键作用,这保护细胞免受与乳腺癌风险相关的DNA损伤。

https://cdn.ncbi.nlm.nih.gov/pmc/blobs/31aa/5378409/ccfcb17a80de/pone.0175121.g001.jpg

文献AI研究员

20分钟写一篇综述,助力文献阅读效率提升50倍。

立即体验

用中文搜PubMed

大模型驱动的PubMed中文搜索引擎

马上搜索

文档翻译

学术文献翻译模型,支持多种主流文档格式。

立即体验