Suppr超能文献

替沃扎尼布(一种泛血管内皮生长因子受体抑制剂)对治疗抵抗性卵巢癌细胞的抗肿瘤活性。

Anti-tumour activity of tivozanib, a pan-inhibitor of VEGF receptors, in therapy-resistant ovarian carcinoma cells.

机构信息

Haematology/Oncology and Stem Cell Transplantation Research Centre, Shariati Hospital, School of Medicine, Tehran University of Medical Sciences, Tehran, Iran.

Department of Pathology, Shariati Hospital, School of Medicine, Tehran University of Medical Sciences, Tehran, Iran.

出版信息

Sci Rep. 2017 Apr 6;7:45954. doi: 10.1038/srep45954.

Abstract

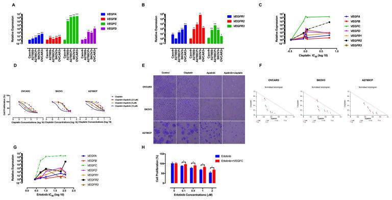
Epithelial ovarian cancer (EOC) is the most fatal gynaecological malignancy. Despite initial therapeutic response, the majority of advanced-stage patients relapse and succumb to chemoresistant disease. Overcoming drug resistance is the key to successful treatment of EOC. Members of vascular endothelial growth factor (VEGF) family are overexpressed in EOC and play key roles in its malignant progression though their contribution in development of the chemoresistant disease remains elusive. Here we show that expression of the VEGF family is higher in therapy-resistant EOC cells compared to sensitive ones. Overexpression of VEGFR2 correlated with resistance to cisplatin and combination with VEGFR2-inhibitor apatinib synergistically increased cisplatin sensitivity. Tivozanib, a pan-inhibitor of VEGF receptors, reduced proliferation of the chemoresistant EOC cells through induction of G2/M cell cycle arrest and apoptotic cell death. Tivozanib decreased invasive potential of these cells, concomitant with reduction of intercellular adhesion molecule-1 (ICAM-1) and diminishing the enzymatic activity of urokinase-type plasminogen activator (uPA) and matrix metalloproteinase-2 (MMP-2). Moreover, tivozanib synergistically enhanced anti-tumour effects of EGFR-directed therapies including erlotinib. These findings suggest that the VEGF pathway has potential as a therapeutic target in therapy-resistant EOC and VEGFR blockade by tivozanib may yield stronger anti-tumour efficacy and circumvent resistance to EGFR-directed therapies.

摘要

上皮性卵巢癌(EOC)是最致命的妇科恶性肿瘤。尽管初始治疗有反应,但大多数晚期患者会复发并死于耐药疾病。克服耐药性是成功治疗 EOC 的关键。血管内皮生长因子(VEGF)家族成员在 EOC 中过度表达,通过其在恶性进展中的作用在其耐药疾病的发展中起着关键作用。在这里,我们发现治疗耐药性 EOC 细胞中的 VEGF 家族表达高于敏感细胞。VEGFR2 的过表达与顺铂耐药性相关,并且与 VEGFR2 抑制剂阿帕替尼联合使用可协同增加顺铂敏感性。VEGF 受体的泛抑制剂替沃扎尼通过诱导 G2/M 细胞周期阻滞和凋亡细胞死亡,降低了耐药性 EOC 细胞的增殖能力。替沃扎尼降低了这些细胞的侵袭潜力,同时降低了细胞间黏附分子-1(ICAM-1)的水平,并降低了尿激酶型纤溶酶原激活物(uPA)和基质金属蛋白酶-2(MMP-2)的酶活性。此外,替沃扎尼还协同增强了针对 EGFR 的治疗方法的抗肿瘤作用,包括厄洛替尼。这些发现表明,VEGF 通路有可能成为治疗耐药性 EOC 的治疗靶点,替沃扎尼通过 VEGFR 阻断可能产生更强的抗肿瘤疗效,并避免对 EGFR 靶向治疗的耐药性。

https://cdn.ncbi.nlm.nih.gov/pmc/blobs/474d/5382685/5085001c0630/srep45954-f1.jpg

文献AI研究员

20分钟写一篇综述,助力文献阅读效率提升50倍。

立即体验

用中文搜PubMed

大模型驱动的PubMed中文搜索引擎

马上搜索

文档翻译

学术文献翻译模型,支持多种主流文档格式。

立即体验