Suppr超能文献

人类基因组中DNA甲基化与核小体占据率之间的联系。

Links between DNA methylation and nucleosome occupancy in the human genome.

作者信息

Collings Clayton K, Anderson John N

机构信息

Department of Biochemistry and Molecular Genetics, Northwestern University Feinberg School of Medicine, 320 E. Superior Street, Chicago, IL 60611 USA.

Department of Biological Sciences, Purdue University, 915 W. State Street, West Lafayette, IN 47907 USA.

出版信息

Epigenetics Chromatin. 2017 Apr 11;10:18. doi: 10.1186/s13072-017-0125-5. eCollection 2017.

Abstract

BACKGROUND

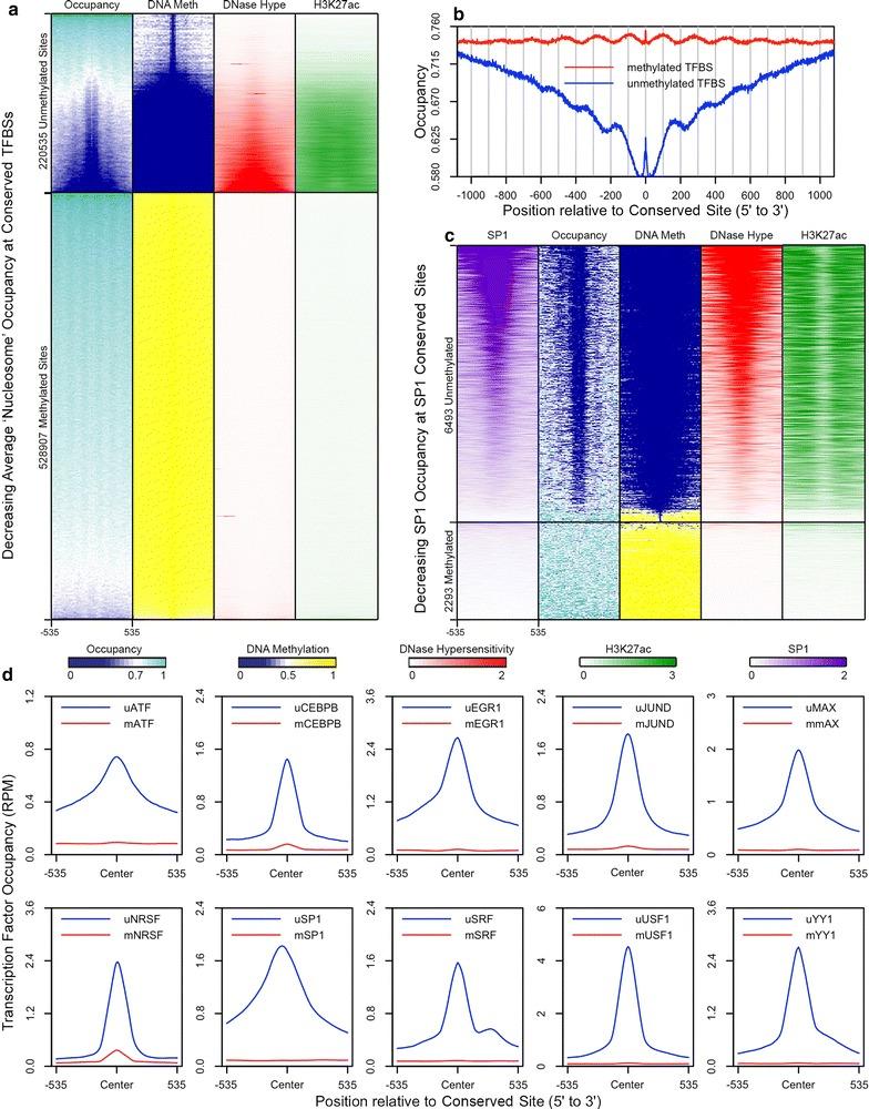
DNA methylation is an epigenetic modification that is enriched in heterochromatin but depleted at active promoters and enhancers. However, the debate on whether or not DNA methylation is a reliable indicator of high nucleosome occupancy has not been settled. For example, the methylation levels of DNA flanking CTCF sites are higher in linker DNA than in nucleosomal DNA, while other studies have shown that the nucleosome core is the preferred site of methylation. In this study, we make progress toward understanding these conflicting phenomena by implementing a bioinformatics approach that combines MNase-seq and NOMe-seq data and by comprehensively profiling DNA methylation and nucleosome occupancy throughout the human genome.

RESULTS

The results demonstrated that increasing methylated CpG density is correlated with nucleosome occupancy in the total genome and within nearly all subgenomic regions. Features with elevated methylated CpG density such as exons, SINE-Alu sequences, H3K36-trimethylated peaks, and methylated CpG islands are among the highest nucleosome occupied elements in the genome, while some of the lowest occupancies are displayed by unmethylated CpG islands and unmethylated transcription factor binding sites. Additionally, outside of CpG islands, the density of CpGs within nucleosomes was shown to be important for the nucleosomal location of DNA methylation with low CpG frequencies favoring linker methylation and high CpG frequencies favoring core particle methylation. Prominent exceptions to the correlations between methylated CpG density and nucleosome occupancy include CpG islands marked by H3K27me3 and CpG-poor heterochromatin marked by H3K9me3, and these modifications, along with DNA methylation, distinguish the major silencing mechanisms of the human epigenome.

CONCLUSIONS

Thus, the relationship between DNA methylation and nucleosome occupancy is influenced by the density of methylated CpG dinucleotides and by other epigenomic components in chromatin.

摘要

背景

DNA甲基化是一种表观遗传修饰,在异染色质中富集,但在活跃的启动子和增强子处缺失。然而,关于DNA甲基化是否是高核小体占有率的可靠指标的争论尚未解决。例如,CTCF位点侧翼的DNA甲基化水平在连接子DNA中高于核小体DNA,而其他研究表明核小体核心是甲基化的首选位点。在本研究中,我们通过实施一种结合MNase-seq和NOMe-seq数据的生物信息学方法,并通过全面分析整个人类基因组中的DNA甲基化和核小体占有率,在理解这些相互矛盾的现象方面取得了进展。

结果

结果表明,甲基化CpG密度的增加与全基因组以及几乎所有亚基因组区域中的核小体占有率相关。甲基化CpG密度升高的特征,如外显子、SINE-Alu序列、H3K36三甲基化峰和甲基化CpG岛,是基因组中核小体占有率最高的元件之一,而一些占有率最低的是未甲基化的CpG岛和未甲基化的转录因子结合位点。此外,在CpG岛之外,核小体内CpG的密度对于DNA甲基化的核小体定位很重要,低CpG频率有利于连接子甲基化,高CpG频率有利于核心颗粒甲基化。甲基化CpG密度与核小体占有率之间相关性的显著例外包括由H3K27me3标记的CpG岛和由H3K9me3标记的CpG贫乏异染色质,这些修饰以及DNA甲基化区分了人类表观基因组的主要沉默机制。

结论

因此,DNA甲基化与核小体占有率之间的关系受甲基化CpG二核苷酸的密度和染色质中其他表观基因组成分的影响。

https://cdn.ncbi.nlm.nih.gov/pmc/blobs/83f5/5387343/eac2e54d9edb/13072_2017_125_Fig1_HTML.jpg

文献AI研究员

20分钟写一篇综述,助力文献阅读效率提升50倍。

立即体验

用中文搜PubMed

大模型驱动的PubMed中文搜索引擎

马上搜索

文档翻译

学术文献翻译模型,支持多种主流文档格式。

立即体验