Suppr超能文献

黏膜液糖蛋白DMBT1可抑制机会致病菌铜绿假单胞菌的颤动运动和毒力。

Mucosal fluid glycoprotein DMBT1 suppresses twitching motility and virulence of the opportunistic pathogen Pseudomonas aeruginosa.

作者信息

Li Jianfang, Metruccio Matteo M E, Evans David J, Fleiszig Suzanne M J

机构信息

School of Optometry, University of California, Berkeley, California, United States of America.

College of Pharmacy, Touro University California, Vallejo, California, United States of America.

出版信息

PLoS Pathog. 2017 May 10;13(5):e1006392. doi: 10.1371/journal.ppat.1006392. eCollection 2017 May.

Abstract

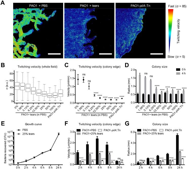
It is generally thought that mucosal fluids protect underlying epithelial surfaces against opportunistic infection via their antimicrobial activity. However, our published data show that human tear fluid can protect against the major opportunistic pathogen Pseudomonas aeruginosa independently of bacteriostatic activity. Here, we explored the mechanisms for tear protection, focusing on impacts of tear fluid on bacterial virulence factor expression. Results showed that tear fluid suppressed twitching motility, a type of surface-associated movement conferred by pili. Previously, we showed that twitching is critical for P. aeruginosa traversal of corneal epithelia, exit from epithelial cells after internalization, and corneal virulence. Inhibition of twitching by tear fluid was dose-dependent with dilutions to 6.25% retaining activity. Purified lactoferrin, lysozyme, and contrived tears containing these, and many other, tear components lacked the activity. Systematic protein fractionation, mass spectrometry, and immunoprecipitation identified the glycoprotein DMBT1 (Deleted in Malignant Brain Tumors 1) in tear fluid as required. DMBT1 purified from human saliva also inhibited twitching, as well as P. aeruginosa traversal of human corneal epithelial cells in vitro, and reduced disease pathology in a murine model of corneal infection. DMBT1 did not affect PilA expression, nor bacterial intracellular cyclicAMP levels, and suppressed twitching motility of P. aeruginosa chemotaxis mutants (chpB, pilK), and an adenylate cyclase mutant (cyaB). However, dot-immunoblot assays showed purified DMBT1 binding of pili extracted from PAO1 suggesting that twitching inhibition may involve a direct interaction with pili. The latter could affect extension or retraction of pili, their interactions with biotic or abiotic surfaces, or cause their aggregation. Together, the data suggest that DMBT1 inhibition of twitching motility contributes to the mechanisms by which mucosal fluids protect against P. aeruginosa infection. This study also advances our understanding of how mucosal fluids protect against infection, and suggests directions for novel biocompatible strategies to protect our surface epithelia against a major opportunistic pathogen.

摘要

一般认为,黏膜液通过其抗菌活性保护下方的上皮表面免受机会性感染。然而,我们已发表的数据表明,人泪液可独立于抑菌活性来抵御主要的机会性病原体铜绿假单胞菌。在此,我们探讨了泪液保护的机制,重点关注泪液对细菌毒力因子表达的影响。结果表明,泪液抑制了颤动运动,这是一种由菌毛介导的表面相关运动。此前,我们表明颤动对于铜绿假单胞菌穿过角膜上皮、内化后从上皮细胞中穿出以及角膜毒力至关重要。泪液对颤动的抑制呈剂量依赖性,稀释至6.25%仍保持活性。纯化的乳铁蛋白、溶菌酶以及含有这些和许多其他泪液成分的人工泪液均缺乏该活性。通过系统的蛋白质分级分离、质谱分析和免疫沉淀确定,泪液中的糖蛋白DMBT1(恶性脑肿瘤缺失1)是必需的。从人唾液中纯化的DMBT1也抑制颤动,以及体外铜绿假单胞菌对人角膜上皮细胞的穿透,并减轻了角膜感染小鼠模型中的疾病病理。DMBT1不影响菌毛蛋白A(PilA)的表达,也不影响细菌细胞内的环磷酸腺苷水平,并抑制了铜绿假单胞菌趋化突变体(chpB、pilK)和腺苷酸环化酶突变体(cyaB)的颤动运动。然而,斑点免疫印迹分析表明,纯化的DMBT1与从PAO1中提取的菌毛结合,这表明对颤动的抑制可能涉及与菌毛的直接相互作用。后者可能影响菌毛的伸展或收缩、它们与生物或非生物表面的相互作用,或导致它们聚集。总之,数据表明DMBT1对颤动运动的抑制作用有助于黏膜液抵御铜绿假单胞菌感染的机制。这项研究还增进了我们对黏膜液如何抵御感染的理解,并为保护我们的表面上皮免受主要机会性病原体侵害的新型生物相容性策略指明了方向。

https://cdn.ncbi.nlm.nih.gov/pmc/blobs/d804/5440049/e3769e3de0eb/ppat.1006392.g001.jpg

文献AI研究员

20分钟写一篇综述,助力文献阅读效率提升50倍。

立即体验

用中文搜PubMed

大模型驱动的PubMed中文搜索引擎

马上搜索

文档翻译

学术文献翻译模型,支持多种主流文档格式。

立即体验