Suppr超能文献

补肺汤通过调节 IL-10 和 PD-L1 抑制肿瘤相关巨噬细胞促进非小细胞肺癌增殖、迁移、侵袭和免疫抑制作用

Bu Fei Decoction attenuates the tumor associated macrophage stimulated proliferation, migration, invasion and immunosuppression of non-small cell lung cancer, partially via IL-10 and PD-L1 regulation.

机构信息

Key Laboratory of Carcinogenesis and Translational Research (Ministry of Education), Peking University Cancer Hospital and Institute, Beijing 100142, P.R. China.

出版信息

Int J Oncol. 2017 Jul;51(1):25-38. doi: 10.3892/ijo.2017.4014. Epub 2017 May 19.

Abstract

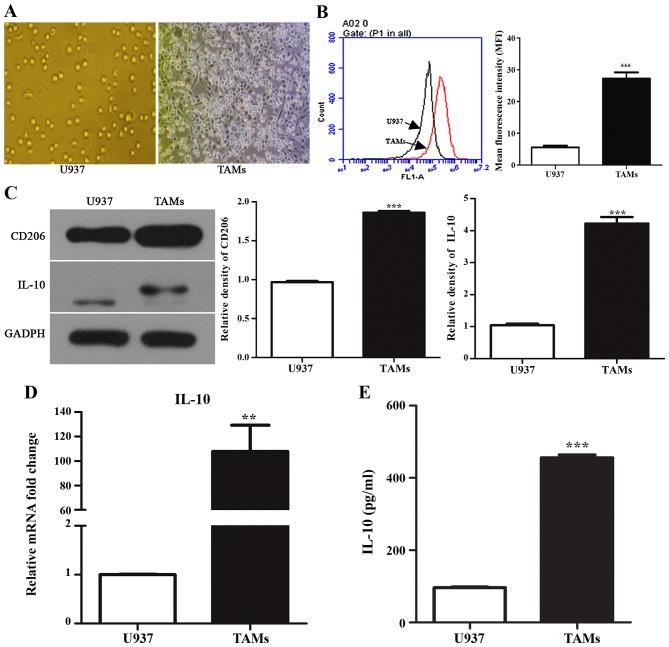
Macrophages play a pivotal role in tumor microenvironment. Bu-Fei Decoction (BFD) is a classical formula of traditional Chinese medicine (TCM) to alleviate lung cancer related symptoms, whether it has antitumor effect or could influence cancer microenvironment deserves further study. The aim of the present study was to examine the antitumor effect of BFD on non-small cell lung cancer (NSCLC), and to investigate the underlying mechanisms through tumor associated macrophages (TAMs). M2-polarized TAMs were induced by Phorbol 12-myristate 13-acetate (PMA) and interleukin 4 (IL-4). The antitumor activity of BFD in vitro was investigated in A549 and H1975 cells using MTT assay. The in vivo anticancer effect of BFD was evaluated in athymic nude mouse xenograft model. The invasive and migration properties of NSCLC cells were measured using Transwell. The protein expression was assessed using western blotting, ELISA and immunohistochemistry. The gene expression was examined using RT-PCR. TAMs was successfully established. Conditioned medium from TAMs increased cell proliferation, migration and invasion in NSCLC cells (p<0.05). BFD showed dose-dependent inhibitory effect on cell proliferation, migration and invasion abilities induced by TAMs. TAMs and rhIL-10 promoted the mRNA and protein expression of PD-L1 in NSCLC cells (p<0.01). Anti‑IL‑10 antibodies inhibited the elevated PD-L1 expression induced by TAMs. In vitro, the expression of PD-L1 and IL-10 was inhibited by BFD dose-dependently. In vivo, BFD suppressed A549 and H1975 tumor growth and decreased the expression of IL-10, PD-L1 and CD206. The results showed that TAMs play an important role in tumor progression of NSCLC, which was associated with tumor proliferation, migration, invasion and immunosuppression. Moreover, the antitumor mechanism of BFD is related to interruption of the link between TAMs and cancer cells by inhibiting the expression of IL-10 and PD-L1 in vitro and in vivo. Our results demonstrated BFD's potential as a novel treatment for NSCLC.

摘要

巨噬细胞在肿瘤微环境中发挥着关键作用。补肺汤(BFD)是一种经典的中药配方,用于缓解肺癌相关症状,它是否具有抗肿瘤作用或能够影响癌症微环境值得进一步研究。本研究旨在探讨 BFD 对非小细胞肺癌(NSCLC)的抗肿瘤作用,并通过肿瘤相关巨噬细胞(TAMs)研究其潜在机制。用佛波醇 12-肉豆蔻酸 13-乙酸酯(PMA)和白细胞介素 4(IL-4)诱导 M2 极化的 TAMs。采用 MTT 法检测 BFD 在 A549 和 H1975 细胞中的体外抗肿瘤活性。在裸鼠异种移植模型中评估 BFD 的体内抗癌作用。用 Transwell 法测量 NSCLC 细胞的侵袭和迁移特性。采用 Western blot、ELISA 和免疫组化法检测蛋白表达。采用 RT-PCR 检测基因表达。成功建立了 TAMs。TAMs 的条件培养基增加了 NSCLC 细胞的增殖、迁移和侵袭(p<0.05)。BFD 呈剂量依赖性抑制 TAMs 诱导的 NSCLC 细胞增殖、迁移和侵袭能力。TAMs 和 rhIL-10 促进了 NSCLC 细胞中 PD-L1 的 mRNA 和蛋白表达(p<0.01)。抗 IL-10 抗体抑制了 TAMs 诱导的 PD-L1 表达升高。体外,BFD 呈剂量依赖性抑制 PD-L1 和 IL-10 的表达。体内,BFD 抑制了 A549 和 H1975 肿瘤的生长,并降低了 IL-10、PD-L1 和 CD206 的表达。结果表明,TAMs 在 NSCLC 的肿瘤进展中起着重要作用,这与肿瘤增殖、迁移、侵袭和免疫抑制有关。此外,BFD 的抗肿瘤机制与通过抑制 IL-10 和 PD-L1 的表达来阻断 TAMs 和癌细胞之间的联系有关,无论是在体外还是体内。我们的研究结果表明,BFD 具有作为 NSCLC 新治疗方法的潜力。

https://cdn.ncbi.nlm.nih.gov/pmc/blobs/a1a4/5467788/225611c8a4d7/IJO-51-01-0025-g00.jpg

文献AI研究员

20分钟写一篇综述,助力文献阅读效率提升50倍。

立即体验

用中文搜PubMed

大模型驱动的PubMed中文搜索引擎

马上搜索

文档翻译

学术文献翻译模型,支持多种主流文档格式。

立即体验