Suppr超能文献

获得性 IFNγ 抵抗会损害抗肿瘤免疫,并导致 T 细胞抵抗的黑色素瘤病变。

Acquired IFNγ resistance impairs anti-tumor immunity and gives rise to T-cell-resistant melanoma lesions.

机构信息

Department of Dermatology, University Hospital Essen, University Duisburg-Essen, 45122 Essen, Germany.

German Cancer Consortium (DKTK), partner site Essen/Düsseldorf, 45122 Essen, Germany.

出版信息

Nat Commun. 2017 May 31;8:15440. doi: 10.1038/ncomms15440.

Abstract

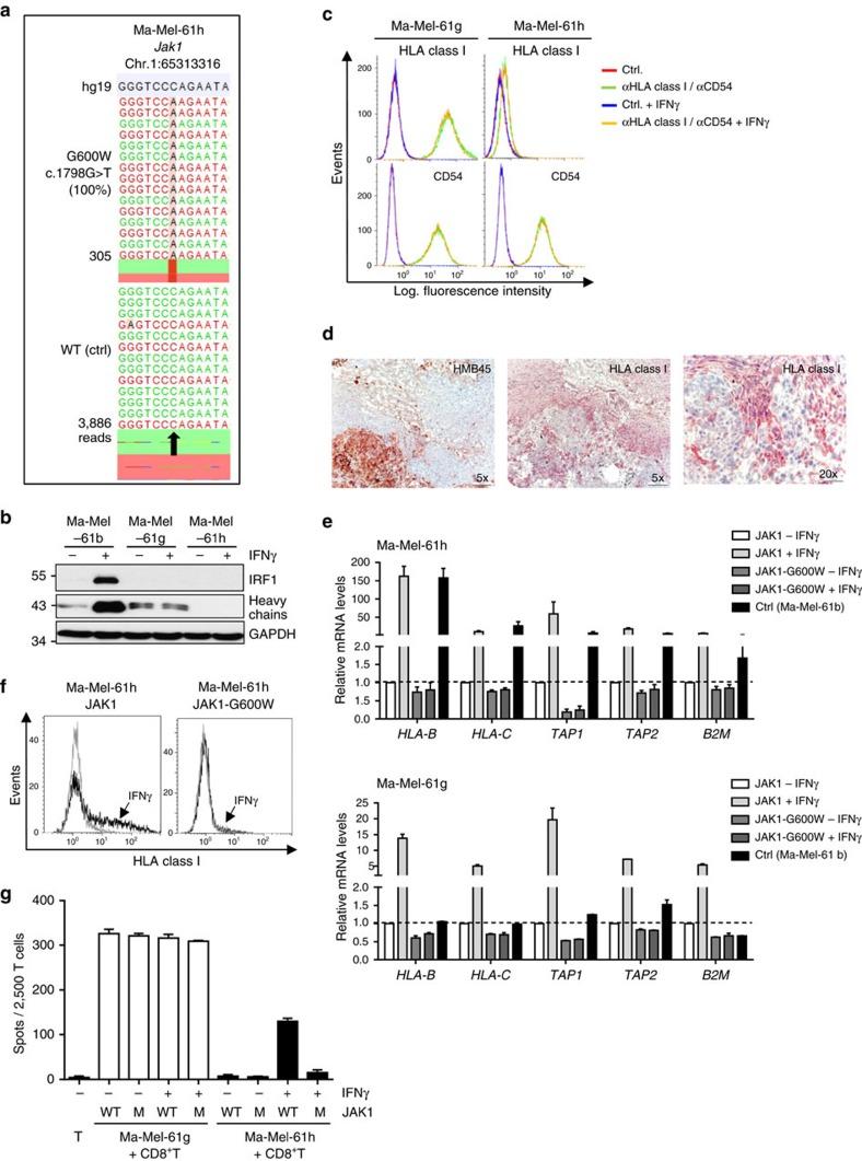
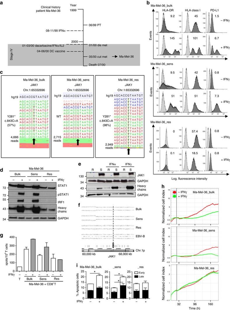
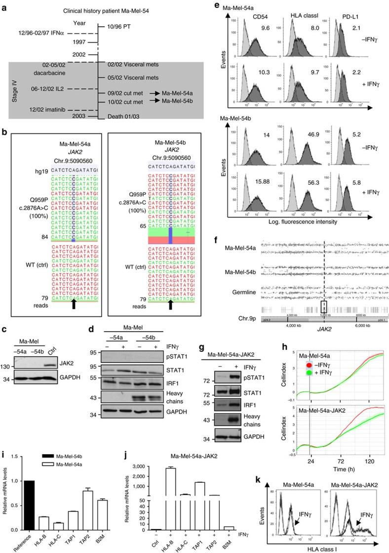
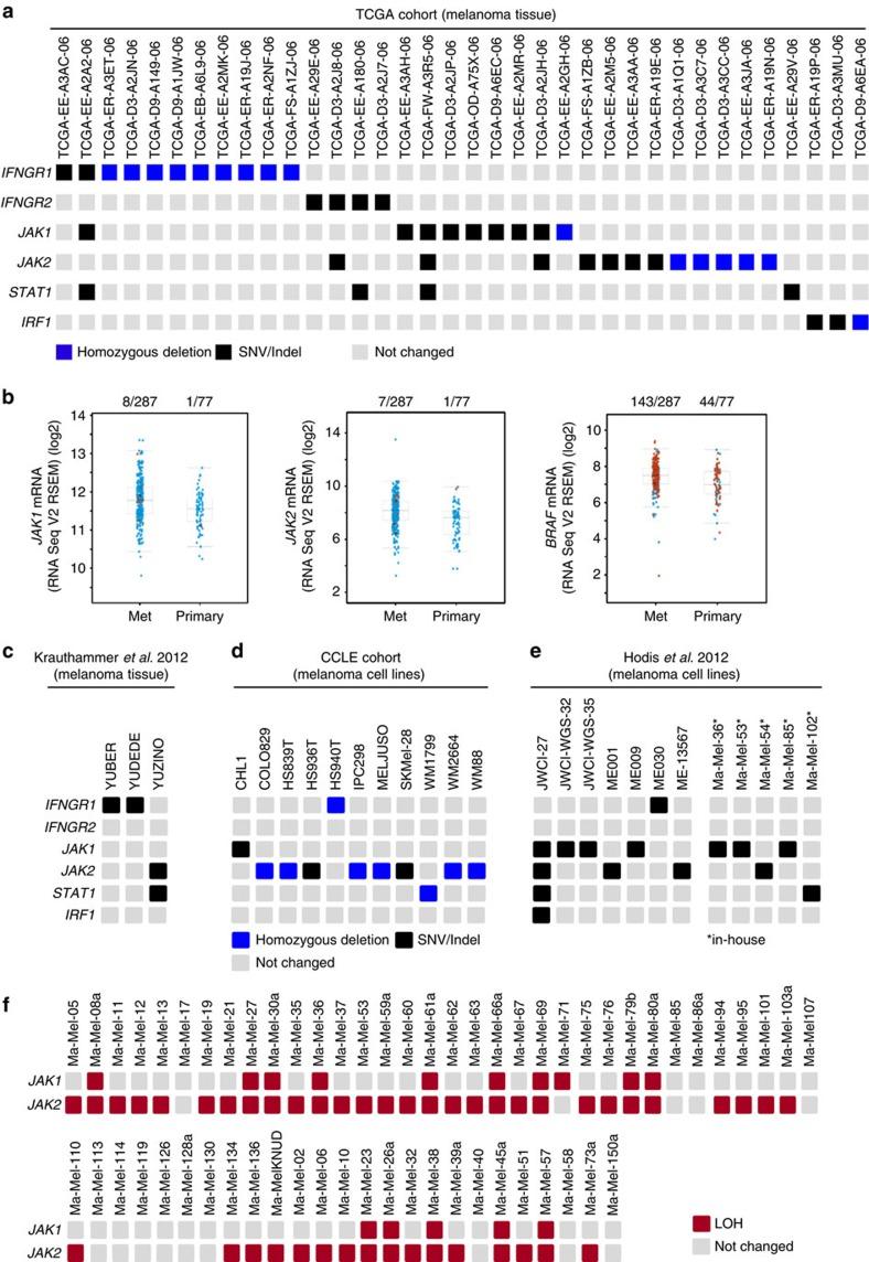
Melanoma treatment has been revolutionized by antibody-based immunotherapies. IFNγ secretion by CD8 T cells is critical for therapy efficacy having anti-proliferative and pro-apoptotic effects on tumour cells. Our study demonstrates a genetic evolution of IFNγ resistance in different melanoma patient models. Chromosomal alterations and subsequent inactivating mutations in genes of the IFNγ signalling cascade, most often JAK1 or JAK2, protect melanoma cells from anti-tumour IFNγ activity. JAK1/2 mutants further evolve into T-cell-resistant HLA class I-negative lesions with genes involved in antigen presentation silenced and no longer inducible by IFNγ. Allelic JAK1/2 losses predisposing to IFNγ resistance development are frequent in melanoma. Subclones harbouring inactivating mutations emerge under various immunotherapies but are also detectable in pre-treatment biopsies. Our data demonstrate that JAK1/2 deficiency protects melanoma from anti-tumour IFNγ activity and results in T-cell-resistant HLA class I-negative lesions. Screening for mechanisms of IFNγ resistance should be considered in therapeutic decision-making.

摘要

基于抗体的免疫疗法彻底改变了黑色素瘤的治疗方法。CD8 T 细胞分泌 IFNγ 对于治疗效果至关重要,它对肿瘤细胞具有抗增殖和促凋亡作用。我们的研究表明,不同黑色素瘤患者模型中存在 IFNγ 耐药的遗传进化。IFNγ 信号通路中基因的染色体改变和随后的失活突变,最常见的是 JAK1 或 JAK2,使黑色素瘤细胞免受抗肿瘤 IFNγ 活性的影响。JAK1/2 突变体进一步进化为 T 细胞耐药的 HLA Ⅰ类阴性病变,涉及抗原呈递的基因被沉默,并且不再可被 IFNγ 诱导。导致 IFNγ 耐药发展的等位基因 JAK1/2 缺失在黑色素瘤中很常见。在各种免疫疗法下,携带失活突变的亚克隆会出现,但在治疗前的活检中也能检测到。我们的数据表明,JAK1/2 缺乏可保护黑色素瘤免受抗肿瘤 IFNγ 活性的影响,并导致 T 细胞耐药的 HLA Ⅰ类阴性病变。在治疗决策中应考虑筛选 IFNγ 耐药的机制。

https://cdn.ncbi.nlm.nih.gov/pmc/blobs/e06a/5460020/956e723098e1/ncomms15440-f1.jpg

文献AI研究员

20分钟写一篇综述,助力文献阅读效率提升50倍。

立即体验

用中文搜PubMed

大模型驱动的PubMed中文搜索引擎

马上搜索

文档翻译

学术文献翻译模型,支持多种主流文档格式。

立即体验