Suppr超能文献

新型调节因子LoiA介导的低氧张力诱导鼠伤寒沙门氏菌侵袭的信号转导途径。

Signal transduction pathway mediated by the novel regulator LoiA for low oxygen tension induced Salmonella Typhimurium invasion.

作者信息

Jiang Lingyan, Feng Lu, Yang Bin, Zhang Wenwen, Wang Peisheng, Jiang Xiaohan, Wang Lei

机构信息

TEDA Institute of Biological Sciences and Biotechnology, Nankai University, Tianjin, P. R. China.

College of Environmental Science and Engineering, Nankai University, Tianjin, P. R. China.

出版信息

PLoS Pathog. 2017 Jun 2;13(6):e1006429. doi: 10.1371/journal.ppat.1006429. eCollection 2017 Jun.

Abstract

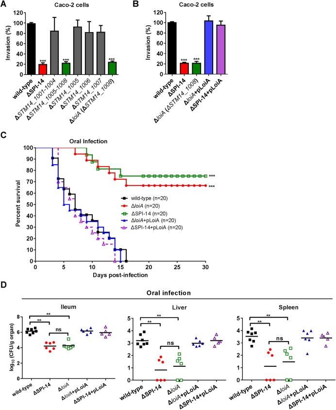
Salmonella enterica serovar Typhimurium (S. Typhimurium) is a major intestinal pathogen of both humans and animals. Salmonella pathogenicity island 1 (SPI-1)-encoded virulence genes are required for S. Typhimurium invasion. While oxygen (O2) limitation is an important signal for SPI-1 induction under host conditions, how the signal is received and integrated to the central SPI-1 regulatory system in S. Typhimurium is not clear. Here, we report a signal transduction pathway that activates SPI-1 expression in response to low O2. A novel regulator encoded within SPI-14 (STM14_1008), named LoiA (low oxygen induced factor A), directly binds to the promoter and activates transcription of hilD, leading to the activation of hilA (the master activator of SPI-1). Deletion of loiA significantly decreased the transcription of hilA, hilD and other representative SPI-1 genes (sipB, spaO, invH, prgH and invF) under low O2 conditions. The response of LoiA to the low O2 signal is mediated by the ArcB/ArcA two-component system. Deletion of either arcA or arcB significantly decreased transcription of loiA under low O2 conditions. We also confirmed that SPI-14 contributes to S. Typhimurium virulence by affecting invasion, and that loiA is the virulence determinant of SPI-14. Mice infection assays showed that S. Typhimurium virulence was severely attenuated by deletion of either the entire SPI-14 region or the single loiA gene after oral infection, while the virulence was not affected by either deletion after intraperitoneal infection. The signal transduction pathway described represents an important mechanism for S. Typhimurium to sense and respond to low O2 conditions of the host intestinal tract for invasion. SPI-14-encoded loiA is an essential element of this pathway that integrates the low O2 signal into the SPI-1 regulatory system. Acquisition of SPI-14 is therefore crucial for the evolution of S. Typhimurium as an intestinal pathogen.

摘要

肠炎沙门氏菌鼠伤寒血清型(鼠伤寒沙门氏菌)是人和动物的主要肠道病原体。鼠伤寒沙门氏菌入侵需要沙门氏菌致病岛1(SPI-1)编码的毒力基因。虽然氧气(O2)限制是宿主条件下SPI-1诱导的重要信号,但鼠伤寒沙门氏菌如何接收该信号并将其整合到中央SPI-1调节系统尚不清楚。在此,我们报告了一条响应低氧激活SPI-1表达的信号转导途径。SPI-14(STM14_1008)中编码的一种新型调节因子,命名为LoiA(低氧诱导因子A),直接结合到启动子并激活hilD的转录,导致hilA(SPI-1的主激活因子)的激活。在低氧条件下,删除loiA显著降低了hilA、hilD和其他代表性SPI-1基因(sipB、spaO、invH、prgH和invF)的转录。LoiA对低氧信号的响应由ArcB/ArcA双组分系统介导。在低氧条件下,删除arcA或arcB均显著降低了loiA的转录。我们还证实SPI-14通过影响入侵对鼠伤寒沙门氏菌的毒力有贡献,并且loiA是SPI-14的毒力决定因素。小鼠感染试验表明,口服感染后,删除整个SPI-14区域或单个loiA基因会严重减弱鼠伤寒沙门氏菌的毒力,而腹腔感染后,任何一种删除都不会影响毒力。所描述的信号转导途径代表了鼠伤寒沙门氏菌感知和响应宿主肠道低氧条件以进行入侵的重要机制。SPI-14编码的loiA是该途径的一个基本要素,它将低氧信号整合到SPI-1调节系统中。因此,获得SPI-14对于鼠伤寒沙门氏菌作为肠道病原体的进化至关重要。

https://cdn.ncbi.nlm.nih.gov/pmc/blobs/a872/5476282/37c6bb0c0071/ppat.1006429.g001.jpg

文献AI研究员

20分钟写一篇综述,助力文献阅读效率提升50倍。

立即体验

用中文搜PubMed

大模型驱动的PubMed中文搜索引擎

马上搜索

文档翻译

学术文献翻译模型,支持多种主流文档格式。

立即体验