Suppr超能文献

微小 RNA-1296 通过靶向 SRPK1 介导的 PI3K/AKT 通路抑制肝癌的转移和上皮-间充质转化。

MicroRNA-1296 inhibits metastasis and epithelial-mesenchymal transition of hepatocellular carcinoma by targeting SRPK1-mediated PI3K/AKT pathway.

机构信息

Key Laboratory of Tumor Molecular Diagnosis and Individualized Medicine of Zhejiang Province, Zhejiang Provincial People's Hospital (People's Hospital of Hangzhou Medical College), Hangzhou, Zhejiang Province, 310014, China.

Department of Neurosurgery, Zhejiang Provincial People's Hospital (People's Hospital of Hangzhou Medical College), Hangzhou, Zhejiang Province, 310014, China.

出版信息

Mol Cancer. 2017 Jun 12;16(1):103. doi: 10.1186/s12943-017-0675-y.

Abstract

BACKGROUND

Increasing evidences demonstrate that miRNAs contribute to development and progression of hepatocellular carcinoma (HCC). Underexpression of miR-1296 is recently reported to promote growth and metastasis of human cancers. However, the expression and role of miR-1296 in HCC remain unknown.

METHODS

The levels of miR-1296 in HCC tissues and cells were detected by qRT-PCR. Immunoblotting and immunofluorescence were used for detection of epithelial-to-mesenchymal transition (EMT) progression in HCC cells. Transwell assays were performed to determine migration and invasion of HCC cells. A lung metastasis mouse model was used to evaluated metastasis of HCC in vivo. The putative targets of miR-1296 were disclosed by public databases and a dual-luciferase reporter assay.

RESULTS

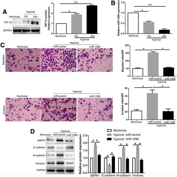
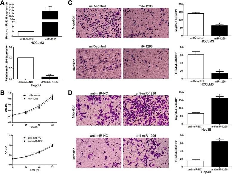
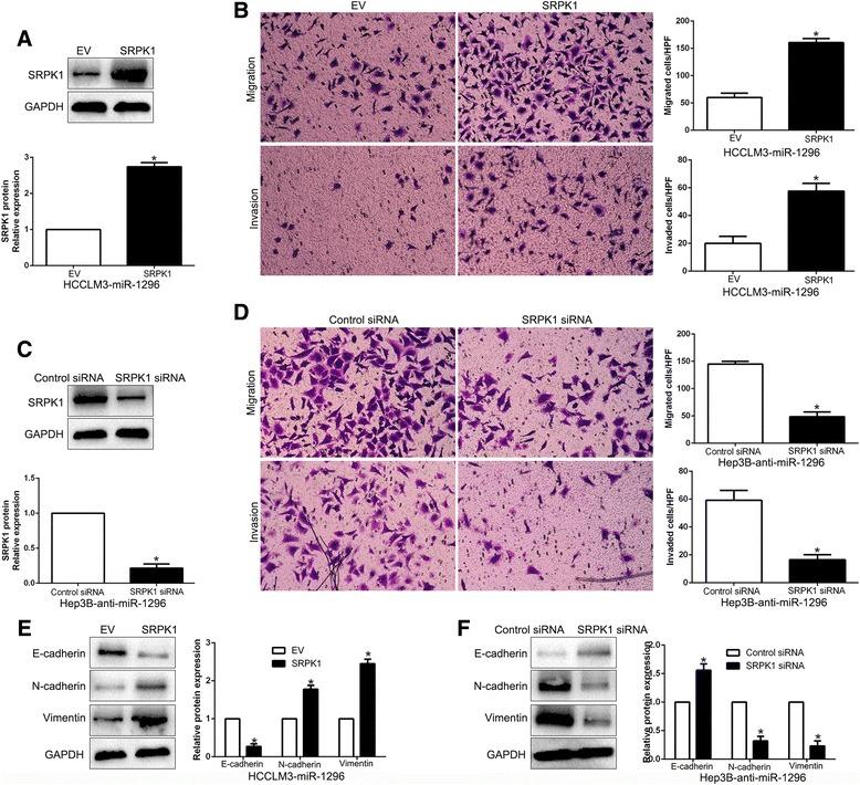
We found that the expression of miR-1296 was reduced in HCC tissues and cell lines, and it was associated with metastasis and recurrence of HCC. Notably, miR-1296 overexpression inhibited migration, invasion and EMT progress of HCCLM3 cells, while miR-1296 loss facilitated these biological behaviors of Hep3B cells in vitro and in vivo. In addition, miR-1296 inversely regulated SRPK1 abundance by directly binding to its 3'-UTR, which subsequently resulted in suppression of p-AKT. Either SRPK1 re-expression or PI3K/AKT pathway activation, at least partially, abolished the effects of miR-1296 on migration, invasion and EMT progress of HCC cells. Furthermore, miR-1296 and SRPK1 expression were markedly correlated with adverse clinical features and poor prognosis of HCC patients. We showed that hypoxia was responsible for the underexpression of miR-1296 in HCC. And the promoting effects of hypoxia on metastasis and EMT of HCC cells were reversed by miR-1296.

CONCLUSIONS

Underexpression of miR-1296 potentially serves as a prognostic biomarker in HCC. Hypoxia-induced miR-1296 loss promotes metastasis and EMT of HCC cells probably by targeting SRPK1/AKT pathway.

摘要

背景

越来越多的证据表明,miRNA 参与了肝细胞癌(HCC)的发生和发展。最近有报道称,miR-1296 的表达下调可促进人类癌症的生长和转移。然而,miR-1296 在 HCC 中的表达和作用尚不清楚。

方法

通过 qRT-PCR 检测 HCC 组织和细胞中 miR-1296 的水平。采用免疫印迹和免疫荧光法检测 HCC 细胞中上皮间质转化(EMT)的进展。Transwell 实验用于检测 HCC 细胞的迁移和侵袭。建立肺转移小鼠模型,用于体内评估 HCC 的转移。通过公共数据库和双荧光素酶报告基因检测揭示 miR-1296 的潜在靶标。

结果

我们发现 miR-1296 在 HCC 组织和细胞系中的表达降低,与 HCC 的转移和复发相关。值得注意的是,miR-1296 的过表达抑制了 HCCLM3 细胞的迁移、侵袭和 EMT 进展,而 miR-1296 的缺失促进了 Hep3B 细胞在体外和体内的这些生物学行为。此外,miR-1296 通过直接结合其 3'-UTR 来负向调节 SRPK1 的丰度,从而抑制 p-AKT。SRPK1 的重新表达或 PI3K/AKT 通路的激活至少部分消除了 miR-1296 对 HCC 细胞迁移、侵袭和 EMT 进展的影响。此外,miR-1296 和 SRPK1 的表达与 HCC 患者的不良临床特征和预后显著相关。我们表明,缺氧是导致 HCC 中 miR-1296 表达下调的原因。而 miR-1296 可逆转缺氧对 HCC 细胞转移和 EMT 的促进作用。

结论

miR-1296 的表达下调可能作为 HCC 的预后生物标志物。缺氧诱导的 miR-1296 缺失通过靶向 SRPK1/AKT 通路促进 HCC 细胞的转移和 EMT。

https://cdn.ncbi.nlm.nih.gov/pmc/blobs/1ce3/5469159/455d436d47ab/12943_2017_675_Fig1_HTML.jpg

文献AI研究员

20分钟写一篇综述,助力文献阅读效率提升50倍。

立即体验

用中文搜PubMed

大模型驱动的PubMed中文搜索引擎

马上搜索

文档翻译

学术文献翻译模型,支持多种主流文档格式。

立即体验