Suppr超能文献

组蛋白去乙酰化酶3使棕色脂肪组织为急性产热挑战做好准备。

Histone deacetylase 3 prepares brown adipose tissue for acute thermogenic challenge.

作者信息

Emmett Matthew J, Lim Hee-Woong, Jager Jennifer, Richter Hannah J, Adlanmerini Marine, Peed Lindsey C, Briggs Erika R, Steger David J, Ma Tao, Sims Carrie A, Baur Joseph A, Pei Liming, Won Kyoung-Jae, Seale Patrick, Gerhart-Hines Zachary, Lazar Mitchell A

机构信息

Institute for Diabetes, Obesity, and Metabolism, Perelman School of Medicine at the University of Pennsylvania, Philadelphia, Pennsylvania 19104, USA.

Division of Endocrinology, Diabetes, and Metabolism, Department of Medicine, Perelman School of Medicine at the University of Pennsylvania, Philadelphia, Pennsylvania 19104, USA.

出版信息

Nature. 2017 Jun 22;546(7659):544-548. doi: 10.1038/nature22819. Epub 2017 Jun 14.

Abstract

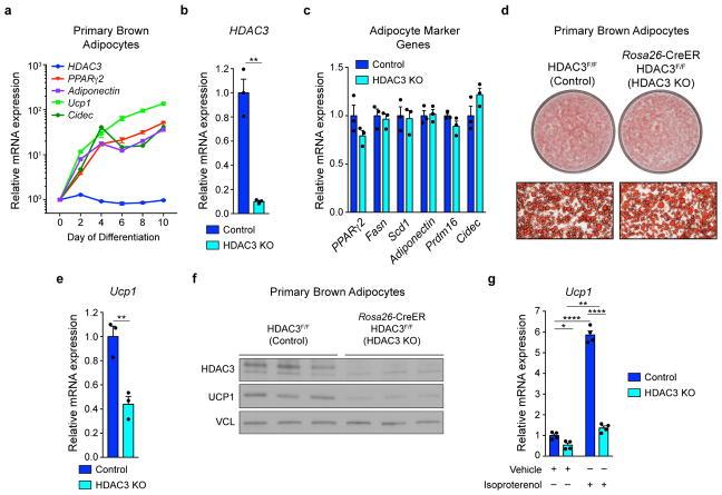
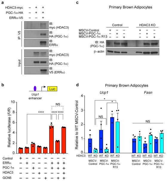
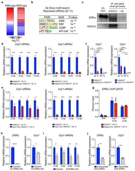
Brown adipose tissue is a thermogenic organ that dissipates chemical energy as heat to protect animals against hypothermia and to counteract metabolic disease. However, the transcriptional mechanisms that determine the thermogenic capacity of brown adipose tissue before environmental cold are unknown. Here we show that histone deacetylase 3 (HDAC3) is required to activate brown adipose tissue enhancers to ensure thermogenic aptitude. Mice with brown adipose tissue-specific genetic ablation of HDAC3 become severely hypothermic and succumb to acute cold exposure. Uncoupling protein 1 (UCP1) is nearly absent in brown adipose tissue lacking HDAC3, and there is also marked downregulation of mitochondrial oxidative phosphorylation genes resulting in diminished mitochondrial respiration. Remarkably, although HDAC3 acts canonically as a transcriptional corepressor, it functions as a coactivator of oestrogen-related receptor α (ERRα) in brown adipose tissue. HDAC3 coactivation of ERRα is mediated by deacetylation of PGC-1α and is required for the transcription of Ucp1, Ppargc1a (encoding PGC-1α), and oxidative phosphorylation genes. Importantly, HDAC3 promotes the basal transcription of these genes independently of adrenergic stimulation. Thus, HDAC3 uniquely primes Ucp1 and the thermogenic transcriptional program to maintain a critical capacity for thermogenesis in brown adipose tissue that can be rapidly engaged upon exposure to dangerously cold temperature.

摘要

棕色脂肪组织是一种产热器官,它将化学能以热量的形式散发出去,以保护动物免受体温过低的影响,并对抗代谢性疾病。然而,在环境寒冷之前决定棕色脂肪组织产热能力的转录机制尚不清楚。在此,我们表明组蛋白去乙酰化酶3(HDAC3)是激活棕色脂肪组织增强子以确保产热能力所必需的。棕色脂肪组织特异性基因敲除HDAC3的小鼠会出现严重体温过低,并在急性冷暴露中死亡。在缺乏HDAC3的棕色脂肪组织中,解偶联蛋白1(UCP1)几乎不存在,线粒体氧化磷酸化基因也显著下调,导致线粒体呼吸减弱。值得注意的是,尽管HDAC3通常作为转录共抑制因子发挥作用,但它在棕色脂肪组织中作为雌激素相关受体α(ERRα)的共激活因子发挥作用。HDAC3对ERRα的共激活作用是由PGC-1α的去乙酰化介导的,是Ucp1、Ppargc1a(编码PGC-1α)和氧化磷酸化基因转录所必需的。重要的是,HDAC3独立于肾上腺素能刺激促进这些基因的基础转录。因此,HDAC3独特地启动Ucp1和产热转录程序,以维持棕色脂肪组织中关键的产热能力,可以在暴露于危险低温时迅速发挥作用。

https://cdn.ncbi.nlm.nih.gov/pmc/blobs/20ab/5826652/5f0fa373da80/nihms873581f5.jpg

文献AI研究员

20分钟写一篇综述,助力文献阅读效率提升50倍。

立即体验

用中文搜PubMed

大模型驱动的PubMed中文搜索引擎

马上搜索

文档翻译

学术文献翻译模型,支持多种主流文档格式。

立即体验