Suppr超能文献

BAP1调节IP3R3介导的钙流入线粒体,从而抑制细胞转化。

BAP1 regulates IP3R3-mediated Ca flux to mitochondria suppressing cell transformation.

作者信息

Bononi Angela, Giorgi Carlotta, Patergnani Simone, Larson David, Verbruggen Kaitlyn, Tanji Mika, Pellegrini Laura, Signorato Valentina, Olivetto Federica, Pastorino Sandra, Nasu Masaki, Napolitano Andrea, Gaudino Giovanni, Morris Paul, Sakamoto Greg, Ferris Laura K, Danese Alberto, Raimondi Andrea, Tacchetti Carlo, Kuchay Shafi, Pass Harvey I, Affar El Bachir, Yang Haining, Pinton Paolo, Carbone Michele

机构信息

University of Hawaii Cancer Center, University of Hawaii, Honolulu, Hawaii 96813 USA.

Department of Morphology, Surgery and Experimental Medicine, University of Ferrara, Ferrara, 44121 Italy.

出版信息

Nature. 2017 Jun 22;546(7659):549-553. doi: 10.1038/nature22798. Epub 2017 Jun 14.

Abstract

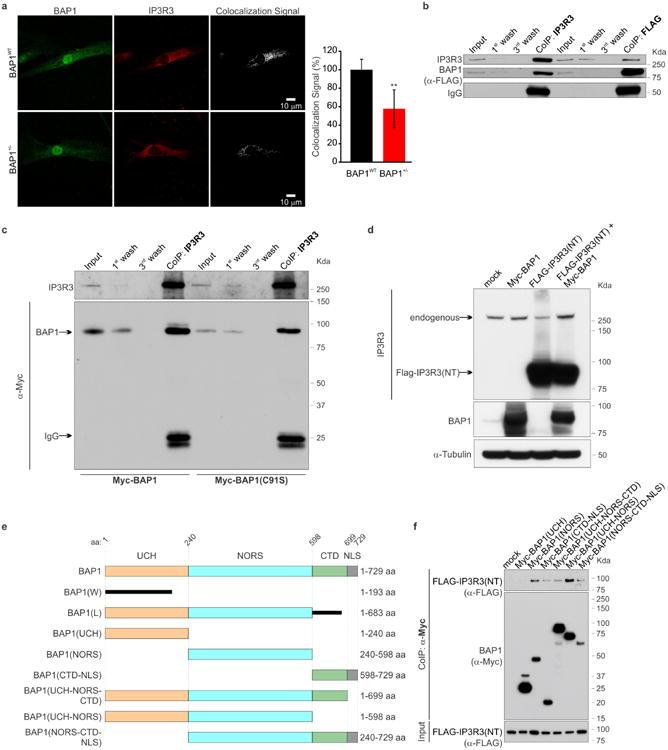
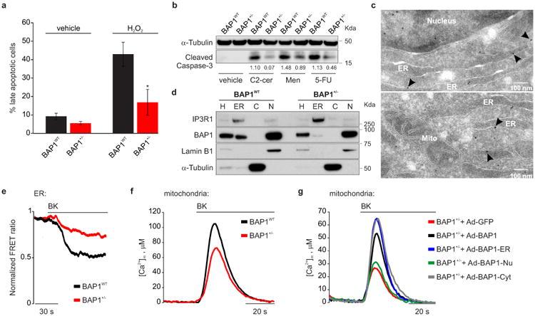
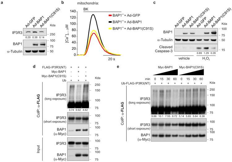
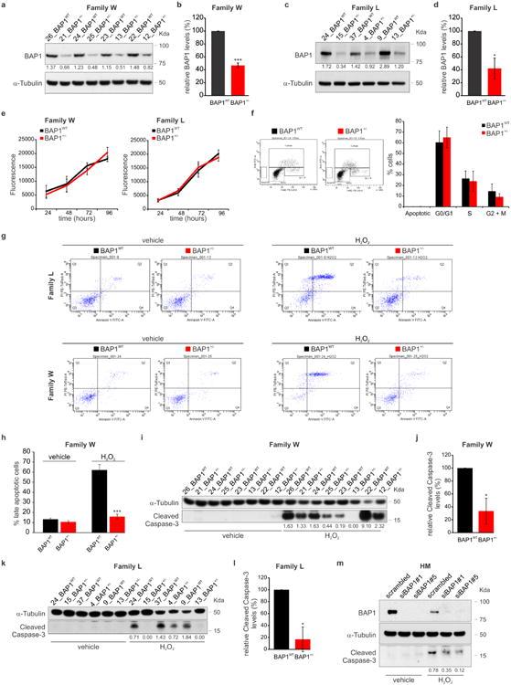
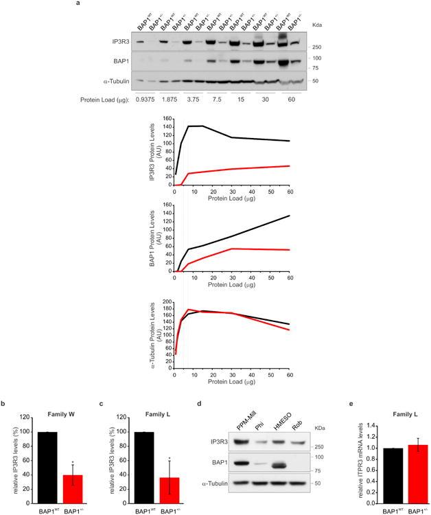
BRCA1-associated protein 1 (BAP1) is a potent tumour suppressor gene that modulates environmental carcinogenesis. All carriers of inherited heterozygous germline BAP1-inactivating mutations (BAP1) developed one and often several BAP1 malignancies in their lifetime, mostly malignant mesothelioma, uveal melanoma, and so on. Moreover, BAP1-acquired biallelic mutations are frequent in human cancers. BAP1 tumour suppressor activity has been attributed to its nuclear localization, where it helps to maintain genome integrity. The possible activity of BAP1 in the cytoplasm is unknown. Cells with reduced levels of BAP1 exhibit chromosomal abnormalities and decreased DNA repair by homologous recombination, indicating that BAP1 dosage is critical. Cells with extensive DNA damage should die and not grow into malignancies. Here we discover that BAP1 localizes at the endoplasmic reticulum. Here, it binds, deubiquitylates, and stabilizes type 3 inositol-1,4,5-trisphosphate receptor (IP3R3), modulating calcium (Ca) release from the endoplasmic reticulum into the cytosol and mitochondria, promoting apoptosis. Reduced levels of BAP1 in BAP1 carriers cause reduction both of IP3R3 levels and of Ca flux, preventing BAP1 cells that accumulate DNA damage from executing apoptosis. A higher fraction of cells exposed to either ionizing or ultraviolet radiation, or to asbestos, survive genotoxic stress, resulting in a higher rate of cellular transformation. We propose that the high incidence of cancers in BAP1 carriers results from the combined reduced nuclear and cytoplasmic activities of BAP1. Our data provide a mechanistic rationale for the powerful ability of BAP1 to regulate gene-environment interaction in human carcinogenesis.

摘要

乳腺癌1号关联蛋白1(BAP1)是一种强大的肿瘤抑制基因,可调节环境致癌作用。所有遗传性杂合种系BAP1失活突变(BAP1)的携带者在其一生中都会发生一种甚至多种BAP1相关恶性肿瘤,主要是恶性间皮瘤、葡萄膜黑色素瘤等。此外,BAP1获得性双等位基因突变在人类癌症中很常见。BAP1的肿瘤抑制活性归因于其核定位,它有助于维持基因组完整性。BAP1在细胞质中的可能活性尚不清楚。BAP1水平降低的细胞表现出染色体异常和同源重组介导的DNA修复减少,这表明BAP1的剂量至关重要。具有广泛DNA损伤的细胞应该死亡,而不是发展成恶性肿瘤。在这里,我们发现BAP1定位于内质网。在那里,它结合、去泛素化并稳定3型肌醇-1,4,5-三磷酸受体(IP3R3),调节钙(Ca)从内质网释放到细胞质和线粒体中,促进细胞凋亡。BAP1携带者中BAP1水平的降低导致IP3R3水平和钙通量的降低,阻止积累DNA损伤的BAP1细胞发生凋亡。暴露于电离辐射或紫外线辐射或石棉的细胞中,有更高比例的细胞在基因毒性应激下存活,导致更高的细胞转化速率。我们认为,BAP1携带者中癌症的高发病率是由于BAP1在细胞核和细胞质中的活性共同降低所致。我们的数据为BAP1在人类致癌过程中调节基因-环境相互作用的强大能力提供了一个机制上的解释。

https://cdn.ncbi.nlm.nih.gov/pmc/blobs/8e7b/5581194/539822f9a0c6/nihms872466f1.jpg

文献AI研究员

20分钟写一篇综述,助力文献阅读效率提升50倍。

立即体验

用中文搜PubMed

大模型驱动的PubMed中文搜索引擎

马上搜索

文档翻译

学术文献翻译模型,支持多种主流文档格式。

立即体验