Suppr超能文献

小分子抑制剂揭示了人类瓣状核酸内切酶1(FEN1)与DNA损伤反应基因之间的合成遗传相互作用。

Small molecule inhibitors uncover synthetic genetic interactions of human flap endonuclease 1 (FEN1) with DNA damage response genes.

作者信息

Ward Thomas A, McHugh Peter J, Durant Stephen T

机构信息

AstraZeneca, Innovative Medicines and Early Development Biotech Unit, Oncology Bioscience, Alderley Park, Macclesfield, Cheshire, United Kingdom.

Department of Oncology, MRC Weatherall Institute of Molecular Medicine, John Radcliffe Hospital, University of Oxford, Oxford, United Kingdom.

出版信息

PLoS One. 2017 Jun 19;12(6):e0179278. doi: 10.1371/journal.pone.0179278. eCollection 2017.

Abstract

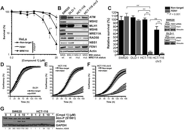
Flap endonuclease 1 (FEN1) is a structure selective endonuclease required for proficient DNA replication and the repair of DNA damage. Cellularly active inhibitors of this enzyme have previously been shown to induce a DNA damage response and, ultimately, cell death. High-throughput screens of human cancer cell-lines identify colorectal and gastric cell-lines with microsatellite instability (MSI) as enriched for cellular sensitivity to N-hydroxyurea series inhibitors of FEN1, but not the PARP inhibitor olaparib or other inhibitors of the DNA damage response. This sensitivity is due to a synthetic lethal interaction between FEN1 and MRE11A, which is often mutated in MSI cancers through instabilities at a poly(T) microsatellite repeat. Disruption of ATM is similarly synthetic lethal with FEN1 inhibition, suggesting that disruption of FEN1 function leads to the accumulation of DNA double-strand breaks. These are likely a result of the accumulation of aberrant replication forks, that accumulate as a consequence of a failure in Okazaki fragment maturation, as inhibition of FEN1 is toxic in cells disrupted for the Fanconi anemia pathway and post-replication repair. Furthermore, RAD51 foci accumulate as a consequence of FEN1 inhibition and the toxicity of FEN1 inhibitors increases in cells disrupted for the homologous recombination pathway, suggesting a role for homologous recombination in the resolution of damage induced by FEN1 inhibition. Finally, FEN1 appears to be required for the repair of damage induced by olaparib and cisplatin within the Fanconi anemia pathway, and may play a role in the repair of damage associated with its own disruption.

摘要

瓣内切核酸酶1(FEN1)是一种结构选择性内切核酸酶,是高效DNA复制和DNA损伤修复所必需的。此前已表明,该酶的细胞活性抑制剂可诱导DNA损伤反应,并最终导致细胞死亡。对人类癌细胞系的高通量筛选发现,微卫星不稳定(MSI)的结直肠癌和胃癌细胞系对FEN1的N-羟基脲系列抑制剂具有较高的细胞敏感性,但对PARP抑制剂奥拉帕尼或其他DNA损伤反应抑制剂不敏感。这种敏感性是由于FEN1和MRE11A之间的合成致死相互作用,MRE11A在MSI癌症中常因多聚(T)微卫星重复序列的不稳定性而发生突变。ATM的破坏与FEN1抑制同样具有合成致死性,这表明FEN1功能的破坏会导致DNA双链断裂的积累。这些可能是异常复制叉积累的结果,异常复制叉的积累是由于冈崎片段成熟失败所致,因为FEN1的抑制在因范可尼贫血途径和复制后修复而受损的细胞中是有毒的。此外,FEN1抑制会导致RAD51灶的积累,并且FEN1抑制剂在因同源重组途径受损的细胞中的毒性增加,这表明同源重组在解决FEN1抑制诱导的损伤中起作用。最后,FEN1似乎是范可尼贫血途径中奥拉帕尼和顺铂诱导损伤修复所必需的,并且可能在与其自身破坏相关的损伤修复中发挥作用。

https://cdn.ncbi.nlm.nih.gov/pmc/blobs/4b0c/5476263/0897282938bb/pone.0179278.g001.jpg

文献AI研究员

20分钟写一篇综述,助力文献阅读效率提升50倍。

立即体验

用中文搜PubMed

大模型驱动的PubMed中文搜索引擎

马上搜索

文档翻译

学术文献翻译模型,支持多种主流文档格式。

立即体验