Suppr超能文献

敲低中介体亚基 Med19 通过下调 Wnt/β-连环蛋白信号通路抑制膀胱癌细胞的增殖和迁移。

Knockdown of mediator subunit Med19 suppresses bladder cancer cell proliferation and migration by downregulating Wnt/β-catenin signalling pathway.

机构信息

Department of Urology, The Affiliated Yantai Yuhuangding Hospital of Qingdao University, Yantai, Shandong, China.

Department of Stem Cell Biology and Regenerative Medicine, Lerner Research Institute, Cleveland Clinic, Cleveland, OH, USA.

出版信息

J Cell Mol Med. 2017 Dec;21(12):3254-3263. doi: 10.1111/jcmm.13229. Epub 2017 Jun 19.

Abstract

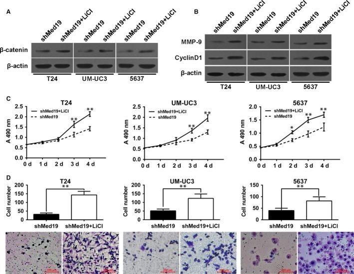
Mediator complex subunit 19 (Med19), a RNA polymerase II-embedded coactivator, is reported to be involved in bladder cancer (BCa) progression, but its functional contribution to this process is poorly understood. Here, we investigate the effects of Med19 on malignant behaviours of BCa, as well as to elucidate the possible mechanisms. Med19 expression in 15 BCa tissues was significantly higher than adjacent paired normal tissues using real-time PCR and Western blot analysis. Immunohistochemical staining of 167 paraffin-embedded BCa tissues was performed, and the results showed that high Med19 protein level was positively correlated with clinical stages and histopathological grade. Med19 was knocked down in BCa cells using short-hairpin RNA. Functional assays showed that knocking-down of Med19 can suppress cell proliferation and migration in T24, UM-UC3 cells and 5637 in vitro, and inhibited BCa tumour growth in vivo. TOP/FOPflash reporter assay revealed that Med19 knockdown decreased the activity of Wnt/β-catenin pathway, and the target genes of Wnt/β-catenin pathway were down-regulated, including Wnt2, β-catenin, Cyclin-D1 and MMP-9. However, protein levels of Gsk3β and E-cadherin were elevated. Our data suggest that Med19 expression correlates with aggressive characteristics of BCa and Med19 knockdown suppresses the proliferation and migration of BCa cells through down-regulating the Wnt/β-catenin pathway, thereby highlighting Med19 as a potential therapeutic target for BCa treatment.

摘要

中介体复合物亚基 19(Med19)是 RNA 聚合酶 II 嵌入的共激活因子,据报道参与膀胱癌(BCa)的进展,但它对这一过程的功能贡献知之甚少。在这里,我们研究了 Med19 对 BCa 恶性行为的影响,并阐明了可能的机制。使用实时 PCR 和 Western blot 分析,我们发现 15 例 BCa 组织中的 Med19 表达明显高于相邻配对的正常组织。对 167 例石蜡包埋的 BCa 组织进行了免疫组织化学染色,结果表明高 Med19 蛋白水平与临床分期和组织病理学分级呈正相关。使用短发夹 RNA 敲低 BCa 细胞中的 Med19。功能测定表明,敲低 Med19 可以抑制 T24、UM-UC3 细胞和 5637 细胞的体外增殖和迁移,并抑制体内 BCa 肿瘤的生长。TOP/FOPflash 报告基因检测显示,Med19 敲低降低了 Wnt/β-catenin 通路的活性,Wnt/β-catenin 通路的靶基因下调,包括 Wnt2、β-catenin、Cyclin-D1 和 MMP-9。然而,Gsk3β 和 E-cadherin 的蛋白水平升高。我们的数据表明,Med19 表达与 BCa 的侵袭性特征相关,Med19 敲低通过下调 Wnt/β-catenin 通路抑制 BCa 细胞的增殖和迁移,从而强调 Med19 作为 BCa 治疗的潜在治疗靶点。

https://cdn.ncbi.nlm.nih.gov/pmc/blobs/1bc1/5706513/0b9f29b3714d/JCMM-21-3254-g001.jpg

文献AI研究员

20分钟写一篇综述,助力文献阅读效率提升50倍。

立即体验

用中文搜PubMed

大模型驱动的PubMed中文搜索引擎

马上搜索

文档翻译

学术文献翻译模型,支持多种主流文档格式。

立即体验