Suppr超能文献

正反馈回路通过 miR-210 介导的 RUNX3 抑制促进百草枯诱导的 EMT 中的 HIF-1α 稳定性。

A positive feedback loop promotes HIF-1α stability through miR-210-mediated suppression of RUNX3 in paraquat-induced EMT.

机构信息

Department of Critical Care Medicine, Shanghai General Hospital, Shanghai Jiaotong University, School of Medicine, Shanghai, China.

出版信息

J Cell Mol Med. 2017 Dec;21(12):3529-3539. doi: 10.1111/jcmm.13264. Epub 2017 Jul 12.

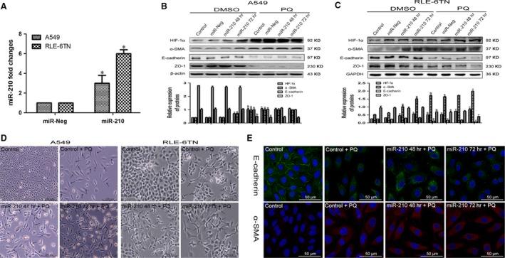
Abstract

Irreversible pulmonary fibrosis induced by paraquat (PQ) poisoning is the major cause of death in patients with PQ poisoning. The epithelial-mesenchymal transition (EMT) is postulated to be one of the main mechanisms of pulmonary fibrosis. Here, we investigated the role of miR-210 in PQ-induced EMT and its relationship with hypoxia-inducible factor-1α (HIF-1α). Western blotting, immunofluorescence, immunoprecipitation and other methods were used in this study. We found that miR-210 expression was significantly increased after PQ poisoning, and it may be regulated by HIF-1α. Overexpression of miR-210 further increased the HIF-1α protein level and promoted EMT. Moreover, miR-210 knock-down reduced the HIF-1α protein level and decreased the degree of EMT. Runt-related transcription factor-3 (RUNX3), a direct target of miR-210, was inhibited by miR-210 in response to PQ poisoning. RUNX3 increased the hydroxylation ability of prolyl hydroxylase domain-containing protein 2 (PHD2), a key enzyme that promotes HIF-1α degradation. PHD2 immunoprecipitated with RUNX3 and its level changed similarly to that of RUNX3. The expression of the HIF-1α protein was significantly reduced when RUNX3 was overexpressed. HIF-1α protein levels were markedly increased when RUNX3 was silenced. Based on these results, a positive feedback loop may exist between miR-210 and HIF-1α. The mechanism may function through miR-210-mediated repression of RUNX3, which further decreases the hydroxylation activity of PHD2, enhances the stability of HIF-1α, and promotes PQ-induced EMT, aggravating the progression of pulmonary fibrosis. This study further elucidates the mechanism of PQ-induced pulmonary fibrosis and may provide a new perspective for the future development of therapies.

摘要

百草枯(PQ)中毒引起的不可逆性肺纤维化是导致 PQ 中毒患者死亡的主要原因。上皮-间充质转化(EMT)被认为是肺纤维化的主要机制之一。在这里,我们研究了 miR-210 在 PQ 诱导的 EMT 中的作用及其与缺氧诱导因子-1α(HIF-1α)的关系。本研究采用 Western blot、免疫荧光、免疫沉淀等方法。我们发现 PQ 中毒后 miR-210 的表达明显增加,可能受 HIF-1α调节。miR-210 的过表达进一步增加了 HIF-1α 蛋白水平,并促进 EMT。此外,miR-210 敲低降低了 HIF-1α 蛋白水平并降低了 EMT 程度。RUNX3,miR-210 的直接靶标,在 PQ 中毒时被 miR-210 抑制。RUNX3 抑制脯氨酰羟化酶结构域蛋白 2(PHD2),一种促进 HIF-1α 降解的关键酶的羟化能力。与 RUNX3 共沉淀的 PHD2 及其水平与 RUNX3 相似。过表达 RUNX3 时,HIF-1α 蛋白表达明显减少。沉默 RUNX3 时,HIF-1α 蛋白水平明显增加。基于这些结果,miR-210 和 HIF-1α 之间可能存在正反馈环。该机制可能通过 miR-210 介导的 RUNX3 抑制起作用,从而进一步降低 PHD2 的羟化活性,增强 HIF-1α 的稳定性,促进 PQ 诱导的 EMT,加重肺纤维化的进展。本研究进一步阐明了 PQ 诱导肺纤维化的机制,为未来治疗方法的发展提供了新的视角。

https://cdn.ncbi.nlm.nih.gov/pmc/blobs/f93d/5706527/458991f330ff/JCMM-21-3529-g001.jpg

文献AI研究员

20分钟写一篇综述,助力文献阅读效率提升50倍。

立即体验

用中文搜PubMed

大模型驱动的PubMed中文搜索引擎

马上搜索

文档翻译

学术文献翻译模型,支持多种主流文档格式。

立即体验