Suppr超能文献

TRIM21 对于弓形虫感染的存活至关重要,并且定位于 GBP 阳性的虫体空泡中。

TRIM21 is critical for survival of Toxoplasma gondii infection and localises to GBP-positive parasite vacuoles.

机构信息

The Francis Crick Institute, 1 Midland Road, London, NW1 1AT, UK.

出版信息

Sci Rep. 2017 Jul 12;7(1):5209. doi: 10.1038/s41598-017-05487-7.

Abstract

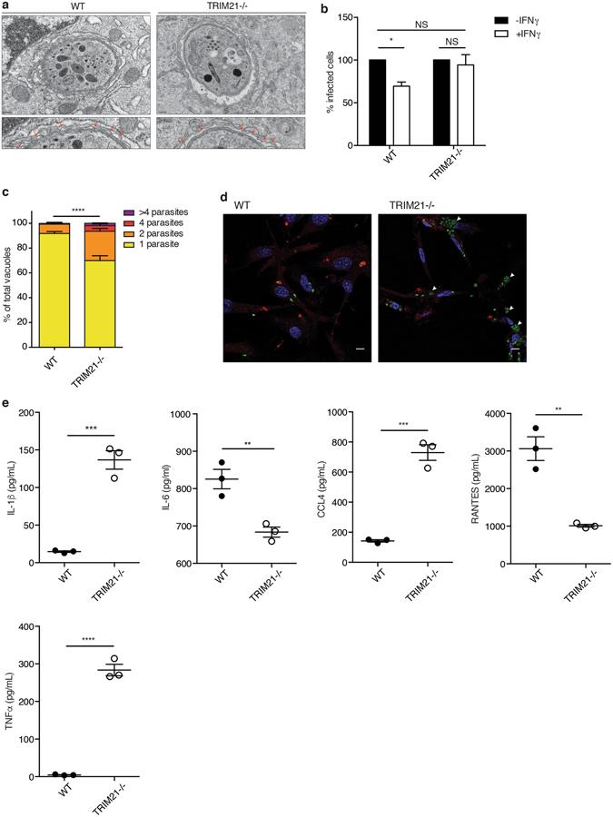
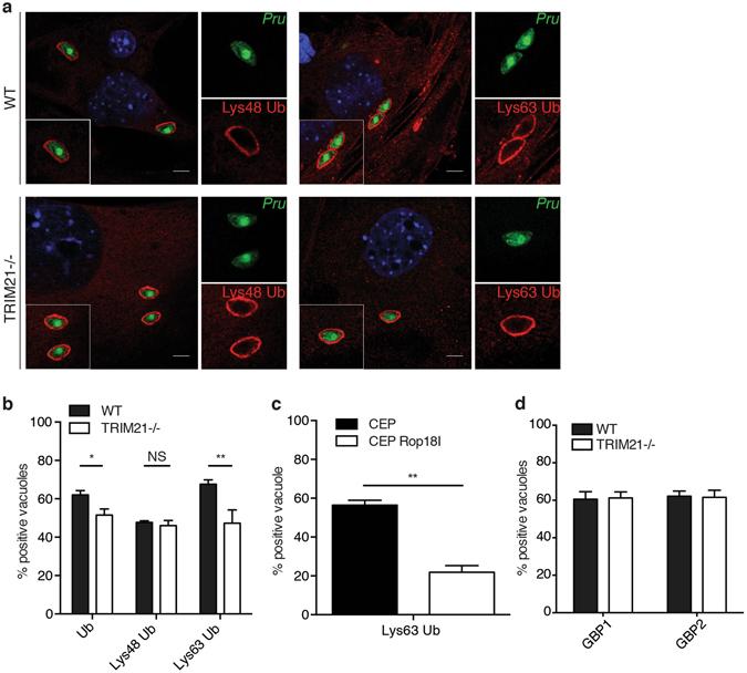
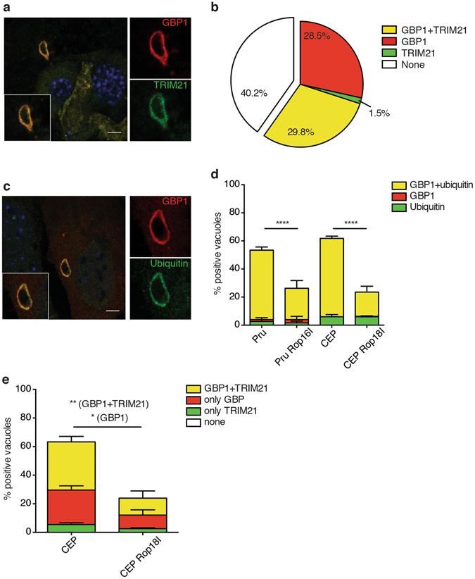
Interferon gamma (IFNγ) is the major proinflammatory cytokine conferring resistance to the intracellular vacuolar pathogen Toxoplasma gondii by inducing the destruction of the parasitophorous vacuole (PV). We previously identified TRIM21 as an IFNγ-driven E3 ubiquitin ligase mediating the deposition of ubiquitin around pathogen inclusions. Here, we show that TRIM21 knockout mice were highly susceptible to Toxoplasma infection, exhibiting decreased levels of serum inflammatory cytokines and higher parasite burden in the peritoneum and brain. We demonstrate that IFNγ drives recruitment of TRIM21 to GBP1-positive Toxoplasma vacuoles, leading to Lys63-linked ubiquitination of the vacuole and restriction of parasite early replication without interfering with vacuolar disruption. As seen in vivo, TRIM21 impacted the secretion of inflammatory cytokines. This study identifies TRIM21 as a previously unknown modulator of Toxoplasma gondii resistance in vivo thereby extending host innate immune recognition of eukaryotic pathogens to include E3 ubiquitin ligases.

摘要

干扰素γ(IFNγ)是一种主要的促炎细胞因子,通过诱导寄生泡(PV)的破坏,赋予细胞内囊泡病原体弓形虫的抗性。我们之前发现 TRIM21 是一种 IFNγ 驱动的 E3 泛素连接酶,介导病原体包含物周围的泛素沉积。在这里,我们表明 TRIM21 敲除小鼠对弓形虫感染高度敏感,表现为血清炎症细胞因子水平降低,腹膜和脑组织中的寄生虫负担增加。我们证明 IFNγ 驱动 TRIM21 募集到 GBP1 阳性的弓形虫空泡中,导致空泡的 Lys63 连接泛素化,并限制寄生虫的早期复制,而不干扰空泡的破坏。与体内观察到的情况一样,TRIM21 影响炎症细胞因子的分泌。这项研究确定了 TRIM21 是体内弓形虫抗性的一个以前未知的调节剂,从而将宿主先天免疫对真核病原体的识别扩展到包括 E3 泛素连接酶。

https://cdn.ncbi.nlm.nih.gov/pmc/blobs/b8c1/5507857/b673c4b20868/41598_2017_5487_Fig1_HTML.jpg

文献AI研究员

20分钟写一篇综述,助力文献阅读效率提升50倍。

立即体验

用中文搜PubMed

大模型驱动的PubMed中文搜索引擎

马上搜索

文档翻译

学术文献翻译模型,支持多种主流文档格式。

立即体验