Suppr超能文献

果糖-1,6-二磷酸和醛缩酶通过AMPK介导葡萄糖感知。

Fructose-1,6-bisphosphate and aldolase mediate glucose sensing by AMPK.

作者信息

Zhang Chen-Song, Hawley Simon A, Zong Yue, Li Mengqi, Wang Zhichao, Gray Alexander, Ma Teng, Cui Jiwen, Feng Jin-Wei, Zhu Mingjiang, Wu Yu-Qing, Li Terytty Yang, Ye Zhiyun, Lin Shu-Yong, Yin Huiyong, Piao Hai-Long, Hardie D Grahame, Lin Sheng-Cai

机构信息

State Key Laboratory for Cellular Stress Biology, Innovation Center for Cell Signaling Network, School of Life Sciences, Xiamen University, Fujian 361102, China.

Division of Cell Signalling and Immunology, College of Life Sciences, University of Dundee, Dundee DD1 5EH, UK.

出版信息

Nature. 2017 Aug 3;548(7665):112-116. doi: 10.1038/nature23275. Epub 2017 Jul 19.

Abstract

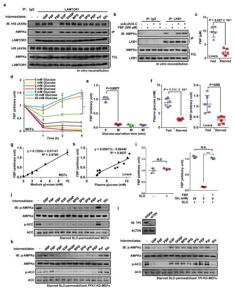
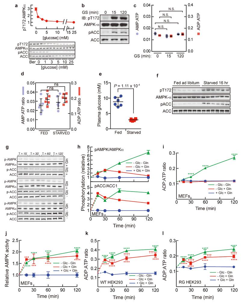
The major energy source for most cells is glucose, from which ATP is generated via glycolysis and/or oxidative metabolism. Glucose deprivation activates AMP-activated protein kinase (AMPK), but it is unclear whether this activation occurs solely via changes in AMP or ADP, the classical activators of AMPK. Here, we describe an AMP/ADP-independent mechanism that triggers AMPK activation by sensing the absence of fructose-1,6-bisphosphate (FBP), with AMPK being progressively activated as extracellular glucose and intracellular FBP decrease. When unoccupied by FBP, aldolases promote the formation of a lysosomal complex containing at least v-ATPase, ragulator, axin, liver kinase B1 (LKB1) and AMPK, which has previously been shown to be required for AMPK activation. Knockdown of aldolases activates AMPK even in cells with abundant glucose, whereas the catalysis-defective D34S aldolase mutant, which still binds FBP, blocks AMPK activation. Cell-free reconstitution assays show that addition of FBP disrupts the association of axin and LKB1 with v-ATPase and ragulator. Importantly, in some cell types AMP/ATP and ADP/ATP ratios remain unchanged during acute glucose starvation, and intact AMP-binding sites on AMPK are not required for AMPK activation. These results establish that aldolase, as well as being a glycolytic enzyme, is a sensor of glucose availability that regulates AMPK.

摘要

大多数细胞的主要能量来源是葡萄糖,通过糖酵解和/或氧化代谢从葡萄糖生成ATP。葡萄糖剥夺会激活AMP激活的蛋白激酶(AMPK),但尚不清楚这种激活是否仅通过AMPK的经典激活剂AMP或ADP的变化而发生。在这里,我们描述了一种不依赖AMP/ADP的机制,该机制通过感知1,6-二磷酸果糖(FBP)的缺失来触发AMPK激活,随着细胞外葡萄糖和细胞内FBP的减少,AMPK会逐渐被激活。当未被FBP占据时,醛缩酶会促进形成一种溶酶体复合物,该复合物至少包含v-ATP酶、ragulator、轴蛋白、肝激酶B1(LKB1)和AMPK,先前已证明这是AMPK激活所必需的。敲低醛缩酶即使在葡萄糖丰富的细胞中也能激活AMPK,而仍能结合FBP的催化缺陷型D34S醛缩酶突变体则会阻断AMPK激活。无细胞重建试验表明,添加FBP会破坏轴蛋白和LKB1与v-ATP酶和ragulator的结合。重要的是,在某些细胞类型中,急性葡萄糖饥饿期间AMP/ATP和ADP/ATP比率保持不变,AMPK激活不需要AMPK上完整的AMP结合位点。这些结果表明,醛缩酶不仅是一种糖酵解酶,还是一种调节AMPK的葡萄糖可用性传感器。

https://cdn.ncbi.nlm.nih.gov/pmc/blobs/cc64/5544942/ea1da9c7e6ca/emss-73130-f005.jpg

文献AI研究员

20分钟写一篇综述,助力文献阅读效率提升50倍。

立即体验

用中文搜PubMed

大模型驱动的PubMed中文搜索引擎

马上搜索

文档翻译

学术文献翻译模型,支持多种主流文档格式。

立即体验