Suppr超能文献

输出的伴侣蛋白Hsp70-x支持恶性疟原虫血液阶段寄生虫的毒力功能。

The exported chaperone Hsp70-x supports virulence functions for Plasmodium falciparum blood stage parasites.

作者信息

Charnaud Sarah C, Dixon Matthew W A, Nie Catherine Q, Chappell Lia, Sanders Paul R, Nebl Thomas, Hanssen Eric, Berriman Matthew, Chan Jo-Anne, Blanch Adam J, Beeson James G, Rayner Julian C, Przyborski Jude M, Tilley Leann, Crabb Brendan S, Gilson Paul R

机构信息

Burnet Institute, Melbourne, Victoria, Australia.

Department of Biochemistry and Molecular Biology, The University of Melbourne, Melbourne, Victoria, Australia.

出版信息

PLoS One. 2017 Jul 21;12(7):e0181656. doi: 10.1371/journal.pone.0181656. eCollection 2017.

Abstract

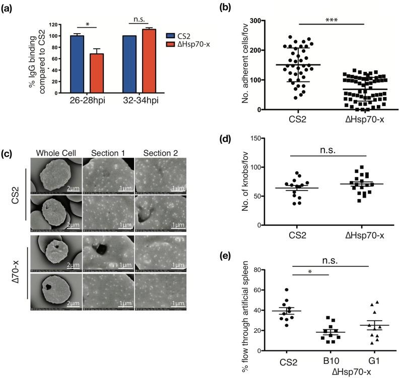
Malaria is caused by five different Plasmodium spp. in humans each of which modifies the host erythrocyte to survive and replicate. The two main causes of malaria, P. falciparum and P. vivax, differ in their ability to cause severe disease, mainly due to differences in the cytoadhesion of infected erythrocytes (IE) in the microvasculature. Cytoadhesion of P. falciparum in the brain leads to a large number of deaths each year and is a consequence of exported parasite proteins, some of which modify the erythrocyte cytoskeleton while others such as PfEMP1 project onto the erythrocyte surface where they bind to endothelial cells. Here we investigate the effects of knocking out an exported Hsp70-type chaperone termed Hsp70-x that is present in P. falciparum but not P. vivax. Although the growth of Δhsp70-x parasites was unaffected, the export of PfEMP1 cytoadherence proteins was delayed and Δhsp70-x IE had reduced adhesion. The Δhsp70-x IE were also more rigid than wild-type controls indicating changes in the way the parasites modified their host erythrocyte. To investigate the cause of this, transcriptional and translational changes in exported and chaperone proteins were monitored and some changes were observed. We propose that PfHsp70-x is not essential for survival in vitro, but may be required for the efficient export and functioning of some P. falciparum exported proteins.

摘要

疟疾由五种不同的疟原虫引起,每种疟原虫都会改变宿主红细胞以实现存活和繁殖。疟疾的两个主要致病原,恶性疟原虫和间日疟原虫,在导致严重疾病的能力上有所不同,这主要是由于受感染红细胞(IE)在微血管中的细胞黏附存在差异。恶性疟原虫在脑部的细胞黏附每年导致大量死亡,这是由输出的寄生虫蛋白造成的,其中一些蛋白会改变红细胞细胞骨架,而其他一些蛋白,如恶性疟原虫红细胞膜蛋白1(PfEMP1)则突出到红细胞表面并与内皮细胞结合。在此,我们研究敲除一种名为Hsp70-x的输出型热休克蛋白70(Hsp70)类伴侣蛋白的影响,该蛋白存在于恶性疟原虫中,但不存在于间日疟原虫中。尽管Δhsp70-x疟原虫的生长未受影响,但PfEMP1细胞黏附蛋白的输出被延迟,且Δhsp70-x IE的黏附性降低。与野生型对照相比,Δhsp70-x IE也更僵硬,这表明寄生虫改变其宿主红细胞的方式发生了变化。为了探究其原因,我们监测了输出蛋白和伴侣蛋白的转录和翻译变化,并观察到了一些变化。我们提出,PfHsp70-x对体外存活并非必不可少,但可能是某些恶性疟原虫输出蛋白有效输出和发挥功能所必需的。

https://cdn.ncbi.nlm.nih.gov/pmc/blobs/2433/5521827/c02aecbf2406/pone.0181656.g001.jpg

文献AI研究员

20分钟写一篇综述,助力文献阅读效率提升50倍。

立即体验

用中文搜PubMed

大模型驱动的PubMed中文搜索引擎

马上搜索

文档翻译

学术文献翻译模型,支持多种主流文档格式。

立即体验