Suppr超能文献

从澳大利亚化合物库的“开放式支架”中筛选出一种新的化学实体,该实体对不同发育阶段的旋毛虫和其他寄生线虫具有驱虫活性。

Screening of the 'Open Scaffolds' collection from Compounds Australia identifies a new chemical entity with anthelmintic activities against different developmental stages of the barber's pole worm and other parasitic nematodes.

机构信息

Faculty of Veterinary and Agricultural Sciences, The University of Melbourne, Parkville, Victoria, Australia; Faculty of Science and Technology, Federation University, Ballarat, Victoria 3350, Australia.

Faculty of Veterinary and Agricultural Sciences, The University of Melbourne, Parkville, Victoria, Australia.

出版信息

Int J Parasitol Drugs Drug Resist. 2017 Dec;7(3):286-294. doi: 10.1016/j.ijpddr.2017.05.004. Epub 2017 May 28.

Abstract

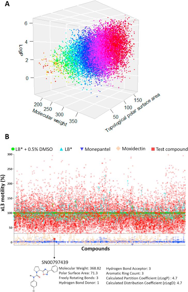
The discovery and development of novel anthelmintic classes is essential to sustain the control of socioeconomically important parasitic worms of humans and animals. With the aim of offering novel, lead-like scaffolds for drug discovery, Compounds Australia released the 'Open Scaffolds' collection containing 33,999 compounds, with extensive information available on the physicochemical properties of these chemicals. In the present study, we screened 14,464 prioritised compounds from the 'Open Scaffolds' collection against the exsheathed third-stage larvae (xL3s) of Haemonchus contortus using recently developed whole-organism screening assays. We identified a hit compound, called SN00797439, which was shown to reproducibly reduce xL3 motility by ≥ 70%; this compound induced a characteristic, "coiled" xL3 phenotype (IC = 3.46-5.93 μM), inhibited motility of fourth-stage larvae (L4s; IC = 0.31-12.5 μM) and caused considerable cuticular damage to L4s in vitro. When tested on other parasitic nematodes in vitro, SN00797439 was shown to inhibit (IC = 3-50 μM) adults of Ancylostoma ceylanicum (hookworm) and first-stage larvae of Trichuris muris (whipworm) and eventually kill (>90%) these stages. Furthermore, this compound completely inhibited the motility of female and male adults of Brugia malayi (50-100 μM) as well as microfilariae of both B. malayi and Dirofilaria immitis (heartworm). Overall, these results show that SN00797439 acts against genetically (evolutionarily) distant parasitic nematodes i.e. H. contortus and A. ceylanicum [strongyloids] vs. B. malayi and D. immitis [filarioids] vs. T. muris [enoplid], and, thus, might offer a novel, lead-like scaffold for the development of a relatively broad-spectrum anthelmintic. Our future work will focus on assessing the activity of SN00797439 against other pathogens that cause neglected tropical diseases, optimising analogs with improved biological activities and characterising their targets.

摘要

新型驱虫药类别的发现和开发对于维持人类和动物重要寄生蠕虫的控制至关重要。为了提供新型的、类似先导的药物发现支架,澳大利亚化合物公司发布了包含 33999 种化合物的“开放支架”库,这些化学物质的理化性质信息广泛可用。在本研究中,我们使用最近开发的全器官筛选测定法,对“开放支架”库中的 14464 种优先化合物对捻转血矛线虫(Haemonchus contortus)去鞘的第三期幼虫(xL3s)进行了筛选。我们鉴定出一种名为 SN00797439 的有效化合物,该化合物可重复性地将 xL3 的运动性降低≥70%;该化合物诱导 xL3 出现特征性的“卷曲”表型(IC = 3.46-5.93 μM),抑制第四期幼虫(L4s;IC = 0.31-12.5 μM)的运动,并在体外对 L4s 造成相当大的角质层损伤。当在体外测试其他寄生线虫时,SN00797439 被证明可抑制(IC = 3-50 μM)Ancylostoma ceylanicum(钩虫)的成虫和 Trichuris muris(鞭虫)的第一期幼虫,并最终杀死(> 90%)这些阶段。此外,该化合物完全抑制了 Brugia malayi(50-100 μM)的雌性和雄性成虫以及微丝蚴的运动,以及 Bothriocephalus malayi 和 Dirofilaria immitis(心丝虫)的微丝蚴。总体而言,这些结果表明,SN00797439 对遗传上(进化上)不同的寄生线虫具有活性,即 H. contortus 和 A. ceylanicum [Strongyloides]与 B. malayi 和 D. immitis [Filarioides]与 T. muris [Enoplida],因此,它可能为开发相对广谱的驱虫药提供一种新型的、类似先导的支架。我们未来的工作将集中评估 SN00797439 对其他引起被忽视热带病的病原体的活性,优化具有改善的生物学活性的类似物,并对其靶标进行表征。

https://cdn.ncbi.nlm.nih.gov/pmc/blobs/75e3/5517787/9064d9d7bd83/fx1.jpg

文献AI研究员

20分钟写一篇综述,助力文献阅读效率提升50倍。

立即体验

用中文搜PubMed

大模型驱动的PubMed中文搜索引擎

马上搜索

文档翻译

学术文献翻译模型,支持多种主流文档格式。

立即体验