Suppr超能文献

丹参酮IIA通过调节STAT3-CCL2信号通路抑制膀胱癌细胞的上皮-间质转化

Tanshinone IIA Inhibits Epithelial-Mesenchymal Transition in Bladder Cancer Cells via Modulation of STAT3-CCL2 Signaling.

作者信息

Huang Sung-Ying, Chang Shu-Fang, Liao Kuan-Fu, Chiu Sheng-Chun

机构信息

Department of Ophthalmology, Hsinchu Mackay Memorial Hospital, No. 690, Sec. 2, Guangfu Rd., East Dist, Hsinchu City 30071, Taiwan.

Department of Research, Taichung Tzu Chi Hospital, Buddhist Tzu Chi Medical Foundation, No. 88, Section 1, Fengxing Road, Tanzi Dist., Taichung City 427, Taiwan.

出版信息

Int J Mol Sci. 2017 Jul 25;18(8):1616. doi: 10.3390/ijms18081616.

Abstract

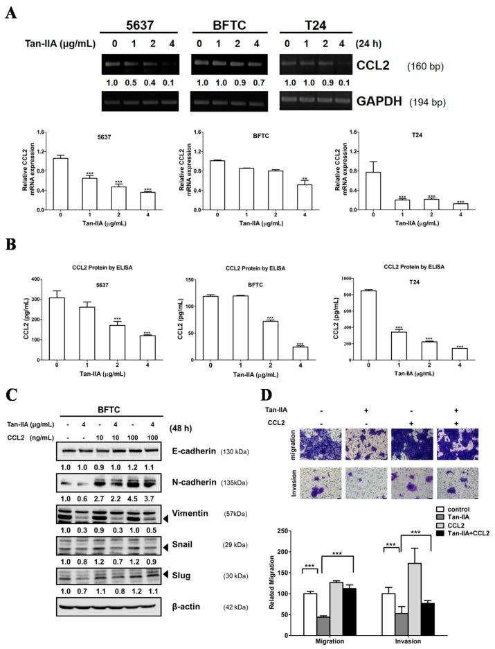
Tanshinone IIA (Tan-IIA) is an extract from the widely used traditional Chinese medicine (TCM) Danshen (), and has been found to attenuate the proliferation of bladder cancer (BCa) cells (The IC were: 5637, 2.6 μg/mL; BFTC, 2 μg/mL; T24, 2.7 μg/mL, respectively.). However, the mechanism of the effect of Tan-IIA on migration inhibition of BCa cells remains unclear. This study investigates the anti-metastatic effect of Tan-IIA in human BCa cells and clarifies its molecular mechanism. Three human BCa cell lines, 5637, BFTC and T24, were used for subsequent experiments. Cell migration and invasion were evaluated by transwell assays. Real-time RT-PCR and western blotting were performed to detect epithelial-mesenchymal transition (EMT)-related gene expression. The enzymatic activity of matrix metalloproteinases (MMP) was evaluated by zymography assay. Tan-IIA inhibited the migration and invasion of human BCa cells. Tan-IIA suppressed both the protein expression and enzymatic activity of MMP-9/-2 in human BCa cells. Tan-IIA up-regulated the epithelial marker E-cadherin and down-regulated mesenchymal markers such as N-cadherin and Vimentin, along with transcription regulators such as Snail and Slug in BCa cells in a time- and dose-dependent manner. Mechanism dissection revealed that Tan-IIA-inhibited BCa cell invasion could function via suppressed chemokine (C-C motif) ligand 2 (CCL2) expression, which could be reversed by the addition of CCL2 recombinant protein. Furthermore, Tan-IIA could inhibit the phosphorylation of the signal transducer and activator of transcription 3 (STAT3) (Tyr705), which cannot be restored by the CCL2 recombinant protein addition. These data implicated that Tan-IIA might suppress EMT on BCa cells through STAT3-CCL2 signaling inhibition. Tan-IIA inhibits EMT of BCa cells via modulation of STAT3-CCL2 signaling. Our findings suggest that Tan-IIA can serve as a potential anti-metastatic agent in BCa therapy.

摘要

丹参酮IIA(Tan-IIA)是从广泛使用的传统中药丹参中提取的,已发现其可抑制膀胱癌细胞(BCa)的增殖(IC分别为:5637细胞系2.6μg/mL;BFTC细胞系2μg/mL;T24细胞系2.7μg/mL)。然而,Tan-IIA对BCa细胞迁移抑制作用的机制仍不清楚。本研究探讨Tan-IIA在人BCa细胞中的抗转移作用并阐明其分子机制。使用三种人BCa细胞系5637、BFTC和T24进行后续实验。通过Transwell实验评估细胞迁移和侵袭能力。采用实时RT-PCR和蛋白质印迹法检测上皮-间质转化(EMT)相关基因的表达。通过酶谱分析评估基质金属蛋白酶(MMP)的酶活性。Tan-IIA抑制人BCa细胞的迁移和侵袭。Tan-IIA抑制人BCa细胞中MMP-9/-2的蛋白表达和酶活性。Tan-IIA以时间和剂量依赖性方式上调BCa细胞中上皮标志物E-钙黏蛋白,并下调间充质标志物如N-钙黏蛋白和波形蛋白,以及转录调节因子如Snail和Slug。机制研究表明,Tan-IIA抑制BCa细胞侵袭可能是通过抑制趋化因子(C-C基序)配体2(CCL2)的表达来实现的,添加CCL2重组蛋白可逆转这种抑制作用。此外,Tan-IIA可抑制信号转导和转录激活因子3(STAT3)(Tyr705)的磷酸化,添加CCL2重组蛋白不能恢复这种抑制作用。这些数据表明,Tan-IIA可能通过抑制STAT3-CCL2信号通路来抑制BCa细胞的EMT。Tan-IIA通过调节STAT3-CCL2信号通路抑制BCa细胞的EMT。我们的研究结果表明,Tan-IIA可作为BCa治疗中一种潜在的抗转移药物。

https://cdn.ncbi.nlm.nih.gov/pmc/blobs/4b43/5578008/04d5f30895a6/ijms-18-01616-g001.jpg

文献AI研究员

20分钟写一篇综述,助力文献阅读效率提升50倍。

立即体验

用中文搜PubMed

大模型驱动的PubMed中文搜索引擎

马上搜索

文档翻译

学术文献翻译模型,支持多种主流文档格式。

立即体验