Suppr超能文献

TDP2在基因转录过程中抑制DNA拓扑异构酶II诱导的染色体易位。

TDP2 suppresses chromosomal translocations induced by DNA topoisomerase II during gene transcription.

作者信息

Gómez-Herreros Fernando, Zagnoli-Vieira Guido, Ntai Ioanna, Martínez-Macías María Isabel, Anderson Rhona M, Herrero-Ruíz Andrés, Caldecott Keith W

机构信息

Genome Damage and Stability Centre, School of Life Sciences, University of Sussex, Falmer, Brighton, BN1 9RQ, UK.

Instituto de Biomedicina de Sevilla (IBiS), Hospital Virgen del Rocío-CSIC-Universidad de Sevilla, Seville, 41013, Spain.

出版信息

Nat Commun. 2017 Aug 10;8(1):233. doi: 10.1038/s41467-017-00307-y.

Abstract

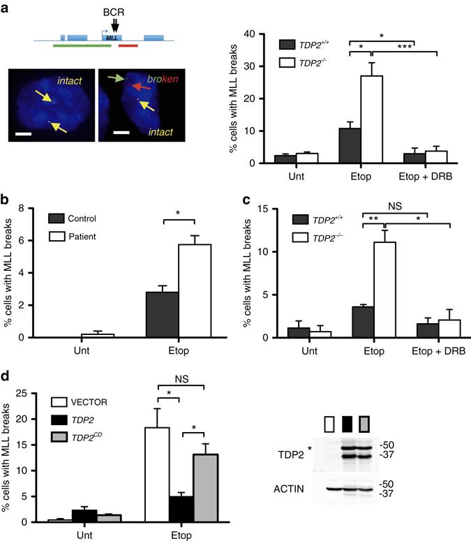
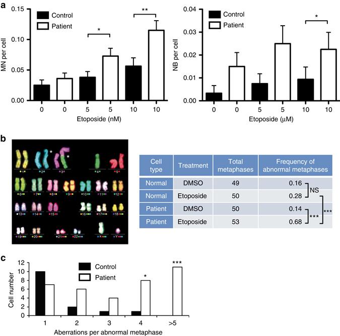
DNA double-strand breaks (DSBs) induced by abortive topoisomerase II (TOP2) activity are a potential source of genome instability and chromosome translocation. TOP2-induced DNA double-strand breaks are rejoined in part by tyrosyl-DNA phosphodiesterase 2 (TDP2)-dependent non-homologous end-joining (NHEJ), but whether this process suppresses or promotes TOP2-induced translocations is unclear. Here, we show that TDP2 rejoins DSBs induced during transcription-dependent TOP2 activity in breast cancer cells and at the translocation 'hotspot', MLL. Moreover, we find that TDP2 suppresses chromosome rearrangements induced by TOP2 and reduces TOP2-induced chromosome translocations that arise during gene transcription. Interestingly, however, we implicate TDP2-dependent NHEJ in the formation of a rare subclass of translocations associated previously with therapy-related leukemia and characterized by junction sequences with 4-bp of perfect homology. Collectively, these data highlight the threat posed by TOP2-induced DSBs during transcription and demonstrate the importance of TDP2-dependent non-homologous end-joining in protecting both gene transcription and genome stability.DNA double-strand breaks (DSBs) induced by topoisomerase II (TOP2) are rejoined by TDP2-dependent non-homologous end-joining (NHEJ) but whether this promotes or suppresses translocations is not clear. Here the authors show that TDP2 suppresses chromosome translocations from DSBs introduced during gene transcription.

摘要

由流产型拓扑异构酶II(TOP2)活性诱导产生的DNA双链断裂(DSB)是基因组不稳定和染色体易位的一个潜在来源。TOP2诱导的DNA双链断裂部分通过酪氨酰-DNA磷酸二酯酶2(TDP2)依赖的非同源末端连接(NHEJ)进行重新连接,但该过程是抑制还是促进TOP2诱导的易位尚不清楚。在此,我们表明TDP2可重新连接乳腺癌细胞转录依赖的TOP2活性过程中以及在易位“热点”混合系白血病基因(MLL)处诱导产生的DSB。此外,我们发现TDP2可抑制TOP2诱导的染色体重排,并减少基因转录过程中出现的TOP2诱导的染色体易位。然而,有趣的是,我们发现TDP2依赖的NHEJ参与了一类罕见的易位的形成,这类易位先前与治疗相关的白血病有关,其特征是连接序列具有4个碱基对的完美同源性。总体而言,这些数据突出了转录过程中TOP2诱导的DSB所带来的威胁,并证明了TDP2依赖的非同源末端连接在保护基因转录和基因组稳定性方面的重要性。拓扑异构酶II(TOP2)诱导的DNA双链断裂(DSB)通过TDP2依赖的非同源末端连接(NHEJ)进行重新连接,但这是促进还是抑制易位尚不清楚。在此,作者表明TDP2可抑制基因转录过程中引入的DSB导致的染色体易位。

https://cdn.ncbi.nlm.nih.gov/pmc/blobs/ddcb/5550487/e9e964d8c12c/41467_2017_307_Fig1_HTML.jpg

文献AI研究员

20分钟写一篇综述,助力文献阅读效率提升50倍。

立即体验

用中文搜PubMed

大模型驱动的PubMed中文搜索引擎

马上搜索

文档翻译

学术文献翻译模型,支持多种主流文档格式。

立即体验