Suppr超能文献

基于肿瘤驯化血小板的群体智能增强型非小细胞肺癌检测

Swarm Intelligence-Enhanced Detection of Non-Small-Cell Lung Cancer Using Tumor-Educated Platelets.

作者信息

Best Myron G, Sol Nik, In 't Veld Sjors G J G, Vancura Adrienne, Muller Mirte, Niemeijer Anna-Larissa N, Fejes Aniko V, Tjon Kon Fat Lee-Ann, Huis In 't Veld Anna E, Leurs Cyra, Le Large Tessa Y, Meijer Laura L, Kooi Irsan E, Rustenburg François, Schellen Pepijn, Verschueren Heleen, Post Edward, Wedekind Laurine E, Bracht Jillian, Esenkbrink Michelle, Wils Leon, Favaro Francesca, Schoonhoven Jilian D, Tannous Jihane, Meijers-Heijboer Hanne, Kazemier Geert, Giovannetti Elisa, Reijneveld Jaap C, Idema Sander, Killestein Joep, Heger Michal, de Jager Saskia C, Urbanus Rolf T, Hoefer Imo E, Pasterkamp Gerard, Mannhalter Christine, Gomez-Arroyo Jose, Bogaard Harm-Jan, Noske David P, Vandertop W Peter, van den Broek Daan, Ylstra Bauke, Nilsson R Jonas A, Wesseling Pieter, Karachaliou Niki, Rosell Rafael, Lee-Lewandrowski Elizabeth, Lewandrowski Kent B, Tannous Bakhos A, de Langen Adrianus J, Smit Egbert F, van den Heuvel Michel M, Wurdinger Thomas

机构信息

Department of Neurosurgery, VU University Medical Center, Cancer Center Amsterdam, De Boelelaan 1117, 1081 HV Amsterdam, the Netherlands; Department of Pathology, VU University Medical Center, Cancer Center Amsterdam, De Boelelaan 1117, 1081 HV Amsterdam, the Netherlands; Brain Tumor Center Amsterdam, VU University Medical Center, Cancer Center Amsterdam, De Boelelaan 1117, 1081 HV Amsterdam, the Netherlands.

Brain Tumor Center Amsterdam, VU University Medical Center, Cancer Center Amsterdam, De Boelelaan 1117, 1081 HV Amsterdam, the Netherlands; Department of Neurology, VU University Medical Center, Cancer Center Amsterdam, De Boelelaan 1117, 1081 HV Amsterdam, the Netherlands.

出版信息

Cancer Cell. 2017 Aug 14;32(2):238-252.e9. doi: 10.1016/j.ccell.2017.07.004.

Abstract

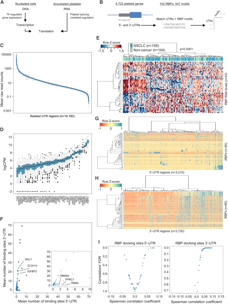
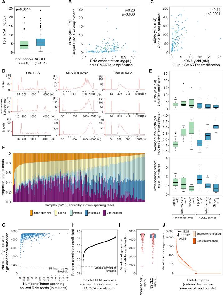
Blood-based liquid biopsies, including tumor-educated blood platelets (TEPs), have emerged as promising biomarker sources for non-invasive detection of cancer. Here we demonstrate that particle-swarm optimization (PSO)-enhanced algorithms enable efficient selection of RNA biomarker panels from platelet RNA-sequencing libraries (n = 779). This resulted in accurate TEP-based detection of early- and late-stage non-small-cell lung cancer (n = 518 late-stage validation cohort, accuracy, 88%; AUC, 0.94; 95% CI, 0.92-0.96; p < 0.001; n = 106 early-stage validation cohort, accuracy, 81%; AUC, 0.89; 95% CI, 0.83-0.95; p < 0.001), independent of age of the individuals, smoking habits, whole-blood storage time, and various inflammatory conditions. PSO enabled selection of gene panels to diagnose cancer from TEPs, suggesting that swarm intelligence may also benefit the optimization of diagnostics readout of other liquid biopsy biosources.

摘要

包括肿瘤驯化血小板(TEP)在内的基于血液的液体活检已成为癌症非侵入性检测中很有前景的生物标志物来源。在此,我们证明粒子群优化(PSO)增强算法能够从血小板RNA测序文库(n = 779)中高效选择RNA生物标志物组。这实现了基于TEP的早期和晚期非小细胞肺癌的准确检测(n = 518个晚期验证队列,准确率88%;AUC为0.94;95% CI为0.92 - 0.96;p < 0.001;n = 106个早期验证队列,准确率81%;AUC为0.89;95% CI为0.83 - 0.95;p < 0.001),且与个体年龄、吸烟习惯、全血储存时间以及各种炎症状态无关。PSO能够从TEP中选择用于诊断癌症的基因组,这表明群体智能可能也有助于优化其他液体活检生物源的诊断读数。

https://cdn.ncbi.nlm.nih.gov/pmc/blobs/e049/6381325/e023e9fb8d2a/fx1.jpg

文献AI研究员

20分钟写一篇综述,助力文献阅读效率提升50倍。

立即体验

用中文搜PubMed

大模型驱动的PubMed中文搜索引擎

马上搜索

文档翻译

学术文献翻译模型,支持多种主流文档格式。

立即体验