Suppr超能文献

细胞周期蛋白依赖性激酶4/6(CDK4/6)抑制可触发抗肿瘤免疫。

CDK4/6 inhibition triggers anti-tumour immunity.

作者信息

Goel Shom, DeCristo Molly J, Watt April C, BrinJones Haley, Sceneay Jaclyn, Li Ben B, Khan Naveed, Ubellacker Jessalyn M, Xie Shaozhen, Metzger-Filho Otto, Hoog Jeremy, Ellis Matthew J, Ma Cynthia X, Ramm Susanne, Krop Ian E, Winer Eric P, Roberts Thomas M, Kim Hye-Jung, McAllister Sandra S, Zhao Jean J

机构信息

Department of Cancer Biology, Dana-Farber Cancer Institute, Boston, Massachusetts 02215, USA.

Department of Medical Oncology, Dana-Farber Cancer Institute, Boston, Massachusetts 02115, USA.

出版信息

Nature. 2017 Aug 24;548(7668):471-475. doi: 10.1038/nature23465. Epub 2017 Aug 16.

Abstract

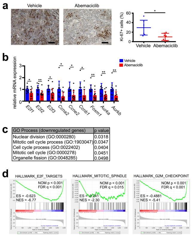
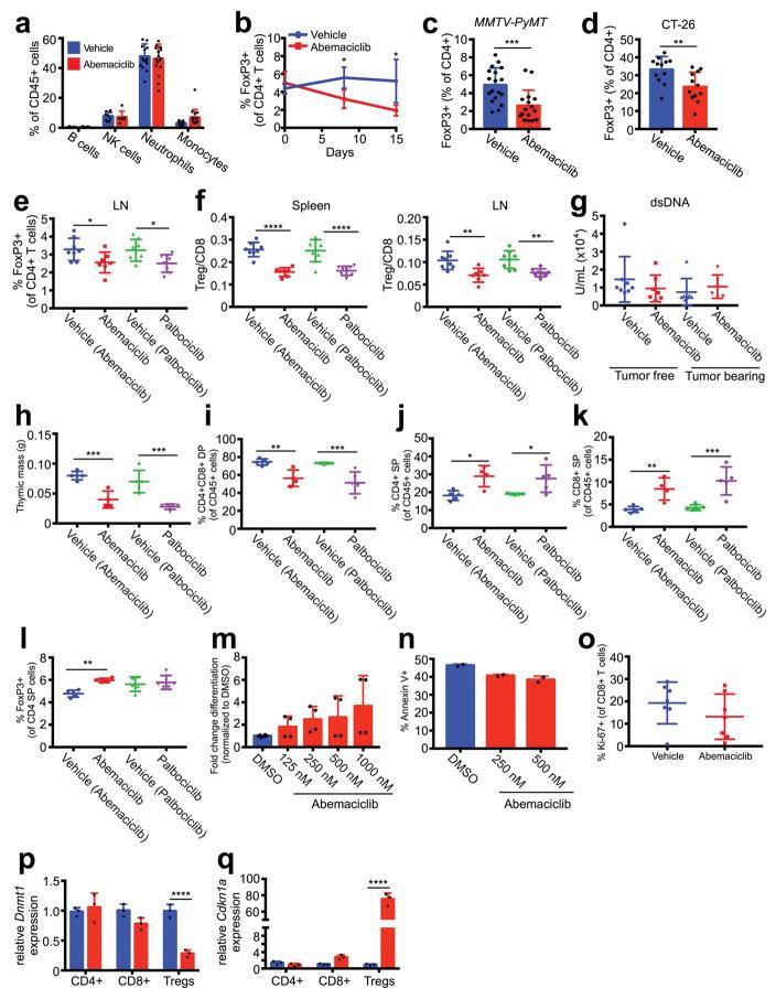
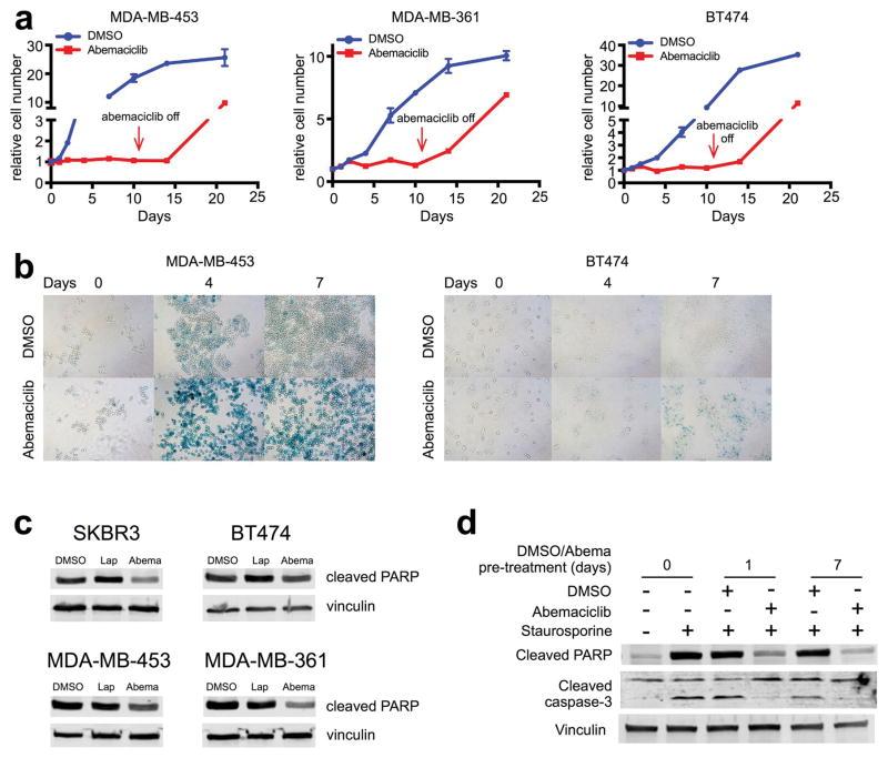
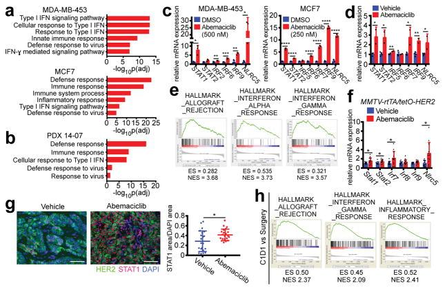
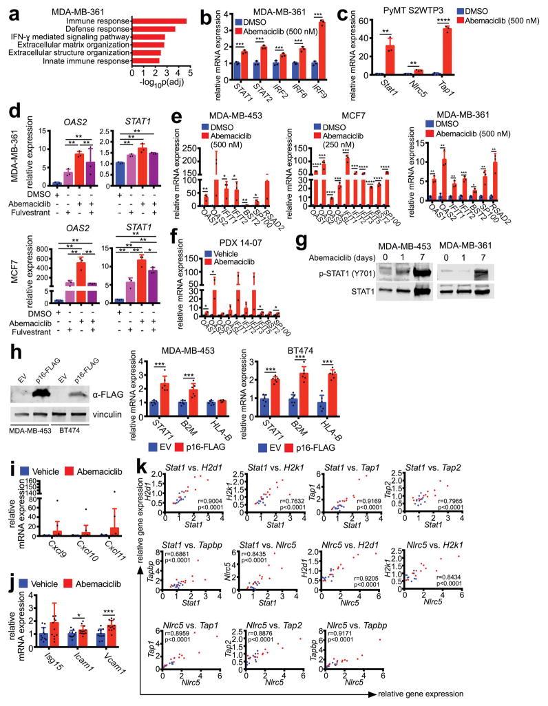
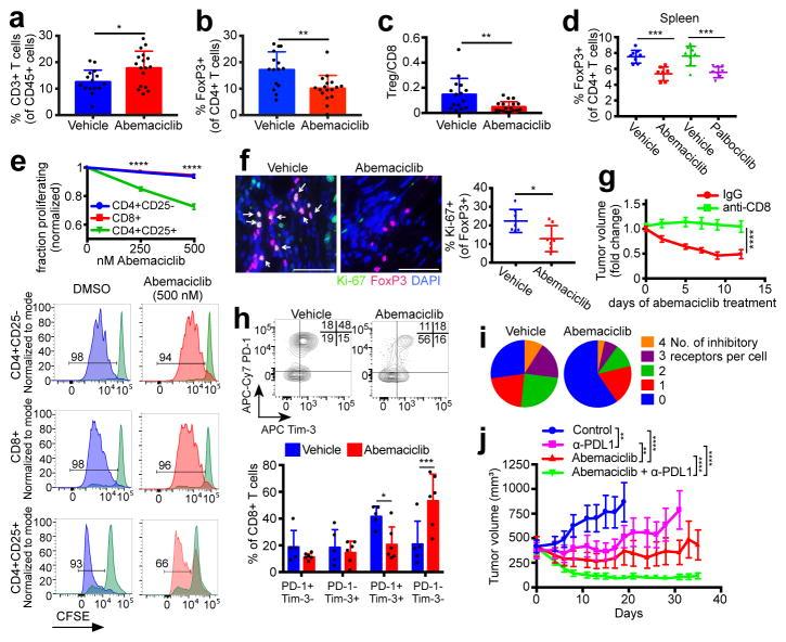
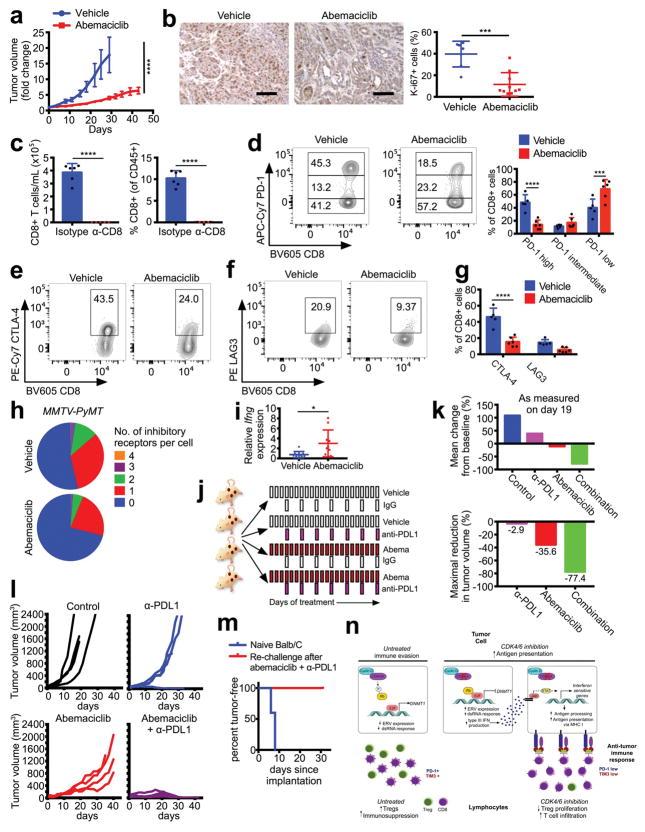
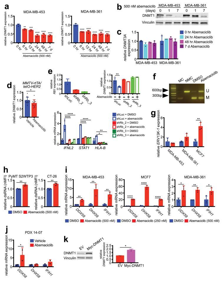
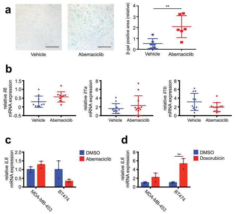
Cyclin-dependent kinases 4 and 6 (CDK4/6) are fundamental drivers of the cell cycle and are required for the initiation and progression of various malignancies. Pharmacological inhibitors of CDK4/6 have shown significant activity against several solid tumours. Their primary mechanism of action is thought to be the inhibition of phosphorylation of the retinoblastoma tumour suppressor, inducing G1 cell cycle arrest in tumour cells. Here we use mouse models of breast carcinoma and other solid tumours to show that selective CDK4/6 inhibitors not only induce tumour cell cycle arrest, but also promote anti-tumour immunity. We confirm this phenomenon through transcriptomic analysis of serial biopsies from a clinical trial of CDK4/6 inhibitor treatment for breast cancer. The enhanced anti-tumour immune response has two underpinnings. First, CDK4/6 inhibitors activate tumour cell expression of endogenous retroviral elements, thus increasing intracellular levels of double-stranded RNA. This in turn stimulates production of type III interferons and hence enhances tumour antigen presentation. Second, CDK4/6 inhibitors markedly suppress the proliferation of regulatory T cells. Mechanistically, the effects of CDK4/6 inhibitors both on tumour cells and on regulatory T cells are associated with reduced activity of the E2F target, DNA methyltransferase 1. Ultimately, these events promote cytotoxic T-cell-mediated clearance of tumour cells, which is further enhanced by the addition of immune checkpoint blockade. Our findings indicate that CDK4/6 inhibitors increase tumour immunogenicity and provide a rationale for new combination regimens comprising CDK4/6 inhibitors and immunotherapies as anti-cancer treatment.

摘要

细胞周期蛋白依赖性激酶4和6(CDK4/6)是细胞周期的基本驱动因子,是各种恶性肿瘤发生和发展所必需的。CDK4/6的药理抑制剂已显示出对多种实体瘤具有显著活性。其主要作用机制被认为是抑制视网膜母细胞瘤肿瘤抑制因子的磷酸化,诱导肿瘤细胞G1期细胞周期停滞。在此,我们使用乳腺癌和其他实体瘤的小鼠模型表明,选择性CDK4/6抑制剂不仅能诱导肿瘤细胞周期停滞,还能促进抗肿瘤免疫。我们通过对CDK4/6抑制剂治疗乳腺癌的临床试验中的系列活检样本进行转录组分析,证实了这一现象。增强的抗肿瘤免疫反应有两个基础。首先,CDK4/6抑制剂激活内源性逆转录病毒元件的肿瘤细胞表达,从而增加细胞内双链RNA水平。这进而刺激III型干扰素的产生,从而增强肿瘤抗原呈递。其次,CDK4/6抑制剂显著抑制调节性T细胞的增殖。从机制上讲,CDK4/6抑制剂对肿瘤细胞和调节性T细胞的作用均与E2F靶标DNA甲基转移酶1的活性降低有关。最终,这些事件促进细胞毒性T细胞介导的肿瘤细胞清除,通过添加免疫检查点阻断剂可进一步增强清除效果。我们的研究结果表明,CDK4/6抑制剂可增加肿瘤免疫原性,并为包含CDK4/6抑制剂和免疫疗法的新型联合治疗方案作为抗癌治疗提供了理论依据。

https://cdn.ncbi.nlm.nih.gov/pmc/blobs/4513/5570667/de43e6fbd53c/nihms890365f5.jpg

文献AI研究员

20分钟写一篇综述,助力文献阅读效率提升50倍。

立即体验

用中文搜PubMed

大模型驱动的PubMed中文搜索引擎

马上搜索

文档翻译

学术文献翻译模型,支持多种主流文档格式。

立即体验